|
一直对分立元件功放情有独钟,集成电路的也玩过,但觉声音的舒适感不如好的分立元件功放,特别是在低频段,分立会有更好表现。低音的松弛感、力度和厚度都占优。凭着这股执着,我今次再做STK3048推动的微型分立功放,希望有好的表现!
以前曾经搭棚过STK3048的这种功放,那时我也是一心想做一台容易做的分立功放,选来选去就选了STK3048这种可以工作于高电压的电压放大模块做推动,当时搭的线虽然很乱,但其信比噪和声音的表现都不错。这对于我当时的水平是另人惊奇的,我想不到这么容易做。除此之外,使用STK不用过多的调试和配对也是我选它的原因。
关于功放的另一设想是把它做小一点,希望它可以放在电脑台上,这样就可以用它来推动优质的无源音箱!因为要小型,所以选用STK3048也有它的好处——如果全部用分立元件,那电路板的面积会增大,那就不好做了。用STk3048即能做到小体积,亦能获得良好的音质,一举两得!
总之:设计思想是分立+微型!
话说今天电路板到来后,立刻急不及待动手起来,按照原来设计好的方案焊上元件。那一块小小的电路板差不多做好。晶体管大致配配对,其实不配也能正常工作,也能保证中点输出在几十豪付以下,但既然有简单的工具,不妨配一配。之后调一下末级管的工作电流,有个合适的数值就可以了。接好线后,通电,再测一次,连接音源音箱,马上发出悦耳的音乐!
下面的就不多说了,见图吧!
另外,用3048去装多声道分立功放一点也不困难,X声道、电子分频更不在话下。
另外,可以自己尝试做独立的电压模块来尝试推动功放,尝试不同的声音风格





《电子报》从1992年起陆续介绍过该组芯片的内部电路和用法,这两块芯片价廉物美,使用方便,市面上易购。在装机过程中发现效果并不是很理想,按前面报刊指点的方法改良过几次,如《电子报》1997年第6期将STK6153改为发射极输出,又加上动态偏置等措施,就音质而言仍感平淡。后来将STK6153弃之不用,认为该器件的素质一般,静态也不能调整,动手余地小,保留STK3048作音频激励放大设计了一个简洁的电路。实际聆听音质令人振奋,与湖山家用机相比,在力度、弹性、解析力等方面从主观听觉上难分仲伯,装了这么几年的扩大机终于感到一种满足。
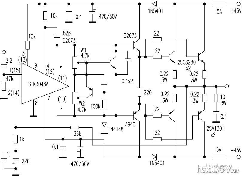
原理见下图。用Q1、Q2(2SC2275、2SA985)作电压放大,Q3、Q4(2SC3280、2SA1301)作电流放大,Q5(2N5551)作动态偏置。检查无误后,通电试机,先测量输出的中点电位,本机为20mV(50mV作为业余指标不伤大雅),调W1使末级大功率管的静态电流为100mA左右,使左右声道的散热器发热量相似(由于动态偏置,静态时发热量大,本机的散热器要大)。本机的元件都很普通,变压器是普通的E型铁芯,至少200W,电解电容10000μF,其余的都是普通元件。开始没用Q1、Q2,结果音质与6153差不多,分析原因还是3048的带负载能力有限,激励不足。Q5的作用有限。加上Q1、Q2后动态偏置的优点就显现出来,功率就得以保证,Q1、Q2也可以用别的中功率管,如C2073、A940等。本次试音用的是李楠的低频霸主书架箱,这款箱子特别考功放,主要是力度和弹性。开始加了音调网络,试音中音箱的表现不利落,虽有浓浓的低音,但感觉胸口被震得发闷,不是好东西故弃置,以CD直驳功放,音质则纯净、通透。本机由于功率大,需加装一个喇叭保护电路。
我这款电路简单不能再简单,可以说是经典。用3048是由于前级用分立元件业余条件下很麻烦,5532、1057等一些运放的输出电压太低,没想到价廉的3048用起来却很爽

Lurgee的说明:1)图中那个接在4、5脚之间的82p电容(事实是4、5脚,图有误),是不能少的,能消振的,没有它不能正常工作的。实际上我用47p电容。
2)接于3、13脚的10k电阻也是不能省去的,作用是给一个偏置电压,没有它也是不能正常工作的。
其它的接法就是一般功放的线路,就只要接好线就行(自己搭棚的话)。
个人认为用单独晶体管输出的低频和整体声音的厚度都会增加。集成有它的特点,如失真少、信比噪高、容易制作等。好的分立功放当然能做到这点。用sTK3048推动的能体现两者优点,即失真少、信比噪都会很好,而且由于是单独晶体管输出,所以整体声音厚度会比集成好。
分立功放有什么优点,推动单元口径大一些音箱就能体会,集成电路的低频虽然有模有样,但终不及分立放出来的来德舒服,控制力分立的占优。
个人认为STK3048的工作点是有些特色,因为其工作时微热,凭经验估计其内部的工作电流不会太低。而一般经验认为合适的工作电流能改善音质,令声音层次丰厚、温暖等。所以用3048放心些。
有些资料显示STK3048内部并非采用共基共射结构,即使是这样,这种电路也是一种优秀的、常见的、稳定可靠的电压放大电路。

我电路图,不含整流滤波成分

简单试听:
1)解析力。听《卡门》觉得3048的解析力是可以的。乐器的轮廓鲜明。
2)听人声。3048的人声较前胆后石功放 浓些,过影些。前胆后石人声直白点,但真实点。
3)听现场。听neil young的现场,3048表达出的氛围和人声的感情还是可圈可点。
4)听邓丽君还感觉可以。
总体来说,没有什么大毛病
现在尝试做场效应管输出的,用J118/K413,有声音了,但一个声道大声,一个声道小点,现在正在检测。示波器坏了,真的少了一个帮手。
用场管的话R5要改位220欧姆,W2用5K,阻值大概调到3.5K左右,末级管的静态电流大概为100mA。
现在还在测试中。这种机器就是容易制,下一步打算全用场管。
——问题解决了,原来我左右声道接了不同的音箱,音箱的灵敏度不同造成声音大小不同。明天再弄,夜深人静不能把音量打得太大。
今天比较了双极性管和场效应管音质的区别,发觉场效应管的音质粗拙些,双极性管的音质更为细腻,解析力高很多。
一些细节的片段双极性管都能很好地捕捉到,而场管把这些细节抹去了。
还有,场管放出来的人声较双极性管粗。
场管的优势是音场较好,人声较为开气、开扬,双极性管的声音显得冷静些。
不过场管对于一些声音刺耳的音箱,可能是一种歪打正着的搭配。
我把场管的电流调到100mA(稳定值),可能于工作电流不够大有关。
结论:很难说那个更好听些,双极性管和场效应管音质的区别在于解析力和音场的区别,有时有觉得有音场好听是重要的,有时又喜欢细节。所以,趁有空多做一台来听听。

有些网问我可以用那些晶体管,我列举一下:(全部为东芝管)
大功率管:2sa1264/2sc3181,参数:120V/8A/80W
2sa1301/2sc3280,160V/12A/120W
2sa1302/2sc3281,200V/15A/150W
2sa1516/2sa3907,180V/12A/130W
2sa1940/2sc5197,120V/8A/80W
2sa1941/2sc5198,140V/10A/100W
2sa1943/2sc5200,230V/15A/150W
中功率管有:(全部为东芝管)
2sa1306/2sc3298,160V/1.5A/20W
扬声器保护电路部分可用:
c945
(责任编辑:admin) |