|
本来想原帖编辑,不想“对不起,您的帖子从发表到现在已超过 1866 分钟,不能再进行编辑,请返回。”也好,发个新帖让大家看起也顺眼一点。 号称全手工,其实只能算90%,因为MINI1543是坛子里的套件,除了这个,其它所有电路板都是自己设计、纯手工制作,主要电路是抄的前辈的,不过要将这些东东装在一起,也自行改了很多地方,其间很多都是边做边学的,遇到不少问题,幸得大家帮助,才在断断续续地经历过这N年,终于圆满完成了!今天先说这一些,先看看PP吧,这几天我会把原理图、设计图及遇到的问题写上来与大家分享,以期大家共同提高! 我的参赛报告分七个篇章: 一、序 整机展示、数据标示 二、电路选择与设计 包括功能的确定、电路形式、整体布局、电路板设计 三、电路板制作 这部份包括电路板制作过程、用到的工具 四、喷漆过程 因为少有看到坛友喷东东,所以专门分一个类来把我在这个过程中得到的快乐与大家分享 五、组装调试 包括各板调试、工作点调试、地线连接方式 六、花絮 失败的变压器绕制与废板的教训 七、未来的升级 预留的未来的升级规划 一、序 不说什么,请看照片及数字 ![]() ![]() ![]()
灯光
开盖
统计
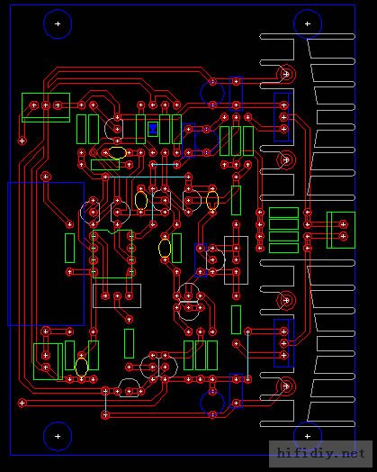
二、电路选择与设计:1、 因为平日看碟片时间超过听音乐时间,所以全遥控五声道就显得十分必要。而前三声道又占主导地位,所以前三声道用完全相同的电路。为方便制作、调试,倾向于选择差分输入的形式。经过查阅、收集大量资料,最终选定www.audio-sz.com HXCLTD前辈的HGF-100为蓝本。而左右环绕声道则将原有的简单差分输入功放重做电路板使用。 2、因为机箱还不错,散热器也大,抱着不做就不做,要做就做精的思想,确定左右两声道独立供电、差分级、推动级与推挽放大级分别供电,并且差分、推动级加入稳压电源。 3、至少需要接口:DVD及PC5.1声道输入;CD输入、TV输入;同轴、光纤输入(1543)。中置及超重低音信号输出。 二、PCB设计:全部用AUTOCAD设计,用过两个版本,即AUTOCAD2002及2004(因为设计了很久,搞得软件都升级了我还没设计完!)遥控、控制、输入切换部份没原理图,是因为这部份是我东拼西凑画出来的,所以没有现成的原理图,我也没画。不多说了,看图吧!
HGF100主声道
HDY300电源
环绕电路
框架图
推挽放大板
差分级推动级板
稳压电源
输入切换
保护
控制
环绕板
主滤波
|



















(责任编辑:admin)












