最好的电子音响科技diy制作网站

haoDIY_音响电子电脑科技DIY小制作发明

当前位置: 主页 > 音响DIY > 功放DIY > 后级DIY >

猛料版LM1875功放DIY 多图杀猫!

时间:2017-06-05 21:23来源:数码之家 作者:jxd108 点击:
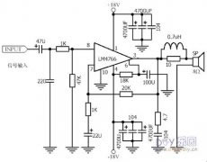
发现网上做功放的挺多 其中最受热议的就是1875我也做个感受一下|数码之家
发现网上做功放的挺多 其中最受热议的就是1875  我也做个感受一下猛料版LM1875功放DIY 多图杀猫!


猛料版LM1875功放DIY 多图杀猫!

猛料版LM1875功放DIY 多图杀猫!


猛料版LM1875功放DIY 多图杀猫!


猛料版LM1875功放DIY 多图杀猫!


猛料版LM1875功放DIY 多图杀猫!


猛料版LM1875功放DIY 多图杀猫!


猛料版LM1875功放DIY 多图杀猫!


猛料版LM1875功放DIY 多图杀猫!


猛料版LM1875功放DIY 多图杀猫!


猛料版LM1875功放DIY 多图杀猫!


猛料版LM1875功放DIY 多图杀猫!


猛料版LM1875功放DIY 多图杀猫!


猛料版LM1875功放DIY 多图杀猫!


猛料版LM1875功放DIY 多图杀猫!
太晚了,老妈又来催我了 就不按顺序发了哈
猛料版LM1875功放DIY 多图杀猫!


猛料版LM1875功放DIY 多图杀猫!


猛料版LM1875功放DIY 多图杀猫!


猛料版LM1875功放DIY 多图杀猫!


猛料版LM1875功放DIY 多图杀猫!


猛料版LM1875功放DIY 多图杀猫!


猛料版LM1875功放DIY 多图杀猫!


猛料版LM1875功放DIY 多图杀猫!


猛料版LM1875功放DIY 多图杀猫!


猛料版LM1875功放DIY 多图杀猫!


猛料版LM1875功放DIY 多图杀猫!


猛料版LM1875功放DIY 多图杀猫!


猛料版LM1875功放DIY 多图杀猫!


猛料版LM1875功放DIY 多图杀猫!


猛料版LM1875功放DIY 多图杀猫!


猛料版LM1875功放DIY 多图杀猫!

DIY必备 防止烟花的神器猛料版LM1875功放DIY 多图杀猫!

猛料版LM1875功放DIY 多图杀猫!


猛料版LM1875功放DIY 多图杀猫!


猛料版LM1875功放DIY 多图杀猫!
经过多次试验对比还是尼康的47U绿壳 退偶电容声音比较好! 低音 中音有明显提升 当然1875的高音就更不用说了


猛料版LM1875功放DIY 多图杀猫!


猛料版LM1875功放DIY 多图杀猫!


猛料版LM1875功放DIY 多图杀猫!




(责任编辑:admin)
织梦二维码生成器
顶一下
(0)
0%
踩一下
(0)
0%
相关文章
------分隔线----------------------------
发表评论
请自觉遵守互联网相关的政策法规,严禁发布色情、暴力、反动的言论。
评价:
表情:
用户名: 验证码:点击我更换图片
栏目列表
推荐内容