最好的电子音响科技diy制作网站

haoDIY_音响电子电脑科技DIY小制作发明

当前位置: 主页 > 音响DIY > 功放DIY > 后级DIY >

我制作的卡拉OK功放系统

时间:2012-09-27 19:40来源:hifidiy.net论坛 作者:爱你久久1984 点击:
系统简要说明(图多顺序比较乱,请大家见谅): 一,使用软件 1.原理图:Cadence 15.2 2.PCB图:PADS 2007 二,系统所含模块 1.变压器 2.电源系统 3.前级 4.音调 5.主声道后级 6.前置后级 7.后置后级 8.卡拉OK混响 9.LED电平显示 三,各模块关键器件 1.变压
系统简要说明(图多顺序比较乱,请大家见谅):
一,使用软件
1.原理图:Cadence 15.2
2.PCB图:PADS 2007

二,系统所含模块
1.变压器
2.电源系统
3.前级
4.音调
5.主声道后级
6.前置后级
7.后置后级
8.卡拉OK混响
9.LED电平显示

三,各模块关键器件
1.变压器:AC双18V    AC双12V
2.电源系统:
     1)AC双18V,经电源板处理(LM317+LM337)后输出可调节DC(目前使用的是双20V)和带伺服(7812、7912、5532)的双15V DC,对前级供电
     2)AC双12V,经电源板处理后输出可双路12V给前后置及卡拉OK等供电
3.前级:双5532,11倍放大
4.音调:电阻电容衰减式
5.主声道后级:LM1875*2   增益20
6.前置后级:TDA1521
7.后置后级:TDA1521A
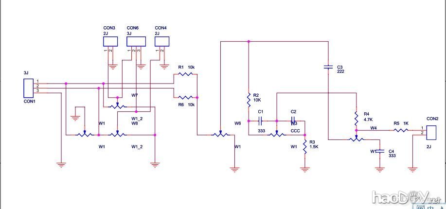
8.卡拉OK混响:4558D(买的成品板,修改了增益)
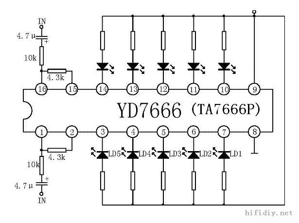
9.LED电平显示:TA7666P双路5LED电平显示

四,PCB板
1.关键板均是用感光板自己做的:电源板,LM1875,5532前级,TDA1521,TDA1521A,音调板
2.卡拉OK板买的是成品板
3.电平显示是洞洞板

五,机箱
采用一旧功放机箱的底板重新拍漆,四周及顶盖采用环氧树脂板,结合处加直角铝合金加强,顶盖通过铜柱固定


前面就介绍这些,接下来上图,如想了解细节的朋友可以联系我:
一,原理电路原理图
1.电源

我制作的卡拉OK功放系统
2.前级
我制作的卡拉OK功放系统
3.音调
我制作的卡拉OK功放系统
4.主声道后级:LM1875
我制作的卡拉OK功放系统
5.前/后置后级:TDA1521、TDA1521A
我制作的卡拉OK功放系统
6.LED电平显示
我制作的卡拉OK功放系统

二,PCB图
1.电源
我制作的卡拉OK功放系统
我制作的卡拉OK功放系统
我制作的卡拉OK功放系统
2.前级
我制作的卡拉OK功放系统
3.音调
我制作的卡拉OK功放系统
织梦二维码生成器
顶一下
(0)
0%
踩一下
(0)
0%
------分隔线----------------------------
发表评论
请自觉遵守互联网相关的政策法规,严禁发布色情、暴力、反动的言论。
评价:
表情:
用户名: 验证码:点击我更换图片
栏目列表
推荐内容