|
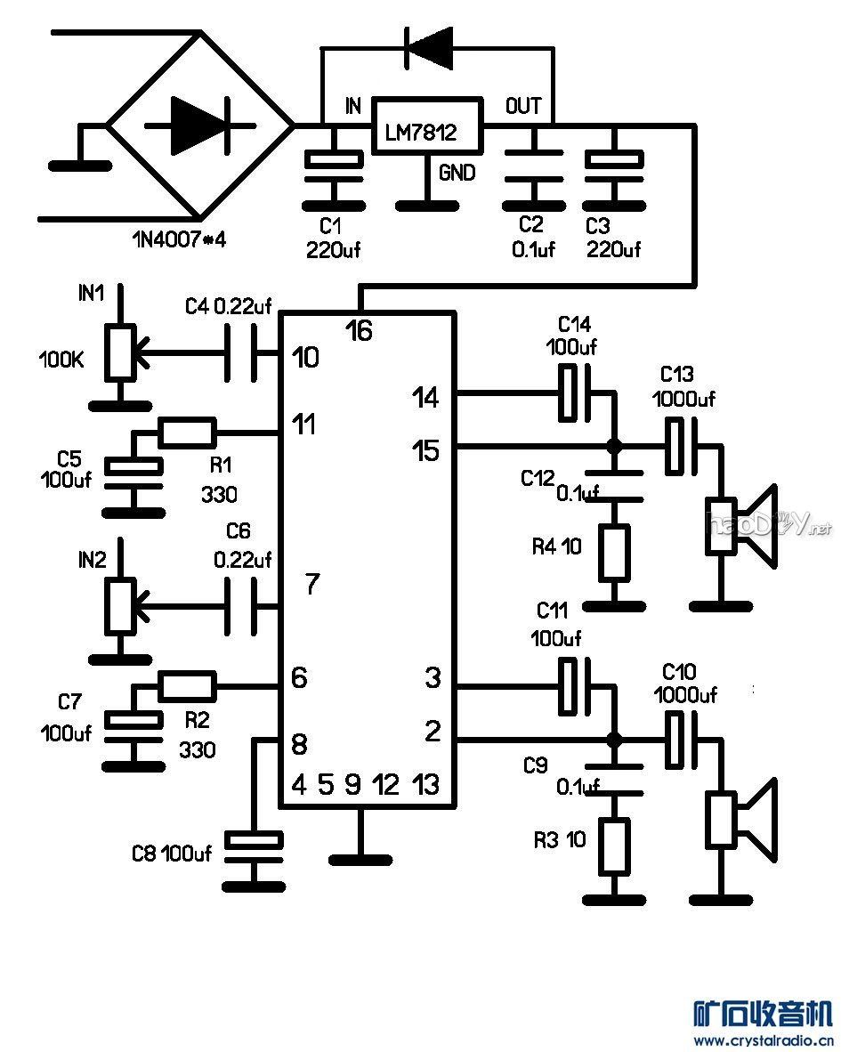
来矿坛两年了,从看各路大神参加第五届DIY大赛,到第六届DIY大赛的蠢蠢欲动,今年总算有了个看得成的作品,今天完工,特来参赛,只是个小制作,为本届大赛凑个人气。 一,制作原因 去年七月,我有了我自己的笔记本电脑,但是没有音响,家里的台式机占用漫步者2.1组合音响,而我只能忍受笔记本音响的渣渣声音,于是我制作了一个用两节18650电池供电的LM386双声道功放,配合一对马云家捡来2.0小音箱,但是使用下来有两个问题,一是功率不够,平时使用就要开到最大音量的80%左右,再大就有明显失真,二是电池要充电,虽然静态电流4mA,正常使用电流只有100mA上下,充一次可以一直放音十多个小时,但是仍然嫌麻烦。 二,设计目标 (1)体积小巧,桌上空间有限 (2)功率2~5W即可,音响灵敏度挺高,功率大了无用还费电 (3)使用市电,免去充电的麻烦 (4)使用集成电路,制作简单,效果稳定有保证,体积小 三,电路说明 ![]() ![]() (1)功放部分 看了各种功放芯片,选中了TEA2025这一款,静态电流40mA对于用变压器供电来说不是问题,12V供电,8欧负载下可以达到2.4W的功率,双声道芯片,只需使用一片芯片,不必像LM386一样使用两片,原料易得,本地电子商店有货,不追求原装,国产的也不错啦。 因为是OTL功放,所以有输出电容C10/C13,选用台式机坏主板上拆下的16V1000uf高速电解电容,输入用的C4/C6没用电解电容,而是用了薄膜电容,没别的原因,好看。茹贝尔网络也照惯例,0.1uf/10欧,同样为了好看,舍弃了瓷片和独石,用了薄膜电容。 值得一提的是电路的增益问题,因为这个芯片是上世纪开发的,那个年代的音源内阻一般较高,增益设置得很高,所以我在6/11脚增加了330欧电阻,PDF中给出了电压增益的公式。 因为对精度要求不高,所有固定电阻我都用的碳膜电阻,金属膜的省着点用 这个图中的R1=10K,R2=50欧,Rf就是那两个330欧的R1和R2,增大Rf就可以减小电压增益 (2)电源部分 用了一个2W单12V的小型变压器,正好可以装进机壳,平时也不会长时间满负荷运行,所以功率上没有问题,考虑到TEA2025极限电压15V,而12V交流整流后峰值电压16.8V,经滤波后负载上的平均电压也有14.4V,而本地市电有240V,实际值肯定更大……所以用了一个三端稳压器7812,可能有的坛友觉得我的滤波电容小了,才220uf,其实过大的滤波电容会导致,开机冲击二极管导通时间减小,电流增大,有烧坏二极管的隐患,而且本身是个小负载,还要进行稳压,所以滤波电容没有必要很大,因为变压器有很大电感,所以没有再并联小容量电容吸收电网中的高频污染,稳压后的那个“水塘”官方PDF中给的是100uf,我也用220uf代替,足够用,再并联一个0.1uf的薄膜电容吸收功放可能带来的高频噪声。 四,印刷板设计 TEA2025就这个好处,两边完全对称,所以我的PCB也是对称的 五,制作过程 用热转印法制作电路板 ![]() 小电钻打洞 ![]() 焊接完成 ![]() ![]() 自制的散热器 ![]() 用耳机线做信号线,简洁明了,预留两个螺丝孔,变压器将通过两个连接片固定到电路板上 ![]() 机壳用学校车棚里买来的坏电动车驱动器壳,铝的,尺寸是105*70*30,变压器放里面刚好“顶天立地” 用三孔插头,正面的螺丝用于机壳接地,安装完成后用万用表检查机壳与零/火/地的电阻,以保证安全, ![]() ![]() 从加工店要来的亚克力边角料做的侧板,小手钻美工刀齐上阵,开出20*12的方孔,将开关卡进去,这种开关不用螺丝固定,而是用一个卡子,按进去就动不了了,两颗螺丝用于固定电源线,内部有小块一块板夹住电源线,四颗自攻螺丝固定侧板,这个位置原来是铁板,也在相同位置用自攻螺丝固定,省去很多麻烦 ![]()
补充内容 (2016-2-5 00:07): 补充一下效果,开大音量,不接音频线时,耳朵贴在喇叭上听得到噪音,接上音频线噪音消失,效果呢,和原来的LM386差不多吧,我也不会形容,反正听不出明显失真,也听不出怪声,只是功率更大些,声音更大些,功率余... (责任编辑:admin) |





































