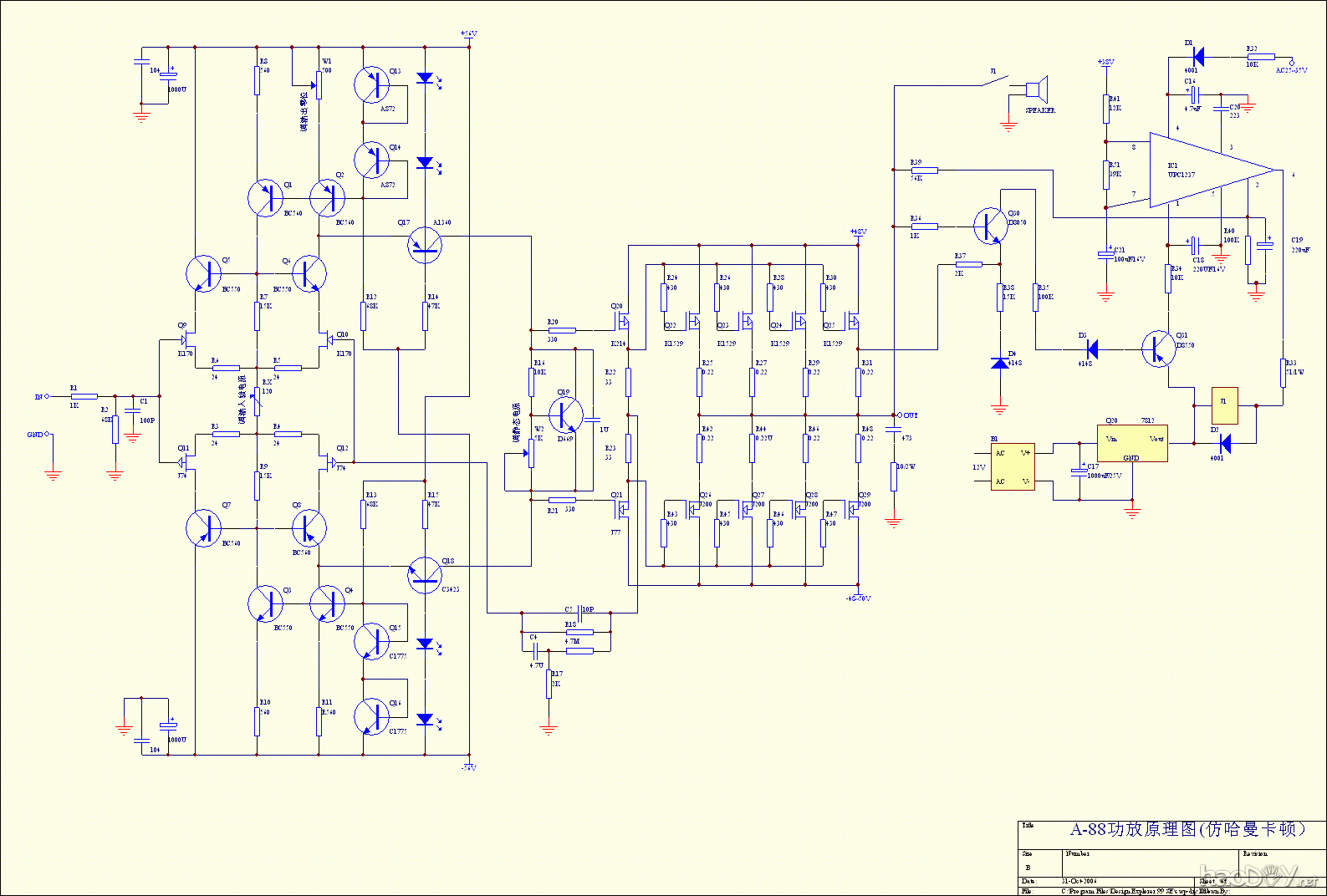
本后级外壳是利用其它壳子的,所以搭配的散热器也较小,静态电流达500MA,散热器较烫整个外壳都很热,夏天时要用电扇吹着用要好点,输出功率大概超过50W.直流电压:低压为50V,高压约60V,末级用K1530/J201每声道四对并联输出,滤波电容每路4万UF,变压器每路500W环牛,控制变压器20WR型,推杜希2.3足足有余,此功放制作调试前后花了一年半时间,关键是静态电流,输出零飘冷态和热态不一样,当然,最终解决了问题. 本人在调试时发现:冷态时,调好的电流到热态时变小了,此时如把电流调大,则冷态时电流大了很多,如不及时处理将有烧管子的危险,本人就吃过这个苦头,请各位朋友注意。最后本人参照有关资料在电路里加了稳压管及滤波等解决了问题,当然,从理论上来说对音质有所损害。本前级电阻用光英电阻,电容大多用ELNA及银母电容线路元件有些改动,末级输出用K2013/J313替换,并且静态电流调大一点,静态时散热器很烫,纯甲类结构,音质较晶体管来得柔和.











本功放调试如下: 1.先将电源调试正常,电流管不接。 2.输入端短路,调W1使R22,R23中间点为0. 3.调RX(可先用3296型多圈电位器代替)使R3两端电压为72mV,即输入静态电流为3mA,.此级电流在保证信噪比的前提下也可增大电流,具体根据个人爱好定. 4. 调W2使K214/J77源极两电阻间电压大于1V左右,此时说明电压放大部分基本正常. 5将电流管接好,调W2使功率管发射极电阻0.22两端电压约为100mV以上,则静态电流约为500mA. 以上步骤要多次重复操作,(功率管则安装后不必再动) 关于冷态和热态调试的问题: 本人在静态电流调整管Q19C,E极两端并联了一个稳压管和电解电容器,这样在热态时调好的电流在冷态时,由于稳压管和电解电容的存在, Q19C,E极两端的电压就稳定下来,保证了静态电流的稳定稳压管的值由调试时确定,具体做法是:冷态正常后开一小时以上,让它充分热,再调热态至所需电流如500MA,这时用数字表测Q19C,E极两端电压如9V,则配个9V/1W的稳压管装上即可,电容可在100U~220U选择,耐压16V~25V即可. 以上是个人调试的一些体会,以供朋友们借鉴,在此也想和个各位交朋友,真诚希望各位朋友探讨,提供宝贵意见,谢谢.
DIY功放最头痛的问题之一是管子配对,所以本人在电压放大的输入部分将原来的管子改为双胞胎管,这样调试容易些,而这双胞胎管要比原线路用的好,而最大问题电流放大管业余条件没法配对,再说也不可能买很多管子挑选,吃不起成本,只能尽量要求卖方配对以求尽量误差小,调试时看每对管子的电流,然后再调整管子,使各对管子之间的电流尽量平衡.所以要想DIY满意,就要多花工夫,要有耐心,最后一定会成功和满意的,这就是DIY最大的乐趣之所在. 推动管用晶体管推动也有他的特色,还有晶体管有正温度特性和场效应管的负温度特性正好互补,各有千秋,值得一试.
(责任编辑:admin) |