|
编者按:自从2007年6月国半公司推出了LME49810等新型音频集成电路后,《无线电》杂志在第一时间拿到了一批样片,然后就开始组织相应文章介绍。Panson Poon先生是一位在香港工作的模拟电路工程师,同时爱好音响DIY 20多年,他在自己家的无线电实验室里完成了采用LME49810的实验功放电路的制作。本刊特邀请Panson Poon先生撰写了这篇文章。
尽管开关类或者说D类放大器在音频电路中的应用越来越广泛,但对于喜欢自己动手制作的DIY发烧友来说,传统的线性放大电路仍然是首选的制作项目之一。对于初学者来说,最简单也是效果最好的功放电路就是用运算放大器推动电流放大级,达到功率输出的目的。但是,能够在高电压(+/-30V以上)下工作的运算放大器并不常见,所以,通常需要在运放和电流输出级之间加上一级电压放大,这就使得电路变得复杂起来。 关于LME49810 图1是LME49810的外形图,该集成电路采用的是TO-264封装形式。图2所示的是它的内部方框图及典型的外接放大电路。先看内部电路,第一级放大,也就是图中的G1部分,采用差分跨导型的放大电路,就如同常见的分立元件放大电路一样,输入差分电压信号,输出电流信号。第2级放大(T2)是电压放大,有一个外接的补偿电容(米勒电容)跨接在Comp脚和BiasM(下偏置)脚之间。G2部分是输出电平检测电路,这里有2只二极管,D1和D2,它们用来提供输出级三极管(T1和T2)的偏置电压,它们连接着BiasP(上偏置)和BiasM(下偏置)脚,通过外接的发射极电阻连接T1和T2。这样看来,LME49810似乎可以独立地应用于耳机放大器,或者是有大电流输出能力的前置放大器。
从产品手册上的参数上来看,LME49810有着出色的性能,但THD(谐波失真)的特性曲线是在无负载的情况下测量的。我们先来深入探究一下当输出接有负载时LME49810的真实特性参数。
在这里我们花些时间评测一下LME49810的带载特性。输出的负载电阻分别取10kΩ、1kΩ、600Ω和100Ω,测试电路见图3,直流供电电压为+/-63V,图4所示的是测试时使用的设备Audio Precision System One音频分析仪。图5所示的是无负载时的频率特性曲线,我们看到低频部分的滚降是反馈环路里的电容引起的。这是2只220μF的电解电容,也可以用100μF的。为了进一步提高电路性能,可以用直流伺服电路来代替这个电容,以达到扩展低频特性的目的。我会在以后的文章里研究这个题目。
图6所示的是在不同的输出负载下的总谐波失真(THD),使用1kHz正弦波做测试信号。音频分析仪的带宽上限设在22kHz,从图中可以看出在10kΩ负载时,THD值低到可以忽略不计,当负载电阻降到1kΩ时THD上升到0.002%,负载电阻降到600Ω时,THD又有少量上升,当负载电阻降到100Ω时,电路的性能下降得较大,从图中我们可以计算出LME49810的输出电流被设计在60mA左右,这和产品手册上给出的数值是一致的。所以,为了达到大功率输出的目的,输出功率管的放大倍数是比较重要的。大多数功率晶体管的放大倍数是比较低的,而且在大电流输出的情况下放大倍数还会降低。好在新型的功率对管在这方面有了较大的改善,比如安森美公司的NJL3281/1302,放大倍数在100以上,而且当Ic达到5A时,放大倍数的曲线仍保持平直,参见图7。我们接下来作谐波分析,当无负载时的谐波特性曲线见图8,二次谐波和三次谐波的值均很低,很棒的说。
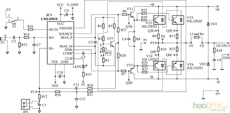
关于功放电路 通过上面的一系列测试,我们最终的设计电路如图9所示,输入部分由R13、R14和C7组成的低通滤波器构成,用来抑制射频干扰。C2为隔直电容,驱动级由VT1和VT2构成,根据原厂的产品手册,在电阻R8上并联了一只加速电容C4,驱动管基极的R6和R7用来保护LME49810的输出不慎短路。通过适当的限流电路可以去掉这2个电阻,这个问题我们也是以后再详细讨论。
功率输出级采用了2对NJL3281D/1302D并联,以更好地驱动4Ω或是更低阻抗的扬声器,R19、R20、R22、R23用来抑制可能出现的高频振荡,取10Ω阻值即可。VD1和VD2用来保护输出功率管,避免被负载上的感应电压损坏。VT7及周边电路构成了偏置电压电路,在我们的制作中,VT7也被固定在输出功率对管的散热片上,我们可以通过调整电位器RP1的阻值,来方便地调整偏置电流,使流过RP1的电流为2.8mA。整个功放电路的反馈部分有2个环路,对于音频信号,反馈回路主要由R11、R12、R30和C12组成,整个功放增益为[1+(R11+R30)/R12]。在更高的频率段,C11和C12可视为短路,负反馈回路由推动级反馈取代了功率输出级反馈,功放增益为(1+R29/R12)。这种反馈的方式增加了电路的稳定性,尤其是驱动电容性负载的时候。所以,本功放的设计比较适合于各种类型和用途的电路实验。
下一次,我们将介绍输出保护电路、直流伺服电路,另外还将给出采用LME49810制作的120W/8 输出功率的功放的全部元器件的参数以及成品功放的实测结果。 (责任编辑:admin) |




























