|
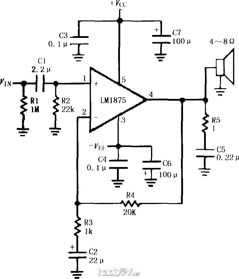
1875当年的经典。虽是集成的,却比许多分类的功放耐听。电容是化工,威马。。。电阻金属五环。电源正负整流(8只二极管并8只三星103电容}。放大与喇叭保护电源分离(互不干扰),变压器二次为6根抽头。中间绕薄铜皮屏蔽。继电器为进口10安,电位器德国的,屏蔽线也是进口的。。。。。 1875你还好吗?大家还在听吗?我的作品1875: ![]() ![]() ![]() ![]() ![]() ![]() ![]() ![]() ![]() ![]() 厂家标准电路。 ![]() (责任编辑:admin) |
|
1875当年的经典。虽是集成的,却比许多分类的功放耐听。电容是化工,威马。。。电阻金属五环。电源正负整流(8只二极管并8只三星103电容}。放大与喇叭保护电源分离(互不干扰),变压器二次为6根抽头。中间绕薄铜皮屏蔽。继电器为进口10安,电位器德国的,屏蔽线也是进口的。。。。。 1875你还好吗?大家还在听吗?我的作品1875: ![]() ![]() ![]() ![]() ![]() ![]() ![]() ![]() ![]() ![]() 厂家标准电路。 ![]() (责任编辑:admin) |
用三个常见原件自制简单功放板。...
3年前作的,线比较乱 这个版本的1875我做过中最好听的版本,现在换了ecc88,爽,我还...
先来一张2年前手工搭棚的机机 对称的4声道0DB跟随器,作为桥接输出用的 这是胆电压放...
电子管诞生于1904年至今已有104年的历史了,随着60年代末期晶体管的异军突起,音频功率...
全频均衡,有一点甜味...
楼主的破有源音箱坏了,(3元一对在地摊上买的)。如图, 没有什么效果可言,只是能发...
闲不住,搭棚了个tda7293功放
更新:2012-09-22
装机感慨.我的处女作Quad405功放
更新:2012-09-28
音响名管常青树K134/J49功放制作
更新:2012-08-23
六月份帮同事做的后级功放
更新:2012-09-27