最好的电子音响科技diy制作网站

haoDIY_音响电子电脑科技DIY小制作发明

当前位置: 主页 > 音响DIY > 功放DIY > 后级DIY >

5W小怕死鬼[PASS]5w甲类功放

时间:2012-10-04 16:17来源:hifidiy.net论坛 作者:zjf001 点击:
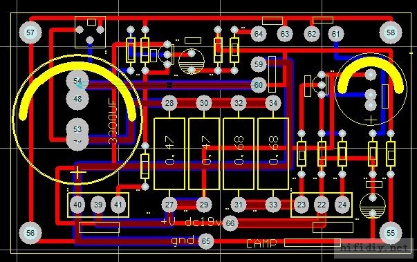
用了2小时搞了个5W小怕死鬼,玩玩 下载 (72.46 KB) 2012-8-29 19:58 下载 (70.33 KB) 2012-8-29 19:58 下载 (67.48 KB) 2012-8-29 19:58 下载 (73.31 KB) 2012-8-29 19:58 450我用BC546代 声音还行,棚搭完玩PCB板 PCB回来了,装上去玩了,哈哈 发热怎么样
用了2小时搞了个5W小怕死鬼,玩玩5W小怕死鬼[PASS]5w甲类功放

5W小怕死鬼[PASS]5w甲类功放
5W小怕死鬼[PASS]5w甲类功放
5W小怕死鬼[PASS]5w甲类功放





450我用BC546代


声音还行,棚搭完玩PCB板

5W小怕死鬼[PASS]5w甲类功放


PCB回来了,装上去玩了,哈哈

5W小怕死鬼[PASS]5w甲类功放

5W小怕死鬼[PASS]5w甲类功放

5W小怕死鬼[PASS]5w甲类功放

发热怎么样
5W小怕死鬼[PASS]5w甲类功放

5W小怕死鬼[PASS]5w甲类功放 看看人家的美手就知到大约要几大的散热器


又装了二块,想搞个前级来玩他据说这个170不错,有空就试试5W小怕死鬼[PASS]5w甲类功放  
5W小怕死鬼[PASS]5w甲类功放

5W小怕死鬼[PASS]5w甲类功放


5W小怕死鬼[PASS]5w甲类功放

5W小怕死鬼[PASS]5w甲类功放

5W小怕死鬼[PASS]5w甲类功放

用了个早上把K170前级也装好来玩了5W小怕死鬼[PASS]5w甲类功放

音质不好说,成本不好说,发热就的确是好热


(责任编辑:admin)
织梦二维码生成器
顶一下
(4)
100%
踩一下
(0)
0%
------分隔线----------------------------
发表评论
请自觉遵守互联网相关的政策法规,严禁发布色情、暴力、反动的言论。
评价:
表情:
用户名: 验证码:点击我更换图片
栏目列表
推荐内容