最好的电子音响科技diy制作网站

haoDIY_音响电子电脑科技DIY小制作发明

当前位置: 主页 > 音响DIY > 功放DIY > 后级DIY >

容易diy的 Pass F5 Turbo单端甲类功放

时间:2012-10-01 10:00来源:hifidiy.net论坛 作者:oldboy 点击:
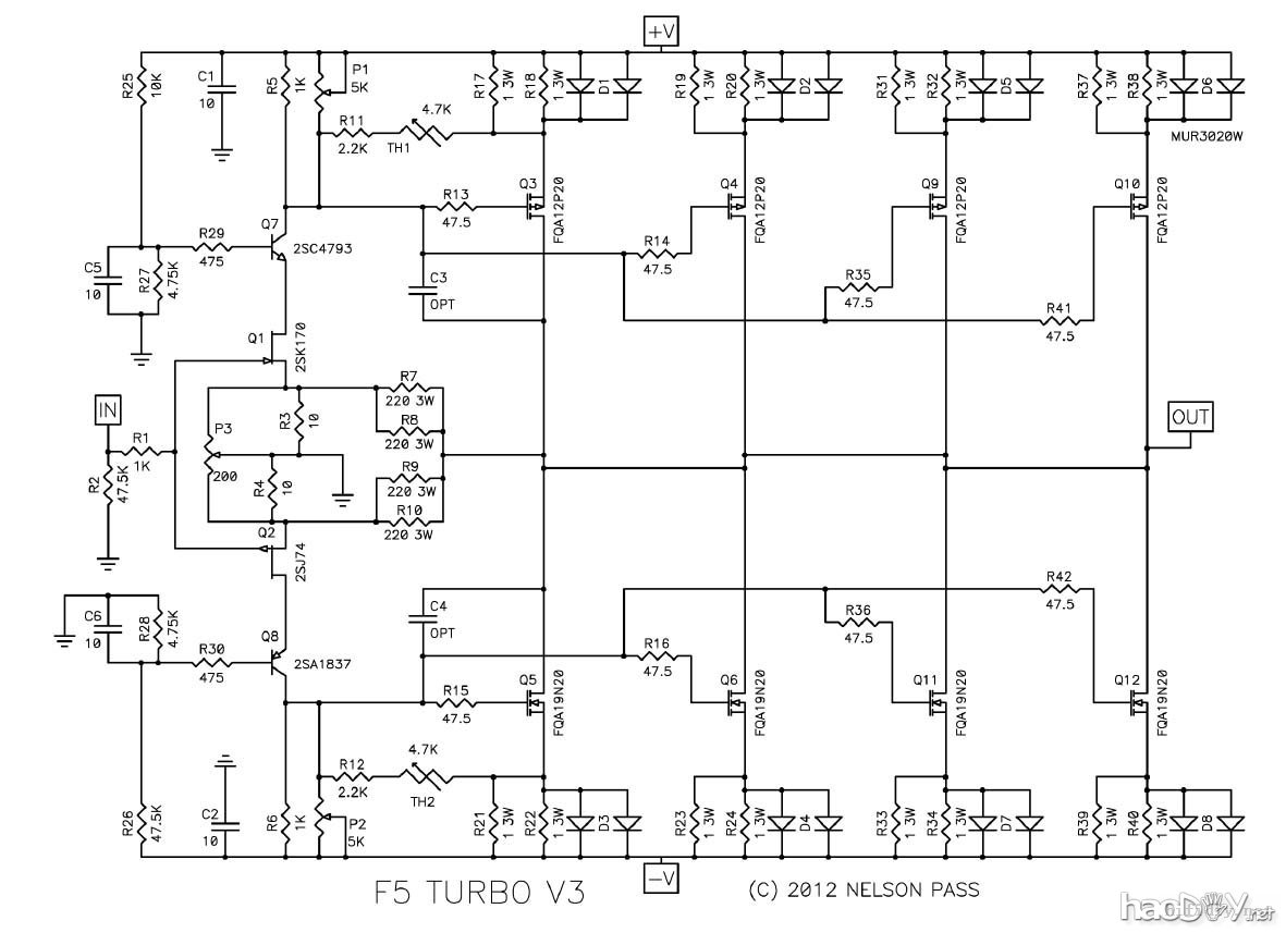
Pass F5 Turbo 誰做過Pass的F5(我做過),F5 Turbo來了! http://www.firstwatt.com/wattsnew.html 有誰開板 ???? 下载 (77.3 KB) 2012-2-10 13:54 下载 (88.08 KB) 2012-2-10 13:54 參考图來了 ! 最好有扩展性 ! 下载 (25.86 KB) 2012-2-12 16:16 下载 (34.68
Pass F5 Turbo
誰做過Pass的F5(我做過),F5 Turbo來了!

http://www.firstwatt.com/wattsnew.html

有誰開板 ????
容易diy的 Pass F5 Turbo单端甲类功放
容易diy的 Pass F5 Turbo单端甲类功放
容易diy的 Pass F5 Turbo单端甲类功放


Nelson Pass 的F5原装机照片:
容易diy的 Pass F5 Turbo单端甲类功放


容易diy的 Pass F5 Turbo单端甲类功放

容易diy的 Pass F5 Turbo单端甲类功放

容易diy的 Pass F5 Turbo单端甲类功放

容易diy的 Pass F5 Turbo单端甲类功放


容易diy的 Pass F5 Turbo单端甲类功放

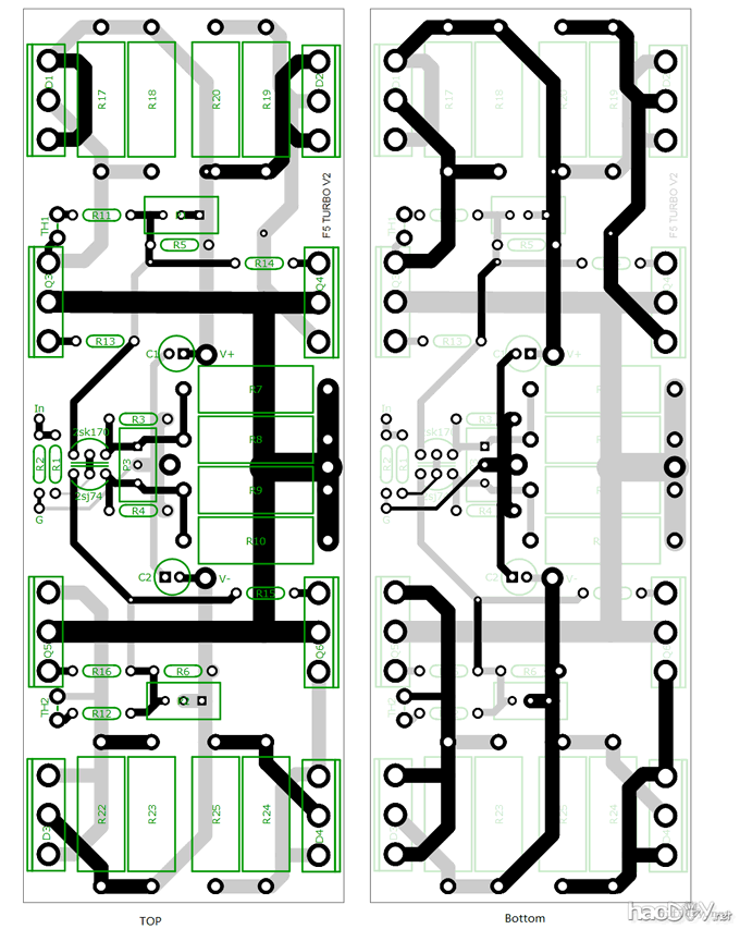
參考图來了 !
最好有扩展性 !
容易diy的 Pass F5 Turbo单端甲类功放

容易diy的 Pass F5 Turbo单端甲类功放
容易diy的 Pass F5 Turbo单端甲类功放
容易diy的 Pass F5 Turbo单端甲类功放

(责任编辑:admin)
织梦二维码生成器
顶一下
(14)
87.5%
踩一下
(2)
12.5%
------分隔线----------------------------
发表评论
请自觉遵守互联网相关的政策法规,严禁发布色情、暴力、反动的言论。
评价:
表情:
用户名: 验证码:点击我更换图片
栏目列表
推荐内容