最好的电子音响科技diy制作网站

haoDIY创好电子音响电脑科技DIY小制作发明

【参赛】网购两毛钱一只3DQ场效应管做的复合机

时间:2022-04-28 09:54来源:www.crystalradio.cn 作者:航标灯 点击:
准备用J2465信号源模拟中波电台无线发射,进一步观察无电源场效应晶体管机音频输出失真情形,制作了一台多种检波器件组成的中波复合式收音机。 复合机里包含矿石收音机,0-V-0单灯机,无电源场效应晶体管机多个机种,接收频率,550KHz-1650KHz。 矿石收音机
【参赛】网购两毛钱一只3DQ场效应管做的复合机
【参赛】网购两毛钱一只3DQ场效应管做的复合机

准备用J2465信号源模拟中波电台无线发射,进一步观察无电源场效应晶体管机音频输出失真情形,制作了一台多种检波器件组成的中波复合式收音机。
复合机里包含矿石收音机,0-V-0单灯机,无电源场效应晶体管机多个机种,接收频率,550KHz-1650KHz。
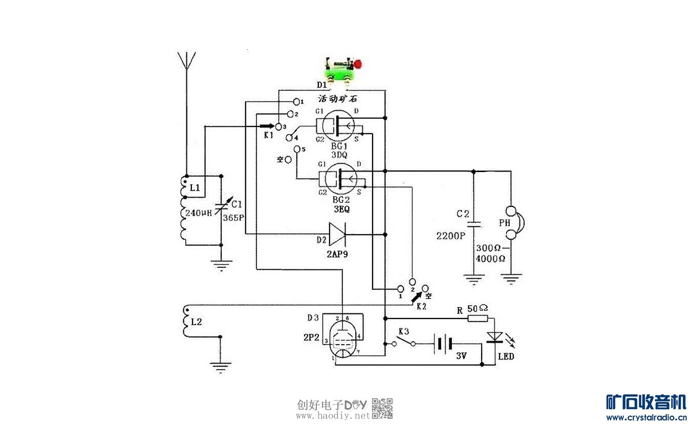
矿石收音机(方铅矿检波),晶体二极管检波机(2AP9检波),0-V-0单灯机(2P2检波),无电源场效应晶体管机(3DQ 3EQ场效应管检波)。
无电源场效应晶体管机,音频输出负载300Ω(SH-091C舌簧耳机),其他机种音频输出负载4000Ω(永光2000ΩX2电磁耳机)。

装机元器件
L1 238uH
L2 25uH
C1 365PF
C2 2200PF
R  50Ω
K1 单刀5掷
K2 单刀3掷
K3 单刀1掷
D1 活动矿石
D2 2AP9
D3 2P2
BG1 3DQ
BG2 3EQ
PH  300-4000Ω

调谐钱圈L1电感测试   

【参赛】网购两毛钱一只3DQ场效应管做的复合机

L2电感测试

【参赛】网购两毛钱一只3DQ场效应管做的复合机            

装配复合机

【参赛】网购两毛钱一只3DQ场效应管做的复合机

【参赛】网购两毛钱一只3DQ场效应管做的复合机

【参赛】网购两毛钱一只3DQ场效应管做的复合机

【参赛】网购两毛钱一只3DQ场效应管做的复合机

完工后的复合机

【参赛】网购两毛钱一只3DQ场效应管做的复合机

【参赛】网购两毛钱一只3DQ场效应管做的复合机

【参赛】网购两毛钱一只3DQ场效应管做的复合机

【参赛】网购两毛钱一只3DQ场效应管做的复合机

【参赛】网购两毛钱一只3DQ场效应管做的复合机

【参赛】网购两毛钱一只3DQ场效应管做的复合机

【参赛】网购两毛钱一只3DQ场效应管做的复合机

【参赛】网购两毛钱一只3DQ场效应管做的复合机

【参赛】网购两毛钱一只3DQ场效应管做的复合机

【参赛】网购两毛钱一只3DQ场效应管做的复合机

【参赛】网购两毛钱一只3DQ场效应管做的复合机

【参赛】网购两毛钱一只3DQ场效应管做的复合机

【参赛】网购两毛钱一只3DQ场效应管做的复合机

复合机电路图

【参赛】网购两毛钱一只3DQ场效应管做的复合机       

检测J2465信号源

J2465信号源1KHz正弦波音频信号输出波形  

【参赛】网购两毛钱一只3DQ场效应管做的复合机               

J2465信号源1MHz射频信号输出 峰值波形

【参赛】网购两毛钱一只3DQ场效应管做的复合机
         
J2465信号源1MHz调幅无线发射 1KHz正弦波调制

【参赛】网购两毛钱一只3DQ场效应管做的复合机      

J2465信号源发射天线 复合机接收天线

【参赛】网购两毛钱一只3DQ场效应管做的复合机

【参赛】网购两毛钱一只3DQ场效应管做的复合机

J2465信号源1MHz调幅无线发射 复合机波形测试示意图

【参赛】网购两毛钱一只3DQ场效应管做的复合机

J2465信号源无线发射观察到3DQ 3EQ场效应管检波后音频输出无规律失真波形

J2465信号源1MHz调幅无线发射
无电源场效应晶体管机(3DQ检波)
解调出的1KHz正弦波调制信号失真波形

【参赛】网购两毛钱一只3DQ场效应管做的复合机

【参赛】网购两毛钱一只3DQ场效应管做的复合机

J2465信号源1MHz调幅无线发射
无电源场效应晶体管机(3EQ检波)
解调出的1KHz正弦波调制信号失真波形

【参赛】网购两毛钱一只3DQ场效应管做的复合机

【参赛】网购两毛钱一只3DQ场效应管做的复合机

J2465信号源无线发射观察到活动矿石 2AP9二极管 2P2电子管检波后音频输出高保真波形

J2465信号源1MHz调幅无线发射
矿石收音机(方铅矿检波)
解调出的1KHz正弦波调制信号高保真波形

【参赛】网购两毛钱一只3DQ场效应管做的复合机

【参赛】网购两毛钱一只3DQ场效应管做的复合机

J2465信号源1MHz调幅无线发射
晶体二极管检波机(2AP9检波)
解调出的1KHz正弦波调制信号高保真波形

【参赛】网购两毛钱一只3DQ场效应管做的复合机

【参赛】网购两毛钱一只3DQ场效应管做的复合机

J2465信号源1MHz调幅无线发射
0-V-0单灯机(2P2电子管检波)
解调出的1KHz正弦波调制信号高保真波形

【参赛】网购两毛钱一只3DQ场效应管做的复合机

【参赛】网购两毛钱一只3DQ场效应管做的复合机

   

(责任编辑:admin)
织梦二维码生成器
顶一下
(0)
0%
踩一下
(0)
0%
------分隔线----------------------------
发表评论
请自觉遵守互联网相关的政策法规,严禁发布色情、暴力、反动的言论。
评价:
表情:
用户名: 验证码:点击我更换图片
栏目列表
广告位API接口通信错误,查看德得广告获取帮助
推荐内容
广告位API接口通信错误,查看德得广告获取帮助