|
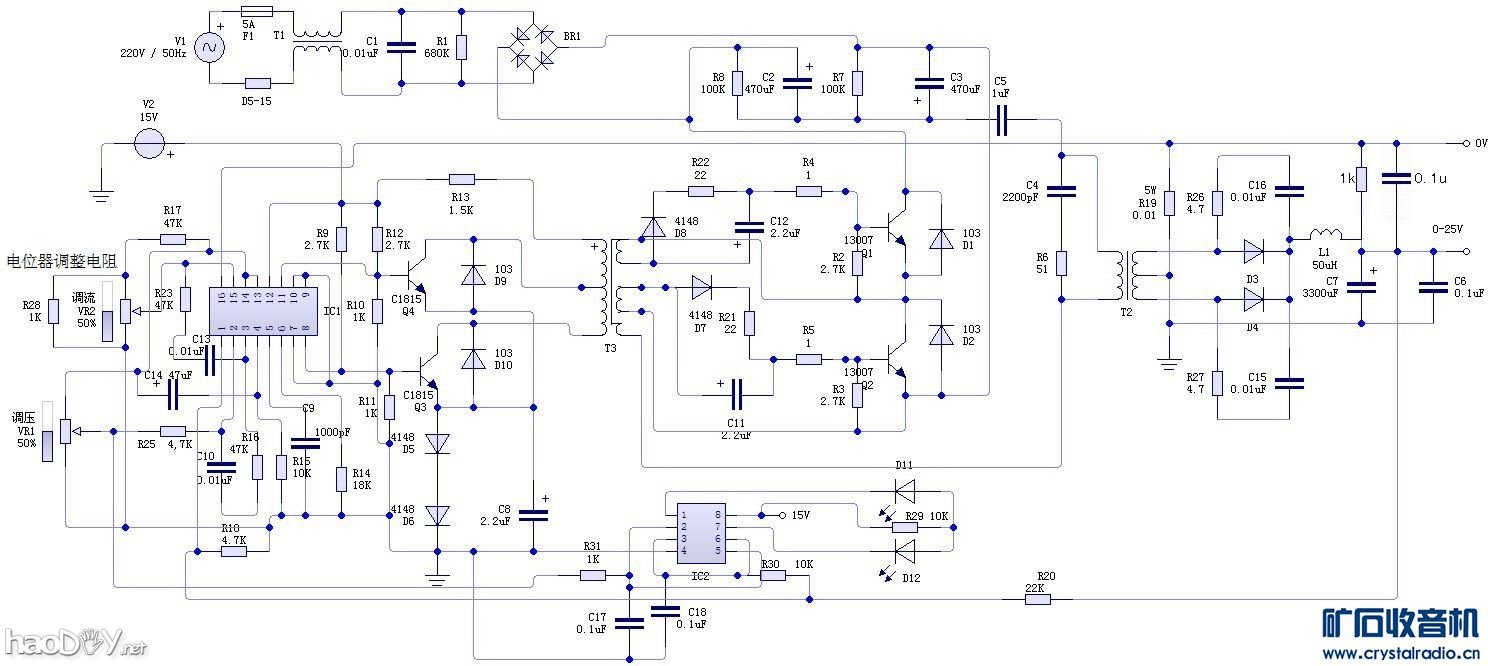
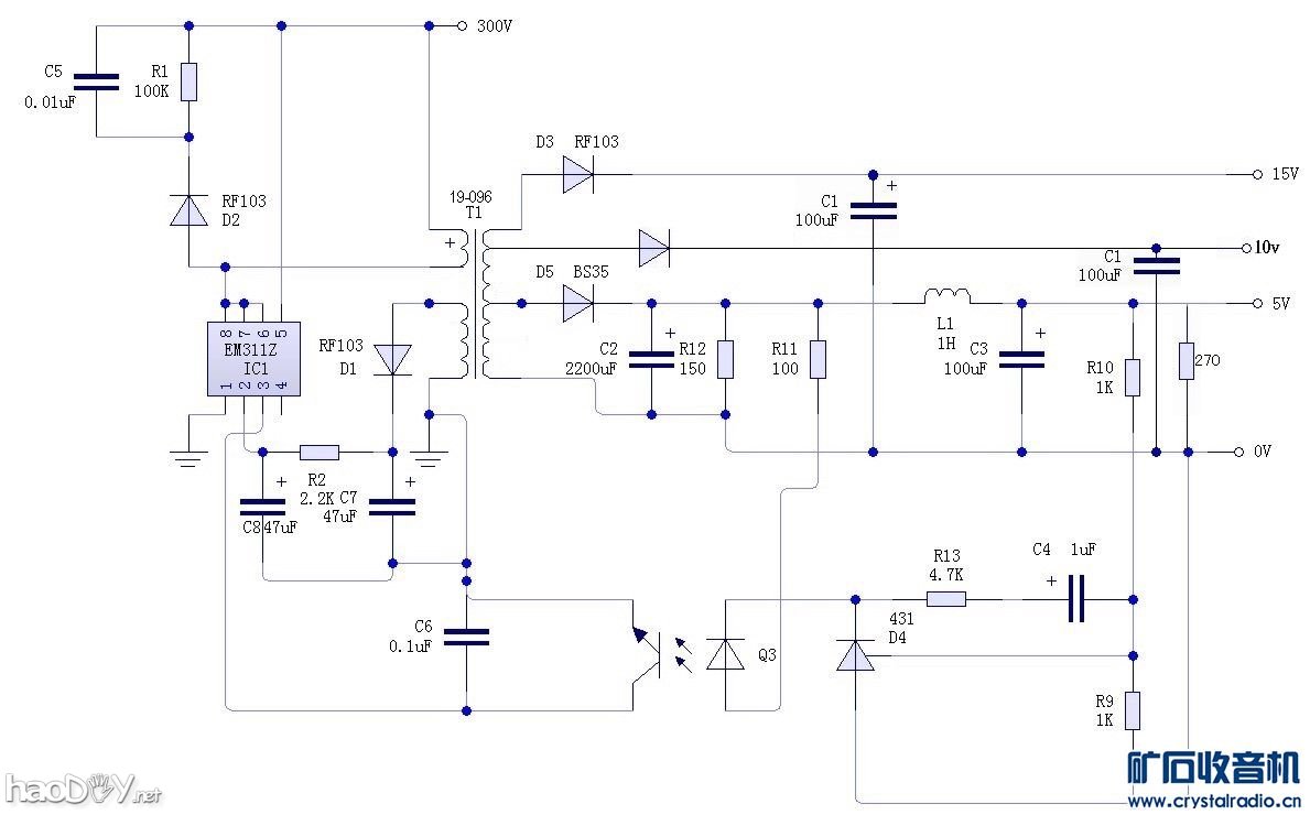
可调电源是DIY爱好者不可少的工具,现在很多人在用ATX电源改可调电源,虽然能改成功,但是,ATX电源绝大多数是用纸基板做的,焊盘容易老化虚焊,又容易自激(用着不放心)、接线又乱、稳定性差、无CV、CC指示、外观差等原因而放弃。本人用新制PCB板做的可调电源,结构紧凑、性能稳定、按图装配、一装就成、不会出现自激,感觉相当好,所以发出来供爱好者仿制。 一、电源指标 做了多种电压的版本,有不改变压器的二种电源,即0-25V和0-46V,还有改变压器和重绕变压器自动切换高低压接线的100V电源,现在放出制作最方便,线路最成熟不改变压器的二种电源,多了要乱。 1、电压0-25V可调、0-46V桥式整流可调。 2、电流25V的0-8A可调、46V的0-5A可调。 3、带CV、CC指示。 4、输出波纹P-P在50毫伏以下。 5、有缓开机功能。 二、电源材料 1、ATX电源一台。 2、多圈电位器二只(1K-20K都可以用)。 3、电压电流表一只。 4、0.01欧5W电阻一只。 5、输出滤波电容一只3300-6800UF都可以,25V用耐压35V,46V用耐压63V。 6、高速整流阳管一只,46V电源用(如MUR1620R),25V电源只要用原机的12V整流管(如1620CT),就是耐压200V高速管,绝对不能用耐压45V的肖特基管(如4045管)。 三、电源原理图 1、以长城电源为版本的原理图,0-25V和0-46V通用,只要调整和加几个元件。 ![]() 2、辅助原理图。 ![]() 四、电源PCB 二种电压电源用一种PCB板。 ![]() ![]() ![]() ![]() 1、0-25V电源。 ![]() 2、0-46V电源与25V电源不同点。 ![]() ![]()
顶一下
(0)
0%
踩一下
(0)
0%
------分隔线----------------------------
|














































