最好的电子音响科技diy制作网站

haoDIY_音响电子电脑科技DIY小制作发明

当前位置: 主页 > 电子DIY > 电源DIY > 稳压电源 >

【参赛】功放开关电源的制作

时间:2017-05-26 22:12来源:www.crystalradio.cn 作者:whmks 点击:
各位坛友请认真看完本帖,就会有仿制该电源的迫切愿望,因取材容易、成本低廉。效果怎样?你用了以后就会爱上她,就会放弃普通工频变压器电源,不信,那就试后再一起共同讨论。 一、材料来源,长城ATX电源(其他电源也能用,但试得不多,有的要改激励变压器
 各位坛友请认真看完本帖,就会有仿制该电源的迫切愿望,因取材容易、成本低廉。效果怎样?你用了以后就会爱上她,就会放弃普通工频变压器电源,不信,那就试后再一起共同讨论。
    一、材料来源,长城ATX电源(其他电源也能用,但试得不多,有的要改激励变压器),加少量阻容等元件就可以了。
    二、原理图,分二种结构,
    一种是单变压器双电压电源,主要用在小甲、桌面小功放上,用原来主变压器就可以,正负电压0-24可调;第二种是双变压器双电压电源,要自绕变器,正负电压0-50V(还可以高),主要用在较大的功放上。辅助电源可用原来的辅助,也可另用一个小变压器供电。在这里仅介绍用一只0.6W的小变压器做辅助。
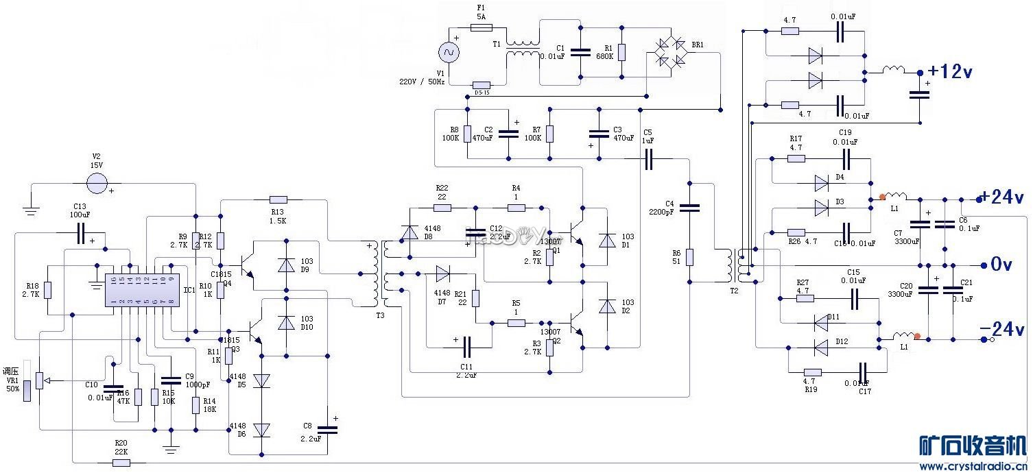
    1、单变压器双电压原理图
【参赛】功放开关电源的制作

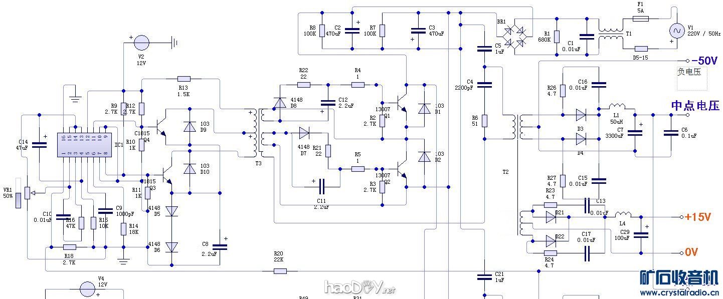
       2、双变压器双电压原理图
【参赛】功放开关电源的制作

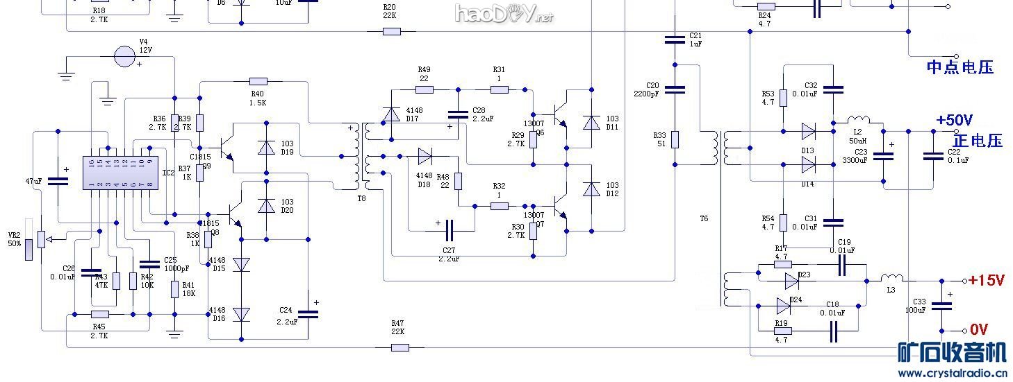
      为了能看清拆分图低
【参赛】功放开关电源的制作
【参赛】功放开关电源的制作

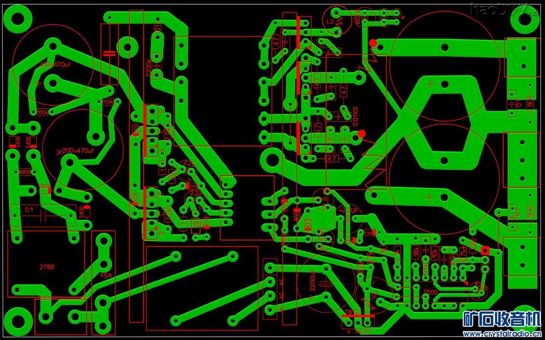
    三、PCB板,分为多种版本(已全部自制板验证好用,并且性能的一致性高),现放出用小变压器做辅助的二套(太多了看着要乱),虽然设计得不美观,但好用为上。
    1、单变压器双电压PCB板。
【参赛】功放开关电源的制作
【参赛】功放开关电源的制作
【参赛】功放开关电源的制作

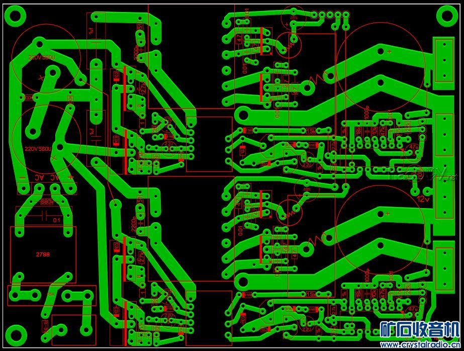
    2、双变压器双电压PCB板。
【参赛】功放开关电源的制作
【参赛】功放开关电源的制作 
【参赛】功放开关电源的制作
双变压器电源用的工频辅助电源,可用单变压器,但次级一定要是四线结构的,分别整流供电。
【参赛】功放开关电源的制作

    四、备料
    1、输出主电容可用到1万微法,开机不会冲击,有缓开机功能,电容大一点对瞬态大电流有好处。
    2、阴阳整流高速对管,主要是输出电压不同,选取管子耐压不同,25V电源用耐压200V的,如MUR1602CT(阴管)MUR1602R(阳管)。50V电源必须用耐压400V的,如D2504C(阴管)D2504N(阳管)。
    3、绕共模电感(单变压器双电压上用),用原机的磁环双线并绕20匝,线径1.1,电感量约40UH左右。
【参赛】功放开关电源的制作 
     
       4、绕主变压器(双变压器双电压上用),绕制数据:第一层(初级的第一层)用0.86线,绕18匝、绝缘、绕一层铜皮屏蔽、绝缘;第二层用0.64线,双线并绕16匝、绝缘,第三层用0.64线,双线并绕16匝(主意:要从刚才第二层的收尾处开始绕)、绝缘;第四层(辅电压层,主要为喇叭保护电路、或前级供电,可不绕)用0.5线双线并绕5匝后串联(主输出在50V时,辅电压约15V)、绝缘、绕一层铜皮屏蔽、绝缘;第五层(初级的第二层)用0.86线,绕18匝、绝缘、绕一层铜皮屏蔽、绝缘;装配、浸漆后完工。
【参赛】功放开关电源的制作 
【参赛】功放开关电源的制作 
【参赛】功放开关电源的制作 

    5、其他元件全部从ATX板上移植过来,少几个小电阻就自已找。

    五、装配,
    1、先装辅助、494和激励变压器,
【参赛】功放开关电源的制作
【参赛】功放开关电源的制作 
    开机用万用表测一下工作是否正常,方法是测494的8和11脚电压,电压在1.5V左右是工作的,在2V左右就是不工作,再测一下激励变压供电脚,不工作时仅有1-2V电压,工作时在6V左右(这与辅助供电压有关,但工作与不工作电压差距明显),再测一下激励变压的另外二脚,看电压是否一致。有示波器的朋友可在这几点测一下波形。
【参赛】功放开关电源的制作 
    
    2、装好所有元件串灯开机,只要开机有电压输出,灯不亮就可以取下灯直通,绝对不会有自激,串灯开机仅是为了防止装错元件而造成的故障。
单变压电源装配完工图
【参赛】功放开关电源的制作
双变压器装配完工图
【参赛】功放开关电源的制作
【参赛】功放开关电源的制作 
【参赛】功放开关电源的制作 

    3、全部的主意点仅是四只管子,就是二只激励管C1815的放大倍数在250左右,要配对,二只功率管用13007,也要配对,另外压降要低一点的更好。
    六、测试,坛友们最关心的问题来了,就电源的纹波、供电速率和电磁幅射。
    1、开机静态波,测电源正负电压的纹波和功放输出端不接喇叭和接喇叭的波,这是看电源的电磁幅射对功放的影响。
    A:小甲机
【参赛】功放开关电源的制作
【参赛】功放开关电源的制作 
【参赛】功放开关电源的制作

       B:双变压器电源不上机空载功率电压图
【参赛】功放开关电源的制作 

对比的机
【参赛】功放开关电源的制作 

开机纹波对比
【参赛】功放开关电源的制作 

    2、电磁干扰波,方法是在音量电位器开到最大,测量功放输出端的静态波。
【参赛】功放开关电源的制作
【参赛】功放开关电源的制作 
    3、工作动态波,因音量太大,在城区扰民,所以采用音频单信号和8欧假负载测试,参与对比的工频电源变压器400W,电容8万微法,功放的功耗134W。
【参赛】功放开关电源的制作 
【参赛】功放开关电源的制作 
左侧是工频电源波,右侧是开关电源波,开关电源好于工频电源波

    4、测试小结,开机静态波:开关电源有明显的优势,纹波相当低,喇叭中没有一点噪声,好象没有开机一样的,工频变压器还是有一丁点的交流声;电磁干扰波:处理好屏蔽的开关电源比工频电源大那么一丁点(可以忽略)。工作动态波:音频单信号在1K以下,频率越低对电源的要求越高,功耗越大,与工频变压器相比,供电速率略高,纹波摆幅略低,没有压降,工频电源略有压降。
七、小结,
1、用半桥结构电源,具有电磁干扰小、输出波形对称性好、性能稳定。

2、取材容易,成本低廉,DIY爱好者手中一般都有报废的ATX电源。
3、制作容易,效果优越,按图施工,一装就成。
4、用于家庭功率不太大的场合比较合适,功率过大会造成共模电感和音乐一样的叫声,但很小,象蚊子叫(因手中没大的电感,如果用大的点的磁环和粗一点的线会有所改善)。
5、电源可增加过流保护电路。
6、双变压器还可增加中点保护电路,原理和喇叭保护电路一样。



补充内容 (2016-1-29 20:28):
在44楼有用开关电源做的胆耳放,在51楼有测试波形。
 

电源整流前工作波.jpg (37.52 KB, 下载次数: 19)

 

【参赛】功放开关电源的制作

谢谢你参与讨论,发帖后就是没有人讨论此问题。
你所说的第一点是存在这样的问题,但是可以用共模电感加泄放电阻来缓解此问题,见下表。
【参赛】功放开关电源的制作 
从表中可以看出,对电源给定一个工作电流,其负极的带载能力和电压平衡能力都有所增强。在实际应用中就是利用功放的静态电流作为泄放电阻。此帖是用在甲类机上就不存在电压不平衡问题,所以没有说明加泄放电阻和加大共模电感的电感量。
第二点是电压开环,是可以用,但有几V的压降和工作纹波比较大的问题。
欢迎探讨!

 家中有一些老电子管,就想做一款小功放,刚做过一台用工频变压器的小小胆功放,但是还想做一款更小的胆耳放,由此,网上淘机壳、打板、购元件就开始了。
    PCB板是可调电源板,带CC CV的,但用在此处就不装该类元件。
【参赛】功放开关电源的制作 
【参赛】功放开关电源的制作 
这个高压电源与低压电源仅有以下几处要改动。
1、主变压器要重绕。初级也是18+18匝,在这个小胆机上次级用0.49双线并绕60+60匝就够了,但是这机上用的是0.38双线并绕77+77匝,最高电压达325V。
2、在主变压器输出端的消峰元件不是原来的值,也可不装,P-P电压在80毫伏内。
3、输出整流管耐压要用600V以上,输出滤波电容450V220UF。
4、要改一下分压电阻和限流基准电阻。
【参赛】功放开关电源的制作
【参赛】功放开关电源的制作
原来方案是用7X13的板,辅助电源在输出变压器下,因打板费贵而改成10X10的板,辅助电源就放在主电源之上。
【参赛】功放开关电源的制作 
【参赛】功放开关电源的制作 
用开关电源作胆机电源,目前的优点是调电压方便,象这个电源在300V内随便调几V,灯丝电压也能在一定范围内调整,这个灯丝电源是成品,5元一个,电压在12V-18V调整没问题,电流2A多,用在PCL84、85、86电子管上就很方便。
【参赛】功放开关电源的制作
【参赛】功放开关电源的制作
初步对比试听没什么二样,用开关电源的背景更黑,因没有一点噪声。
 

 


(责任编辑:admin)
织梦二维码生成器
顶一下
(0)
0%
踩一下
(0)
0%
------分隔线----------------------------
发表评论
请自觉遵守互联网相关的政策法规,严禁发布色情、暴力、反动的言论。
评价:
表情:
用户名: 验证码:点击我更换图片
栏目列表
推荐内容