|
平时喜欢玩玩单片机之类的小制作,也用单片机做过小电流的数控电源。一次在修一件电器的时候,发现做的电源带载能力比较差,于是就想改一个ATX可调电源来用。网络上有很多改ATX电源为可调电源的贴子,但一直对这种涉及强电的改造工作有怕怕的感觉。最近有空,就来挑战一下自己,做一个数控型的ATX稳压恒流电源。 所谓数控电源,就是不用电位器进行电压电流调整,而用单片机对输出电压、电流进行设置的电源。电位器调整输出的电源使用久了容易出现电位器接触不良故障,而且在设电流值时需要将输出短路,才能较准确地调整。
上图电路在输出端与地加入电流采样电阻有个问题:当正电源对外壳短路时,设定的恒流不起作用,这时很容易烧电源。 而数控电源有两个好处,一是所设置的输出电压、电流精确而且直观地显示。二是电源的总输出功率可在程序中控制。总输出功率的控制对电源来说还是比较重要的,比如一台开关电源总输出功率能达到100瓦,当其输出电压设为10V时,输出电流可以设到接近10A,而当其设为25V输出电压时,电流就不能设为超过4A。数控电源可以在你设置电流或电压时自动调整你总的输出功率不超过额定值。 我改的ATX数控电源还有一些特点:数控部分与原ATX电源采用插接线,方便调试和更换不同型号ATX电源;负输出极与外壳是等电位的,正输出极对外壳不怕短路;关机时自动存储所设置的电压。 我用的这台ATX电源主控芯片是TL494,与KA7500直接代换,先还是说说我改模拟可调的步骤。 首先确定ATX电源能够正常工作,插上电源线,短接绿线和任意一跟黑线,电源风扇应该立即转动,测量黄对黑应该有12V,红对黑应该有5V多点。 在改造工作之前,先要做一个串有60-100W白炽灯的插座,以后ATX电源都接这个专用插座上加电。防止改造过程中参数不正确或意外造成所谓的自激损坏元器件。正常情况下,加电瞬间灯泡会红一下,我还测了ATX空载时的交流输入电流为92mA。这个串灯插座一定不能省略,我在调试过程中出现过白炽灯闪亮一下的情况,如果没有它,肯定会听到响亮的鞭炮声。
关闭电源,打开电源外壳,根据电源线的颜色确定要拆除的部分。
我这个ATX电源的原理图跟下面这张比较相似,但不完全一样,找了很多都不完全一样。
1、顺着橙色+3.3V的输出线,拆除图中标为1区的部分。 2、顺着紫色+5VSB的输出线,拆除图中标为2区的部分。 3、顺着白色-5V的输出线,拆除图中标为3区的部分。 4、顺着蓝色-12V的输出线,拆除图中标为4区的部分。 以上每拆完一个部分我都加电试一下,看+12V电压输出端是否还正常。随着拆除工作的进行,+12V电压会逐步上升,拆完-12V部分后,电压已经上升到14V,已经出现过压保护的情况,即只在上电的瞬间有输出电压了。这是LM339在起的过压保护作用。 5、拆除图中5区内的电压反馈元件,过压保护将不再出现。 6、拆除+5V、+12V输出的电容(两个6区),把+12V的滤波电容换成耐压35V的电解电容,保留+12V的输出线作为以后可调电源的输出。 7、将TL494(KA7500)的4脚直接接地,这样什么保护都不会出现了。 8、将两个8区内的固定电阻拆除,换成一个20K多圈可调电阻,中脚接TL494的2脚。这样原来+12V的输出端就是一个由这个多圈电位器控制的可调输出端了。 9、TL494的1脚的9区也可以换成一个可调电阻,它的改变也可以改变输出端电压。其实TL494的1、2脚之间就是一个比较器, 2脚接基准电压,1脚感受输出电压,输出电压高了,TL494就调整输出降低,反之亦然。我的电源调到25V以上时就会听到“丝丝”的声音了,所以我设置的最高电压是24V。 10、TL494的16脚用于感受输出电流、15脚提供基准,它们之间的配合调整就可以实现恒流。在这里,可以先将16脚接地,暂不调流。或按以下电路修改,成为模拟的ATX可调电源。
11、为了有更多的空间安装我的电流放大电路,我在完成以上电压改可调后,拆除了图中12区内的保护电路全部元件。拆除后试试电源是否还是正常工作的。 好了,现在我们已经有了一个能调压的ATX电源了。接着我就开始改数控,经过计算和调整,最后确定了留在原电路板上的电路如下图。
其中P1是与单片机的接口,P2其实是ATX中辅助电源的变压器,T1是主输出变压器。 这个电路中加入了给运放供电的7812、7912正负12V电源、给单片机供电的3R33输出的7.5V电源、由运放OP07组成的电流检测放大电路、接在TL494的4脚的输出控制电路和R9、R10、C4组成的断电检测电路。 实物如下,很多线路都是因地制宜,有的地方不得不搭棚。
图中那根长长的铜丝是康铜丝,经锉刀打磨成0.02欧阻值,用于电流取样。
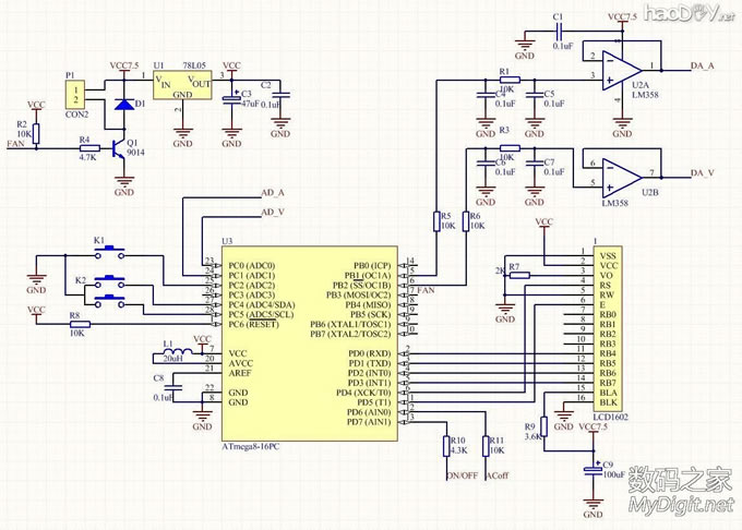
最核心的单片机控制部分开始了,这是我完成制做后才画的原理图:
CPU用的AVR的M8,用了其8路10位AD中的两路,两路10位PWM经滤波后作DA输出,显示部分采用的1602字符液晶,按键K1用于设置和开启电源,K2其实是个旋转编码开关,用于调整设定值。P1输出控制风扇,25W启动。做电路板之前用洞洞板做了试验电路。
写入程序时,也是步步为营,先搭一个最小系统,看是否能写入程序,然后加入液晶显示,接着加入电压测量电路、PWM电路、运放部分。经过不知道多少次程序的调试,终于正常运行了。
设置5V输出,实测误差很小。楼下继续。 设置最高24V电压,线性也不错。中间10V、20V也拍了的,就不拿来占论坛空间了。 ![]() 设置了最低0.2V,再低我觉得也没什么用。 ![]() 再看看恒流 ![]() 恒流0.5A,不知怎么的,液晶屏拍得这么亮,其实没这么亮。 ![]() 设恒流2A,万用表1.992A,液晶显示2.01A, ![]() 设恒流4A,万用表3.963A,液晶显示4A附近在闪动。 基本达到要求,准备做成PCB板,这是最后画好的PCB图,地线没连。 ![]() 用雕刻机雕的板,当时1602液晶放反了,而且雕出来的板有很多毛刺,不知怎么回事。 ![]() 打磨之后再焊接的,很费时间。 ![]() 装完后的实物就这样了: ![]() 感觉业余制作加工外壳是件很费功夫的事。 ![]() 我这个雕刻机是PVC材料的机架,加工很吃力。 ![]() 不知怎么的,在走刀时会跑偏,两根铣刀牺牲。 ![]() 最后不得不用手工电磨来锯,累啊! ![]() 最后还是在外面去打的孔。楼下继续。 (责任编辑:admin) |









































