之前一直折腾功放听桌面音箱,半年前忽然打算用用耳机了,于是入了森海的HD595。
虽然50欧的阻抗不算高,但是要发挥出设备的实力耳放还是少不了的。
所以,决定自己动手做一个耳放。
这期间参考了大量关于耳放的资料,最终决定以47耳放电路为基础并加以改进制作一个比较完美的耳机放大器。便动手做了起来。
下面分贴发一下耳放各部分的设计和制作过程个大家分享。、
一 放大部分
47耳放是一位外国人设计的电路,电路如图。
因为电路中有较多以47为参数的元件所以称作47耳放。
传说中的47耳放结构其实是很简单的,
第一级运放进行负反馈控制放大倍数进行比例放大,
第二个运放进行电压跟随,降低放大器内阻,增加了输出电流,并做声音修饰。
两个运放输出经过两个47欧匀流电阻输出致耳机。
因为反馈取样点在47电阻之后,所以不用考虑电阻带来的损耗。
曾经在网上看过很多47耳放的PCB设计,虽然47耳放的电路十分简单,但是很多PCB却存在着或多或少的布线问题,有些抗干扰能力不是很强,甚至在淘宝上看到很多看似很漂亮的板子却有很大的交流声。所以自己决定做一个比较完美的47耳放以便把这个电路的能力发挥出来。
于是,开工了。
首先 是线路 见图
电路没有添加音量电位器,只做了放大部分。这样一来功能比较独立,方便以后的各种组合。
47原设计使用的运放是OPA2132,这个运放是FET输入型的,所以内阻极高。而且在低电压下可以正常工作,失调电压与失调电流极小,算是比较高档的运放了。当然OPA2132的价格也是很高档的。我作为0收入人士必然不能把这种高档传承下去,于是我选用了这年头满大街都是的NE5532。NE5532虽然指标相对于OPA2132较差,但是工作于+-15V时音色总体来说还是比较讨人喜欢的。单片5532耗电相对较大,两片并联就更不用说了,双15V下耗电可想而知。这就意味着这款耳放将要脱离便携式耳放的范畴转型向台式耳放了。
由于5532失调电压较高而且又是NPN管输入的,如果使用原设计必然会引来较大的输出中点漂移,经过测试最大有30多MV。所以我在反馈电阻的位置串联了电容,也就是C03 C04两个电容,将直流反馈变为交流反馈,这样可以使输出中点控制在1MV以下。换成其他运放如果没有中点问题这个电容的位置可以直通。
反馈采样部分依然从输出取,并在R05 R06 上面并联了C05 C06,作用是超前补偿,不需要的话可以留空。
电源部分增加了两个退耦电解电容 C07 C08,并习惯性的在两个电解上并联了小电容 C09 C10。
最后增加伏地电阻R。伏地可以吸收一部分地线的干扰信号让信号地更加纯净。当然还有一个作用,那就是在布线的时候可以在视觉上隔离信号地与电源地,为合理布线带来方便。
线路做好了,接下来的工作就是布线了。
话说这个47耳放市面上卖的款式很多,但是在设计PCB的时候好像只注重外观而忽略了对布线的要求,最终导致一些电路声音不好,严重的甚至出现交流声。
吸取了别人的经验教训,所以在画这个板子的时候就注意了很多。
退耦电容两两一组,原则为电源经过退耦电容再连接至IC,这样可以有效吸收放大器工作时候产生的耦合信号,也可以避免由于电源线过长引起的干扰信号进入放大器。
简单说下地线。地线主要分为电源地和信号地,这两个地也可能是连在一起的,但是作用不同。电源地主要提供大电流电源,一般功率输出地都要接这根。信号地主要提供参考电位,电流很小,所以也比较容易受到干扰。一般说来越靠近电容引脚的地方电容对交流信号抑制作用越强,所以两个并联在电源上的电容的交点可以认为是比较稳定的地,放大器输出的地 一般从这里引出。而信号地上各点到电容地交点的途中是不能有大电流存在的,否则会将耦合信号注入信号地从而干扰基准的稳定,造成声音不耐听甚至交流声等严重后果。在地线处理上我将两个退耦电容交点作为电源地,并采用1点接地处理。又从交点上引出一根地线经过伏地电阻拉到前面作为信号地,使信号地与电源地彻底隔离提供稳定的基准。
输出是两个运放并联的,每个运放又接有匀流电阻。反馈采样避开两个输出电阻的线,直接从输出端子引脚引出,这样反馈取样线上就不会出现较大电流了,保证了反馈取样的准确性。
整体布线采用酷似70年代手工布线风格 上图
看上去比较爽眼。
之后的一段时间就是更换各种零件听各种声音了。要确定一个放大器比较合理的参数个人的实际听感是少不了的。
经过4个整夜的试听终于确定下来自己认为比较合理的参数了。
下面说一下参数的选择。
4个匀流电阻 R07 R08 R09 R10 理论上电阻值越大,两个运放输出电流一致性越好,但是输出电流能力也随着下降。本人测试过10欧、22欧、33欧、47欧、100欧这样的参数,听感差距基本没有,所以维持原设计用47欧电阻。
反馈网络的电阻原设计为4.7K、10K,放大倍数为3倍多一点。实际测试感觉增益过高,
后来改为33K(R03 R04) 47K(R05 R06) 倍数为2.4左右,虽然降低了然是依然能保证正常放大。
C05 C06用10P#p#分页标题#e#环保瓷片电容,作用主要是针对高频。如果不装感觉也没什么区别,稳妥起见我还是装上吧。
C03 C04用22U ELNA无极电解电容,经过计算此时截至频率为0.22HZ。实测对低频影响不大。由于此电容的存在将反馈模式变为交流反馈,所以中点可以稳定在1MV以内。不同IC对于中点表现也有不同,失调电压低的运放即使使用直流反馈中点也会很接近0。
输入对地电阻R01 R02 参数与反馈电阻一致用47K,对于BJT输入的运放可以使两个输入差分管偏置相同以便更好的稳定中点。
47K相比之前100K小了很多,同时也增强了抗干扰能力。
输入耦合电容使用10U ELNA无极电解。经过计算低频截至频率为0.34HZ,对声音也不会造成影响。
最后,伏地电阻4.7欧,电源退藕用100U
ELNA 电解 并联飞利浦0.1U小电容。
标好参数的电路图
放大电路装好后 拍了几个照片


二 电源部分
47耳放设计为标准OCL放大器,自然也是需要双电源供电的。
最简单的电源设备可以用双电源变压器直接经过整流桥或者4个整流整流二极管,并在用两个电解电容滤波得到双电源。虽然这种电源结构简单并可以提供较大的瞬间电流,但是电源的稳定性以及抗干扰能力较差。一般情况下大功率功放选用这种电源而功率比较小且对电源质量比较严格的耳机放大器用这种电源就不太适合用这种了。
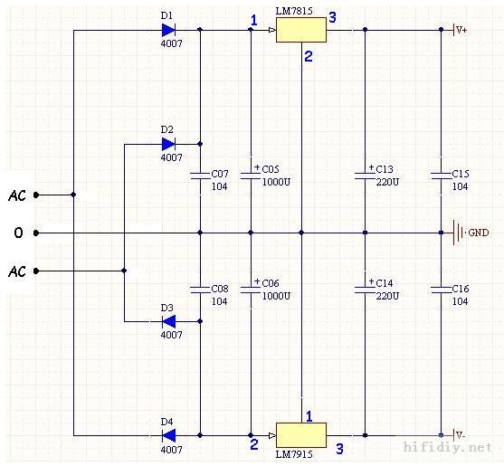
而相对比较合适的就是线性稳压电路了。NE5532理想电压为双15V,对于+-15V电源有专用的三端稳压IC,使用起来非常方便,比如7815、7915系列。
基本的稳压电路如图所示

双15V变压器三线经过D1 D2 D3 D4 四个整流二极管和C05 C06两个滤波电容形成基本的整流滤波电路结构,在大电解上并联小电容也是我的习惯,这样做可以降低电容高频内阻减少电容温升提高电容寿命,而且对瞬间放点电流也有提升。
此时,电容C05、C06两端分别有大约21V的直流电压,形成双21V电源。接下来就是三端稳压管了。
三端稳压管可以理解成一个具备分压功能的可变电阻,这个神奇的电阻会根据参考端与输出端之间的电压对内部分压电阻进行动态调整,使得输出与参考之间的电压维持在一个定值。
7815与7915分别是+15V以及-15V的稳压管,将参考端接地输入双21V电源通过两个IC便可以得到稳定的双15V电源。为了降低电源内阻提高电源瞬态相应,再输出端分别并联了两个小电解,同样在电解上也并联了小电容。
虽然用三端稳压构成的稳压电源相对于直接整流滤波的电源要好很多,但是还是存在一些弊端。三端稳压虽然稳定但是波纹抑制却不是很出色,输出电压检测灵敏度也不够强。于是乎又做了一个用运放做伺服的稳压电路。
伺服稳压电路如图

第一步还是先对交流电进行整流滤波,交流电通过4个二极管形成的整流桥进行整流, 然后给滤波电容充电,不同的是在4个二极管上分别并联有小电容。对于二极管来说类似旁路电容的电容,因为后面的滤波电容的存在,二极管是在前方交流电电压值大于后面电容电压值0.7V左右时开启的。二极管波形类似方波,方波含有大量奇次谐波,而电容的作用就是过滤掉这些谐波。参数要求不是很严格,取102~104均可 。后面的滤波电容同样并联有小电容。电容后面接三端稳压管,三端稳压管输入输出端根据电流方向接有反向的二极管,作用是消除电路中由于感性元件的存在产生的反向电动势 。而稳压管的参考端并没有接在公共地上,取而代之的是运放的输出端。这个运放便是伺服电路的核心 。
前面说到稳压管的功能是始终保证输出与参考端电压不变。但是在临界状态下输出端快速而小幅度的变化IC本身并不能快度的所出反应。这里用运放构造了一个放大34倍左右的反向放大电路,参考点为地,输入端经过10U电容接到输出电源上。这样,在输出端形成小范围的微弱变化会被运算放大器经过34被放大作用在三端稳压的参考端上,相当于对误差值进行了35倍放大,从而提高了对误差信号检测的灵敏度,也提高了整个电源电路对交流波纹的抑制,增加了电源的稳定性。#p#分页标题#e#
稳压管输出依然和前面的电路一样并联小电解,同样在电解上并联上小电容。
一个相对完整的伺服电源线路已经完成了,接下来进行PCB布线。
在PCB设计上主要注意地线和电容的接法就可以了,地线尽量做到“一点接地”就是根据地线的作用把不同功能的地点最终会聚到电容交点上,这样可以尽可能的较少地线的干扰。 电容尽可能在引脚上做成法放射状布线,这样可以使电容的性能发挥到最佳状态。
设计出来之后 同样做了测试样板 有图有真相


4个整流管在PCB最前端,地线用跳线飞入并与整流管并排。整流管输出直接接电容引脚最底端。地线由飞线分开,分别接入两个电容接地点再从电容处引出在后面电路下方汇聚,这样可以更好的过滤掉前面的波纹。整流管输出一样直接指向电容。电压取样、运放供电也是从电容单独飞出,把每一个线尽可能的独立开。在这里我承认我有些较真,虽然这种布线效果较好但是浪费了大量面积,增加了做图难度,对于效果的改善却比较小,如果大家自己做大可以随意些 ,大电流的走线相对独立就好了。
PCB装好后.

整流管用的最常用的4007 并联在整流管上的电容。我用的0.1U的CBB,看外形疑似松下电容。

做伺服的运放用的手里比较多的飞利浦5532。实际上电源对这个运放要求比较高,要求带宽以及转换速率都比较高且输入阻抗较大的运放。输入阻抗大当然需要FET输入的运放,而我手里最多的就是5532,其他型号运放比较少,所以就用上了。如果有机会再做我会选用LF353

滤波电解电容用的国产电容,毕竟对这个电解要求不是很高。而输出端我选用松下FC系列高频电解,并联飞利浦0.1U CBB电容。
上个电路反面焊接点的照片。

做好后的电源准备上电测试。变压器用的音响拆下来的变压器里面的双14V副电源

上电后测量正负电源电压,确保电路可以稳定工作。本人用的万用表不算精确但是测量电压没有太大出入就能说明电源稳定工作了。
经测量
正电压14.89V

负电压14.92 V

测试合格,电源部分完工
三 耳机保护电路
47耳放原设计使用供电电压较低的运放OPA2132,用电池供电,主要作为便携式耳放使用。
而我这次做的耳放选用供电电压较高且耗电较大的运放,而且使用双15V稳压电源,相比之下比电池供电的耳放危险不少。由于电压较高所以使用起来也是提心吊胆,担心耳机会因为电路出问题而牺牲 。
所以像功放一样,作为一款功能完善的耳放也是需要耳机保护电路的。于是做了耳机保护电路。
耳机保护电路主要是保护耳机的安全。
其功能通过一个继电器实现,并在可能威胁到耳机安全的时候迅速断开耳机与电路的连接,起到保护耳机的目的。
这一点与喇叭保护电路类似。主要的功能有三项,开机延时、关机瞬断、中点检测。
开机延时功能就是在刚刚开机的一段时间之后接通耳机与电路,目的是跳过放大器刚开起时产生的冲击,以便保护耳机的安全。
关机瞬断功能与开机延时类似。由于放大器滤波电容的存在,在切断电源之后还会继续工作一段时间,而随着电容的放电供电电压越来越低,到最后也会产生一定的冲击。而关机瞬断也是为了在冲击产生之前切断耳机与电路之间的连接从而起到保护耳机的目的。
中点检测功能并不像前两项功能每次开关机都会启动,只有在放大器输出直流的时候才会启动保护。我们知道,耳机放大器输出信号是交流的,而输出端对地直流电压要尽可能接近0。如果耳机放大器输出直流电压则会对耳机造成一定的伤害,如果放大器输出管发生损坏、短路或者断路都会使输出端产生近似于电源电压的直流电。对于双15V供电的47耳放来说出现这样的问题无疑对耳机是毁灭性的破坏。所以一个相对全面的保护器需要具备中点检测功能。
保护器主要是通过继电器实现的,在继电器对地端加了三极管用于控制继电器的开关。
首先要想到的就是延时启动的控制,延时通过电容充电实现。
具备延时功能的保护器基本结构
如图

电源通过电阻给电容充电,电容刚开始充电时视为短路,当电容电压提升至足以开启三极管的时候三极管导通使继电器吸和从而实现延时启动功能。
但是该电路仅仅是最简单的原理图还不够完善存在很多问题,于是作了进一步修改,
如图

在上图的基础上增加了一个三极管并与前管构成达林顿结构。这种结构可以增大整体电流放大倍数从而降低开关的驱动电流使继电器更容易被控制 。在C5上并联R4 ,在充电过程中与R3分压使得C5电压不会一直升高,确保Q5基极电压不至于过高而击穿三极管发射结。在保护器断电期间R4也可以放掉C5上的电荷保证下一次延时启动的稳定工作 。继电器线圈的两个脚根据电压的方向并联了反向的二极管,这个二极管是非常必要的,因为继电器线圈本身就是一个大电感,二极管可以吸收线圈断电瞬间产生的比较大的反向电流保证电路工作稳定。
而Q5的基极也被用于保护电路控制信号的接受点,当这点电压降低至小于两个三极管开启电压时保护电路工作,继电器断开。
关机瞬断功能是通过保护器供电瞬间切断实现的。放大器使用的稳压电源滤波电容较大,关机后还会提供一段时间的电源,但是此时变压器已经不工作,如果变压器有另一个绕组给保护器供电而滤波电容较小的话,保护器会提前关断起到瞬断作用。
增加电源的电路
如图

滤波电路不需要很严格使用半波整流即可,我多加了一个二极管这样可以方便双电源供电时候使用。为保证继电器稳定工作增加了一个与继电器电压值相符的三端稳压管。
中点检测功能就是对输入信号对地电压进行检测。当输入信号与地线的电压差到达一定程度时保护启动。监测中点不仅要检测正电压,伏电压也一定要检测出来,最终转化为同样的信号控制继电器关断。想到这里首先想到的应该是整流桥,的确整流桥可以将正负电压信号统统转为同一个方向但是缺点也是显而易见的。首先二极管压降比较大,一般在#p#分页标题#e#0.7V左右。这样一个桥堆的监测下限也被提高到1V以上。其次二极管整流出来是正像的电压信号,不能直接给前面Q5信号控制继电器。再次,二极管的恢复速度相对较慢所以对信号检测速度造成影响。于是,我遍采用了另一种检测电路。
增加一个声道中点检测的电路
如图

用两个三极管对电压进行检测。三极管开启电压较低通常只有0.5V,而且速度较快。
当没有直流输入或直流在正负0.5V之间时,Q2、Q4 均不导通,不影响继电器吸和。
当输入大于0.5V正电压直流时,三极管Q2导通。将Q5基极下拉至地,保护启动,继电器断开。
当输入小于-0.5V负电压直流时,三极管Q4导通。将Q5基极下拉至负电压,保护启动,继电器断开。
检测端前面带有RC滤波电路用于隔离交流。毕竟给耳机的信号是交流信号,如果不进行隔离会影响正常使用。由于信号是正负信号,信号滤波用的电容应该选用无极性电容,但是由于该电容容值比较大所以选用两个电解电容对接的方案使用,效果等同于无极性电容。
两个声道完整的保护电路画完,并标上参数之后

信号输入滤波电容用两个220U对接串联实际参数为110U。前面加3.3K电阻,保证在有效值为4V的交流电在20HZ以上时不会保护。这样一来便可以保证300欧高阻耳机在输出50MW功率以下时不会被保护。不然声音开大之后会被认为是直流进行保护的 。
这里要特殊说明一下,整个保护电路参数对于高阻耳机是绝对安全的。以300欧阻抗耳机为例,即使在出现刚好输出0.5V直流并没有起保护的情况,此时耳机因为直流所产生的功率为0.8MW,这点发热并不会对耳机造成影响。但是同样的电压换成32欧阻抗的耳机就不一样了。同样是0.5V电压产生的功率为8MW。虽然有些32欧低阻耳机的极限功率有200MW只高但不排除一些极限功率仅有30MW耳机的存在。虽然不足以致命但还是比较危险的。所以这个保护电路应用于第阻抗耳机是会有存在危险的可能。
说有危险的情况,但并不代表电路不能保护耳机的安全。一款成熟的电路调试好之后一般输出电压都会在10MV以内。而使用中出现输出直流的概率也是非常低的,即使输出直流大部分情况也是在电路损坏的情况下输出电源电压的直流。这种情况保护电路会立即检测并且启动保护。所以,使用这个电路基本上是不会出现问题的。但是对于这一点概率极低的可能性还是要特殊说明一下。
电源部分使用7812稳压管与后面12V继电器相匹配。前后各用10U电解电容滤波,这两个滤波电容不能太大,不然会影响瞬断速度。下面R3、R4两个分压电阻分别用150K 和22K 静态时Q5基极电压约为1.5V左右,保证三极管导通又不会使BE间电压过高而导致击穿。C5用220U 此时开机延时约为5秒,如果需要更长时间增加C5即可。整个电路所用的三极管均为NPN管,除Q6需要电流较大之外其他管子都可以用9014这类小电流管子。为了方便安装全部管子我都用的大电流的SS8050 。
保护参数确定下来之后又给保户板增加了闪烁指示灯,
电路

新添加的部分是由R5、R6、R7、R8、C6、C7、Q7、Q8 组成的多谐振荡器。给振荡器供电时 Q7、Q8 两个三极管交替导通,在R8上面串联发光二极管可以达到二极管闪烁的效果。将Q7集电极通过一个二极管接到Q6集电极上,当继电器接通时由于Q6导通,会将Q7集电极一端下拉至地,发光二极管停止闪烁改为常亮 。这样在保护电路工作时候 LED是常亮的,而在延时启动和出现中点问题导致继电器断开的时候LED闪烁。这个LED也可以直接用于耳放的电源指示灯
电路做到这里基本上算是完工了,剩下的就是做出PCB来进行实际测试。
由于当初总觉得保护器是一个开关的作用对布线的要求不高,于是再布线上没有下很大功夫,但是后来悲剧了。关于悲剧的问题后面说,先发一个我最开始设计的PCB样品照片。


整套耳放是定位在台式机上设计的,所以耳机插座直接做在了板子上,这样可以直接拧在机箱上进行固定。继电器用比较小型的双联继电器,整体设计使元件尽量紧凑。
安装过程比较格式化,无非插零件、焊接,装好后,上图。


准备通电测试电路,电源依然使用之前用过的双14V进行测试。其实用12~18V#p#分页标题#e#都可以工作 而且单双电源都能用。上电之后开机延时、关机瞬断功能一切正常,但是这并不代表不会出问题。之后又用示波器检测了耳机输出接口的信号。

经过检测,悲剧了。发现了大约20MV的交流信号。

这就是由于布线问题引起的!!看波形比较波折且频率为50HZ左右,推测是整流管开关时产生的谐波经过地线耦合到输出的。看了一下板子布线确实是这样。

电源地本应该先经过电容滤波后再接到后面电路的,但是在布线时认为保护电路不注重合理布线结果就悲剧了。滤波电容前的地线带有大量谐波,信号经过两个信号220U电容和一个3.3K电阻传到耳机输出插座产生了噪音。虽然信号20MV比较大,但是经过3.3K电阻衰减后声音就比较小了,一般情况下不会被人发觉,但是既然我发现了就要想办法解决 。
把PCB修改了一下,将滤波电容前的地线刮断并与滤波后的地线相连。

经过修改之后的电路基本上在噪音方面就没有什么大问题了,又用示波器测试了一下。

电源地本应该先经过电容滤波后再接到后面电路的,但是在布线时认为保护电路不注重合理布线结果就悲剧了。滤波电容前的地线带有大量谐波,信号经过两个信号220U电容和一个3.3K电阻传到耳机输出插座产生了噪音。虽然信号20MV比较大,但是经过3.3K电阻衰减后声音就比较小了,一般情况下不会被人发觉,但是既然我发现了就要想办法解决 。
把PCB修改了一下,将滤波电容前的地线刮断并与滤波后的地线相连。

经过修改之后的电路基本上在噪音方面就没有什么大问题了,又用示波器测试了一下。

噪音问题解决后继续测试保护电路。用一节5号电池经过电位器分压制造一个可调的直流信号输入测试电路对直流的检测情况。经测试,在输入+0.49V以上和-0.57V以下时可以启动保护。保护电路直流检测功能上没有任何问题。但是在测试过程中 却发现了一个比较奇怪的现象,那就是正负直流解除后恢复时间差距很大的问题。以1.5V作为测试电压,给输入-1.5V信号,电路进入保护状态,当-1.5V消失后,4秒钟恢复正常状态。但是给输入+1.5在进入保护状态撤销直流电之后,却要等上28秒。相当的缓慢,虽然这个问题不会影响电路的监测功能,虽然中点问题不会经常发生在放大器上,但是这样明显的不平衡还是让我对这个电路非常不爽。经过对电路的检查终于发现了问题的所在。在设计电路是只考虑了检测功能的问题,而对于检测后恢复的问题却没有多想。
问题出要出在电容上

前面说过 Q4用于检测负电压,当给输入-1.5V电压时A电产生负电Q4导通,同时C5的电荷通过绿色箭头由B点放电至A点,使B点电位降低从而继电器断开。当输入的-1.5V撤销时由于电容的存在A点存在-1.5V电压,所以Q4依然保持导通状态。不同的是电源经过R3再经过绿色箭头源源不断地给电容充电,A点电压逐渐提高,当提高到无法使Q4继续导通时Q4关闭。同时R3转换到给C5充电,B点电压提高,继电器恢复闭合状态。正是由于电源经过R3可以通过绿色箭头的方向给电容充电所以 A点会马上恢复到安全状态。所以保护电路在检测负电压时恢复得比较快。
但是监测正电压的时候就不同了
如图

若输入+1.5V电压 Q2开启,撤消电压后A点的电荷只能通过Q1的发射结进行放电,也就是图中的红色箭头方向。三极管发射结可以放掉的电核实比较有限的,这样微弱的放电必然要经过很长一段时间才能使A点电压逐渐降低至安全状态。
所以对正负电压检测恢复时间不同这种情况,正是由于电路对正电压信号检测时电容不能快速放电造成的。解决这种问题的办法根简单,只要在A点对地接一个给电容放电的电阻即可。若电阻较大放电恢复时间会比较长改善效果不明显。若电阻较小,会增加输入端监测范围降低检测精度。所以最终选择30K电阻。
这里特殊说明一下。正电压检测恢复时间过长这个问题是在耳机保护电路输入悬空测试时发现的问题。而在接入工作中的放大器的时候是不会出现这种问题的。如果放大器不慎输出直流还有可能自行恢复的话(比如信号输入端不慎碰到电源然后立即恢复正常状态)恢复正常后的输出端便可以提供一个接近0电位的放电基准,A点电荷会通过3.3K电阻进行放电。所以这两个电阻也可以不加。但是悬空测试出现问题总觉得比较别扭,所以最后还是加上了。
修改后的电路如图

修改了电路之后马上对PCB也进行了修改。并且做出了测试用的样板进行第二次测试。
PCB照片
#p#分页标题#e#
可以看出,不但增加了两个电阻的位置,而且地线也作了修改。耳机插座的孔还兼容了3.5MM的小插座。
装好后

反面

做到这里保护电路就算完工了。
四 总结
耳机放大电路、稳压电源电路、耳机保护电路,三套电路这里已经都完成了。在这里可以说已经算是一套比较完整的耳房电路了。缺少的就是机箱,电位器,和变压器了。电位器由于安装时候结构简单,所以并没有另外做出一个板子来,安装的时候直接焊接就好了。
由于机箱和变压器暂时没有买,所以没能把装机过程一并写出来。仅仅是几个板子连接好之后听了一段时间,感觉还是比较不错的,自己比较满意。相比电脑声卡 声音明亮不少,开阔不少,低频也不失力度。
5532声音比较浑厚,偏暖。我也曾把IC1换成TL072试听过,声音与之前略有差别,感觉清脆不少。
相信换几次运放大家还是可以找到自己适合的声音的。
本人之前没有制作过比较像样的耳放,也没听过什么机器,所以没有办法进行对比。哎,悲剧了,听感只能写这么多了。
最后发个几张照片上来。
合影

单独照片



整体就算完成了 以后有机会会把电路装起来的 到时候再把装机过程分享给发大家


-

-
经典47耳放套件 耳机功放大器 pcb电路板 diy制作套件 散件
(责任编辑:admin) |