最好的电子音响科技diy制作网站

haoDIY_音响电子电脑科技DIY小制作发明

当前位置: 主页 > 音响DIY > 耳放DIY >

自得其乐:做一台仿拜亚动力A1耳放

时间:2012-10-03 16:50来源:hifidiy.net论坛 作者:Dulcet 点击:
前言 说来惭愧,我这艘核潜艇终于浮出水面发个帖子了,兴趣爱好太多,学业繁忙,许多事情只能顾此失彼,一方面学校在念双专业,周日全天上课,一方面在外还有兼职赚些零件钱,而且本人爱好也是东一阵西一阵的,基本上攒够零件钱就会在寒暑假完成一件作品,一
前言
说来惭愧,我这艘核潜艇终于浮出水面发个帖子了,兴趣爱好太多,学业繁忙,许多事情只能顾此失彼,一方面学校在念双专业,周日全天上课,一方面在外还有兼职赚些零件钱,而且本人爱好也是东一阵西一阵的,基本上攒够零件钱就会在寒暑假完成一件作品,一年前开始学习摄影,同时也在烧电脑硬件,音响也是一起并行,去年暑假搞了一整套卧室音响,今年寒假则是重新升级电脑,购入新镜头,今年夏天我又开始打起音响的主意了~那么烧什么好呢?一直苦于在宿舍不能聆听音乐,一来没有地方放箱子,另一方面也怕打扰室友休息,转念一想,烧耳机吧!

说起耳机这个东西,原来一直是作为我的电脑耳麦使用的…一直不奢求PCHIFI能达到什么效果,所以也就没在这方面投入太多关注,我那个耳机大家谈的ID,自从05年注册以来到今年6月发帖数还一直为0……
有趣也挺有缘的是,我认识的同学中有不少烧耳机的,算来有3个人,加上自己就组成了一个小团体,经常蹭听别人的耳机也渐生入一副好耳机的想法,原来自己用的是Sony MDR-V150,用了快5年,耳机罩已经烂掉,横梁架也被我一屁股座坏过,后还一直用胶粘着挺了几年。另外一个原因则是自己入了坛子出的MINI USB DAC MKII贺岁版,用来接电脑很合适,但是配上V150也发挥不了全部功力。诸多因素加起来我用了一点闲钱买了一只二手的MDR-7506,不到400的价格还能接受,至于这只耳机的声音嘛,只能是见仁见智了,拿到耳机初听其实我是不太满意的,高音比较尖,中频薄,低频还算给力,不过比较臃肿。人这种动物还真是逆来顺受,听着听着竟然能入耳了!当然也仅限于小小的安慰,和别人耳机一比,完全露馅。MDR-7506这只耳机原本是专业用途,当初在网上找这只耳机的资料的时候,看到它的定位是人声监听,还能搜到一堆明星佩戴此耳机的图片,比如周董之类的…但是毕竟定位如此,此耳机不适合长时间聆听,听些交响还可以,流行之类的只能用吵来形容了。在忍受了这个耳机半年之后,我又打算升级耳机了。

7月中旬期末考试刚刚结束就和同学去了广州岗顶的2家店试听了各种耳机,像HD650、AKG601、AKG701/702、DT880、DT990这些老牌产品,还有一些小耳机和耳塞,比如T50P、K450、UE(忘了型号= =)对这些产品印象比较深的是K701,以及DT990,小耳机和耳塞我觉得声音打不开,所以没有过多关注。K701声音是比较纤细和顺滑的,像天鹅绒那样的感觉,低频还是有一定力度的,不像K601那样单薄,但是综合价格和外观以及据说不太容易出好声,我打算买一只DT990。DT990这只耳机是属于走HIFI路线的耳机,三频都很猛,低频尤其是这样,有质也有量,我还是觉得比较符合我的听音习惯的,K701的纤细,DT880的直白,HD650的厚实我感觉局限性都太大了,如果不是专听某一类型的音乐,还是DT990比较合适,另外DT990的优势还在于价格比较低廉,相比森海和AKG的2100多大元,这只耳机只有1600左右的价格,比其他两只低了近500元。
问题又来了,1600元我也付不起…当时口袋里只能拿出1200元。还有一个问题是MINI USB DAC MKII贺岁版并不能推好DT990,齿音重,高频尖,低频软。当时在店家那里把DT990接到黑嗓339上的效果简直棒极了!完全是另一副耳机!这回我又开始犹豫了。回到宿舍就开始琢磨买一只二手DT990,并且打磨一下MINI USB DAC MKII。打开网页逛淘宝是我的首选,结果二手DT990没搜到几个,倒跑出来一只DT990PRO。这只耳机之前从来没听过,非常冷门,但是外观我是一见钟情不能自拔,全黑+网格设计要比普通的DT990好看多了,一看声音评价,要比普通版DT990好推,而声音风格接近老板DT880,但是低频更猛,关键是价格也比较低廉,最后的成交价是1250包顺丰,对于9成新的耳机来说我觉得还是可以了。
拿到耳机以后插在MINI USB DAC MKII上,声音竟比普通版DT990要好很多,再插在IPOD上,也竟然能推出7分功力,这可是一只250欧的耳机啊!真的是太好推了,心里一阵高兴…
但是毕竟MINI USB DAC MKII自身功力有限,当时耳机店老板总结了一句话,他说这台机器他听过,“就是声音大,但是推力不足。”一句话听的心里那个凉啊…有了耳机后就对这台机器产生了抵触情节,虽然推得不错,但是就是想换一台别的耳放听听效果,人就是这么纠结的动物啊…
说到耳放首先想起的就是拜亚自家的A1万元耳放,在耳机大家谈上看过一篇对比A1、莱曼和SOLO的评测,论HIFI性,A1稳赢,所以就又开始打起自制一台A1耳放的主意,当让这也就是下文要说的了……
好了说了这么多,估计大家也看烦了,送上2张图片大家先睹为快吧,我接下来继续码字码图…
PS:图片大家凑合看,我也没什么摄影技术,图也只会用光影改一改,所以如果不和您的口味,请直接跳过吧

自得其乐:做一台仿拜亚动力A1耳放

 



第一部分 电路和PCB制作

说到A1的电路,这里还走了一点弯路。A1的电路其实是近一段时间才被公布出来的,虽然一年之前就有抄板在卖了,但是电路一直没有人公布出来,也就造成了我在PCB设计上的出错。
这个是有bug的电路,R18上的负反馈15pf补偿电容有误
自得其乐:做一台仿拜亚动力A1耳放


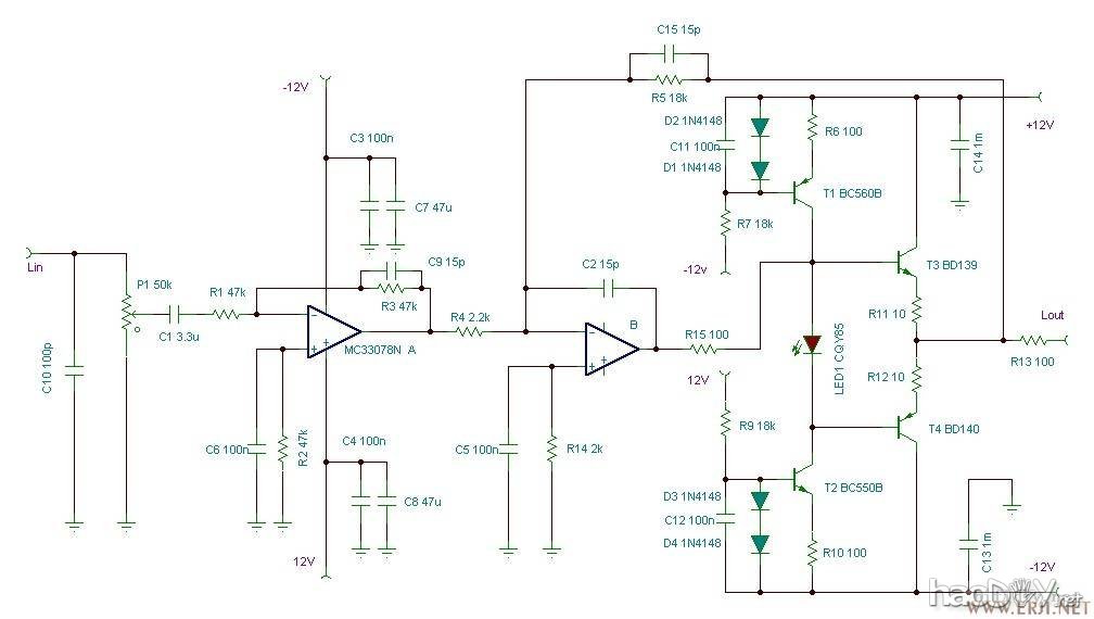
这个是正确的主电路和电源电路(转自耳机大家坛)
自得其乐:做一台仿拜亚动力A1耳放

 自得其乐:做一台仿拜亚动力A1耳放


至于电路分析什么的小弟不是理工科出身,爱莫能助了,截取一段xmlhifi大大的分析:


说明一点:我的本意还是想体验DIY的乐趣,所以并没有直接购买抄板PCB,寻求方便的兄弟可以直接寻找相关人士。
至于涉及PCB绘制软件,我还是选择了比较简单的SprintLayout5.0,我这个没技术没摸过软件的新手还是简单做起吧,坛子里那么多牛人用的软件我一时半会儿也学不会…
SprintLayout5.0还有一点比较好的事元件库比较齐全,汉化的也比较好,一些常用元件直接选择元件库中的就可以了。
自得其乐:做一台仿拜亚动力A1耳放


需要注意的一点是要选择好你所要画的电路层,单面板倒无所谓,双面的要选择一下对应的层,不然打印的时候比较麻烦。
画PCB这些过程我就略过了,这么一块小板我弄了2天时间,改了好几次,生手就是生手啊…
之后就是制作PCB,这个我也是第一次搞感光板,所以把一些过程分享一下。
第一个步骤是打印菲林(网上都这么叫我也就入乡随俗了,就是特殊透明塑料胶片而已),这个要在SprintLayout5.0大打印页面选中镜像和反向,
选反向的原因是我买的感光板是负性感光,曝光过的地方是要保留的地方。镜像就不用我说了吧?
自得其乐:做一台仿拜亚动力A1耳放


打印这个也有点学问,打印机要选择用高分辨率的照片模式,而且菲林是分正反面的,我第一次打印的时候搞反了,结果菲林反面是不吸墨的,一片墨汁哗啦啦的往下流…
打印好的菲林要注意风干和避免灰尘,另外手指尽量不要触摸表层,因为正面是吸水的,摸完菲林表层留下的全是指纹印子,占了灰也不要用水擦,不然就吸水融化了…
自得其乐:做一台仿拜亚动力A1耳放


打印好菲林以后就是曝光感光板,首先遇到的一个问题是固定的问题,尤其是双面板,上下两层错位后果会比较严重,
所以这里我现在板子四周打了固定孔,再用别针别住,基本上达到了预定效果。
自得其乐:做一台仿拜亚动力A1耳放

 自得其乐:做一台仿拜亚动力A1耳放


下一步就是曝光了,曝光可以选择日光或紫外灯,这里我图便宜就直接选择日光了,因为特殊的紫外灯要价30块,而且还有照射均匀的问题,我就用这一次不太划算。
日光的曝光时间要求比较严格,用喷墨打印机打印的话,墨汁颜色比较浅,所以为了防止过曝时间要缩短一些,正午的话一般45秒-50秒,下午的话1分钟左右。
曝光的过程就省略了。
曝光完毕下一步是显影,还真有点像玩胶片的感觉呢!
自得其乐:做一台仿拜亚动力A1耳放


显影剂和感光板都是同一个店家购买的,我就不透露名字了,但是店家服务真的很好,有问必答。包括曝光时间的控制,显影剂以及脱膜剂的调配…这些针对性比较强,各家产品都不太一致,我以我就不多说了
显影完的效果
自得其乐:做一台仿拜亚动力A1耳放


腐蚀完的效果
织梦二维码生成器
顶一下
(9)
90%
踩一下
(1)
10%
------分隔线----------------------------
发表评论
请自觉遵守互联网相关的政策法规,严禁发布色情、暴力、反动的言论。
评价:
表情:
用户名: 验证码:点击我更换图片
栏目列表
推荐内容