最好的电子音响科技diy制作网站

haoDIY_音响电子电脑科技DIY小制作发明

当前位置: 主页 > 音响DIY > 耳放DIY >

自得其乐:做一台仿拜亚动力A1耳放

时间:2012-10-03 16:50来源:hifidiy.net论坛 作者:Dulcet 点击:
之后就是驾轻就熟的钻孔打磨等等问题了,这里就不多说了。 钻孔 之前我没有预料到覆铜板的氧化速度有这么快,所以没有考虑购买那种阻焊油,但是之后才明白阻焊油的重要性,但是为时已晚, 迫不得已采用了土办法:先
前言
说来惭愧,我这艘核潜艇终于浮出水面发个帖子了,兴趣爱好太多,学业繁忙,许多事情只能顾此失彼,一方面学校在念双专业,周日全天上课,一方面在外还有兼职赚些零件钱,而且本人爱好也是东一阵西一阵的,基本上攒够零件钱就会在寒暑假完成一件作品,一年前开始学习摄影,同时也在烧电脑硬件,音响也是一起并行,去年暑假搞了一整套卧室音响,今年寒假则是重新升级电脑,购入新镜头,今年夏天我又开始打起音响的主意了~那么烧什么好呢?一直苦于在宿舍不能聆听音乐,一来没有地方放箱子,另一方面也怕打扰室友休息,转念一想,烧耳机吧!

说起耳机这个东西,原来一直是作为我的电脑耳麦使用的…一直不奢求PCHIFI能达到什么效果,所以也就没在这方面投入太多关注,我那个耳机大家谈的ID,自从05年注册以来到今年6月发帖数还一直为0……
有趣也挺有缘的是,我认识的同学中有不少烧耳机的,算来有3个人,加上自己就组成了一个小团体,经常蹭听别人的耳机也渐生入一副好耳机的想法,原来自己用的是Sony MDR-V150,用了快5年,耳机罩已经烂掉,横梁架也被我一屁股座坏过,后还一直用胶粘着挺了几年。另外一个原因则是自己入了坛子出的MINI USB DAC MKII贺岁版,用来接电脑很合适,但是配上V150也发挥不了全部功力。诸多因素加起来我用了一点闲钱买了一只二手的MDR-7506,不到400的价格还能接受,至于这只耳机的声音嘛,只能是见仁见智了,拿到耳机初听其实我是不太满意的,高音比较尖,中频薄,低频还算给力,不过比较臃肿。人这种动物还真是逆来顺受,听着听着竟然能入耳了!当然也仅限于小小的安慰,和别人耳机一比,完全露馅。MDR-7506这只耳机原本是专业用途,当初在网上找这只耳机的资料的时候,看到它的定位是人声监听,还能搜到一堆明星佩戴此耳机的图片,比如周董之类的…但是毕竟定位如此,此耳机不适合长时间聆听,听些交响还可以,流行之类的只能用吵来形容了。在忍受了这个耳机半年之后,我又打算升级耳机了。

7月中旬期末考试刚刚结束就和同学去了广州岗顶的2家店试听了各种耳机,像HD650、AKG601、AKG701/702、DT880、DT990这些老牌产品,还有一些小耳机和耳塞,比如T50P、K450、UE(忘了型号= =)对这些产品印象比较深的是K701,以及DT990,小耳机和耳塞我觉得声音打不开,所以没有过多关注。K701声音是比较纤细和顺滑的,像天鹅绒那样的感觉,低频还是有一定力度的,不像K601那样单薄,但是综合价格和外观以及据说不太容易出好声,我打算买一只DT990。DT990这只耳机是属于走HIFI路线的耳机,三频都很猛,低频尤其是这样,有质也有量,我还是觉得比较符合我的听音习惯的,K701的纤细,DT880的直白,HD650的厚实我感觉局限性都太大了,如果不是专听某一类型的音乐,还是DT990比较合适,另外DT990的优势还在于价格比较低廉,相比森海和AKG的2100多大元,这只耳机只有1600左右的价格,比其他两只低了近500元。
问题又来了,1600元我也付不起…当时口袋里只能拿出1200元。还有一个问题是MINI USB DAC MKII贺岁版并不能推好DT990,齿音重,高频尖,低频软。当时在店家那里把DT990接到黑嗓339上的效果简直棒极了!完全是另一副耳机!这回我又开始犹豫了。回到宿舍就开始琢磨买一只二手DT990,并且打磨一下MINI USB DAC MKII。打开网页逛淘宝是我的首选,结果二手DT990没搜到几个,倒跑出来一只DT990PRO。这只耳机之前从来没听过,非常冷门,但是外观我是一见钟情不能自拔,全黑+网格设计要比普通的DT990好看多了,一看声音评价,要比普通版DT990好推,而声音风格接近老板DT880,但是低频更猛,关键是价格也比较低廉,最后的成交价是1250包顺丰,对于9成新的耳机来说我觉得还是可以了。
拿到耳机以后插在MINI USB DAC MKII上,声音竟比普通版DT990要好很多,再插在IPOD上,也竟然能推出7分功力,这可是一只250欧的耳机啊!真的是太好推了,心里一阵高兴…
但是毕竟MINI USB DAC MKII自身功力有限,当时耳机店老板总结了一句话,他说这台机器他听过,“就是声音大,但是推力不足。”一句话听的心里那个凉啊…有了耳机后就对这台机器产生了抵触情节,虽然推得不错,但是就是想换一台别的耳放听听效果,人就是这么纠结的动物啊…
说到耳放首先想起的就是拜亚自家的A1万元耳放,在耳机大家谈上看过一篇对比A1、莱曼和SOLO的评测,论HIFI性,A1稳赢,所以就又开始打起自制一台A1耳放的主意,当让这也就是下文要说的了……
好了说了这么多,估计大家也看烦了,送上2张图片大家先睹为快吧,我接下来继续码字码图…
PS:图片大家凑合看,我也没什么摄影技术,图也只会用光影改一改,所以如果不和您的口味,请直接跳过吧

4.jpg

 



第一部分 电路和PCB制作

说到A1的电路,这里还走了一点弯路。A1的电路其实是近一段时间才被公布出来的,虽然一年之前就有抄板在卖了,但是电路一直没有人公布出来,也就造成了我在PCB设计上的出错。
这个是有bug的电路,R18上的负反馈15pf补偿电容有误
1.jpg


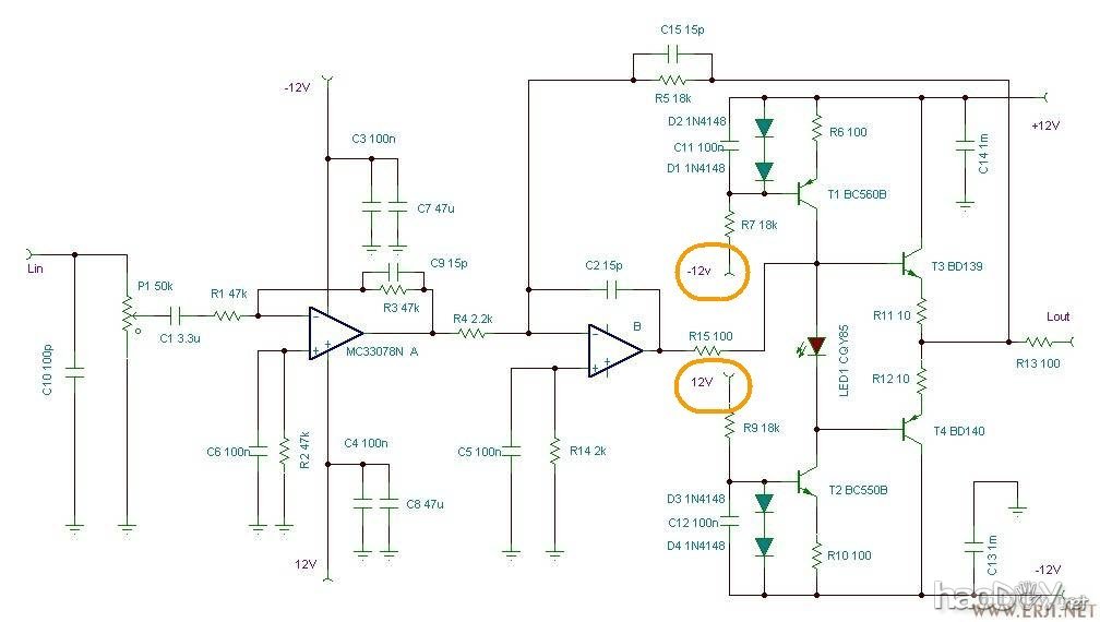
这个是正确的主电路和电源电路(转自耳机大家坛)


 3.jpg


至于电路分析什么的小弟不是理工科出身,爱莫能助了,截取一段xmlhifi大大的分析:


说明一点:我的本意还是想体验DIY的乐趣,所以并没有直接购买抄板PCB,寻求方便的兄弟可以直接寻找相关人士。
至于涉及PCB绘制软件,我还是选择了比较简单的SprintLayout5.0,我这个没技术没摸过软件的新手还是简单做起吧,坛子里那么多牛人用的软件我一时半会儿也学不会…
SprintLayout5.0还有一点比较好的事元件库比较齐全,汉化的也比较好,一些常用元件直接选择元件库中的就可以了。
4.png


需要注意的一点是要选择好你所要画的电路层,单面板倒无所谓,双面的要选择一下对应的层,不然打印的时候比较麻烦。
画PCB这些过程我就略过了,这么一块小板我弄了2天时间,改了好几次,生手就是生手啊…
之后就是制作PCB,这个我也是第一次搞感光板,所以把一些过程分享一下。
第一个步骤是打印菲林(网上都这么叫我也就入乡随俗了,就是特殊透明塑料胶片而已),这个要在SprintLayout5.0大打印页面选中镜像和反向,
选反向的原因是我买的感光板是负性感光,曝光过的地方是要保留的地方。镜像就不用我说了吧?
7.png


打印这个也有点学问,打印机要选择用高分辨率的照片模式,而且菲林是分正反面的,我第一次打印的时候搞反了,结果菲林反面是不吸墨的,一片墨汁哗啦啦的往下流…
打印好的菲林要注意风干和避免灰尘,另外手指尽量不要触摸表层,因为正面是吸水的,摸完菲林表层留下的全是指纹印子,占了灰也不要用水擦,不然就吸水融化了…
8.jpg


打印好菲林以后就是曝光感光板,首先遇到的一个问题是固定的问题,尤其是双面板,上下两层错位后果会比较严重,
所以这里我现在板子四周打了固定孔,再用别针别住,基本上达到了预定效果。
9.jpg

 10.jpg


下一步就是曝光了,曝光可以选择日光或紫外灯,这里我图便宜就直接选择日光了,因为特殊的紫外灯要价30块,而且还有照射均匀的问题,我就用这一次不太划算。
日光的曝光时间要求比较严格,用喷墨打印机打印的话,墨汁颜色比较浅,所以为了防止过曝时间要缩短一些,正午的话一般45秒-50秒,下午的话1分钟左右。
曝光的过程就省略了。
曝光完毕下一步是显影,还真有点像玩胶片的感觉呢!
11.jpg


显影剂和感光板都是同一个店家购买的,我就不透露名字了,但是店家服务真的很好,有问必答。包括曝光时间的控制,显影剂以及脱膜剂的调配…这些针对性比较强,各家产品都不太一致,我以我就不多说了
显影完的效果
12.jpg


腐蚀完的效果
15.jpg


之后就是驾轻就熟的钻孔打磨等等问题了,这里就不多说了。
钻孔
19.jpg


之前我没有预料到覆铜板的氧化速度有这么快,所以没有考虑购买那种阻焊油,但是之后才明白阻焊油的重要性,但是为时已晚,
迫不得已采用了土办法:先全部上锡完毕,再用砂纸打磨,算是人工镀锡了,呵呵,见笑。

第二部分 机箱设计与组装
人要买房子,耳放也要弄个好点的机箱,起码要符合个人的审美要求,本着这一点我放弃了绝大部分市面上在售的机箱,
选择了佛山清风的一款耳放机箱并自行定制了前面板,这机箱设计倒是容易,用coreldraw画个图就可以了,
但是问题是工厂那边太忙,我下了单子半个月才收到,而且面板的打孔位置也走样了,激光刻字的字体也走样了,
这点我很不满意,但是已经做出来了,只好勉强收下…
Coreldraw设计图
1.png


实际组装图,我随便拍的,凑合看吧
2.jpg

第三部分 电路制作与组装调试
这部分其实内容不多,主要是遇到了一点小弯路,照例说电路对了,PCB也设计对了就应该直接出声了,不过我这个粗心大意的毛病又犯了,
电路图看的不仔细,直接导致初次上电就烧了管子。纳闷了半天才发现原来是电路图看的不仔细,画错了PCB…


初次上电
1.jpg






无奈断开PCB重新连线吧
一些艺术照....
3.jpg

 4.jpg




电源电路很简单,我就直接以洞洞板焊接了
7.jpg



之后的工作其实就很简单了,钻孔组装
8.jpg



因为空间不足,所以只好双面反装电路板,把电解也都改成了卧式

9.jpg



接下来就是调音了,主要能调整的就是两个地方:输入电容和运放。
先来说说运放:原机标配的MC33078声音比较浑厚大气,这种声音应该比较适合推AKG的耳机,对于DT880这种比较直白的耳机也很实用,
但是对于我这只DT990PRO就不太适合了,DT990PRO本来就是低频猛,声场有点闷,不够开阔,所以用MC33078的声音发蒙,低频比较散,高音也被抹掉了不少细节,
所以我换成了AD712陶封运放,这款运放声音清丽,又不失动态和细节,刚好解决了DT990PRO声音打不开的问题。至于其他运放,等我有了闲钱再说吧…
11.jpg


再说说输入电容,原机配的是低级别的4.7UF WIMA电容,我这里由于安装空间的问题,只能先安装一只2.2U的MKP4 WIMA电容,再外接并上电容。
首先试了并上nichicon 2.2UF BP-S无极电容,感觉一下子多出许多细节,就像味精一样,泛音什么的都丰富了,但是限于自身容量,低频不足而且高频过于华丽。
之后接上一对eletrocube 2UF600V电容,这对电容声音偏向清瘦,线条感比较好,但是高音没有BP-S那样华丽。再在此电容上并上BP-S,味精又回来了…真的是很神奇!
但是受eletrocube比较清瘦的声音风格影响,低音还是不够力,于是换下eletrocube,换上一对WIMA MKP10 2.7UF电容,这回算是比较理想了,WIMA电容声音比较中庸,
装上之后有些发闷,但是很好的抑制了BP-S那过于华丽的高音,听感比较舒服,所以就决定使用这个组合。
外接电容带来的新问题是干扰问题,我用的这个密封牛漏磁比较大,电容引线一长就会引入噪声,所以对电容和密封牛都进行了屏蔽处理,很好的解决了底噪问题,现在待机插上耳机可以做到寂静无声.
12.jpg

 18.jpg



第四部分 声音评价

被我调过音的仿A1应该说和原来的A1已经不同了,所以这里只说在DT990PRO上与USB DAC MKII的对比
仿A1上最突出的就是低频的弹跳力和冲击力,这点比USB DAC MKII要好很多,A1上的低频可以做到收放自如,迅猛有力,在USB DAC MKII上则比较软脚,低频量大,散,但是力度不及A1,有点像散出去的网收不回来的感觉,中频上面其实我没有听出太大区别,韵味上面A1稍好,体现在人声上面就是更加厚声一点,但是差别不大,高频上面细节和泛音其实和USB DAC MKII差别不大,但是没有USB DAC MKII那么吵,表现在听流行的时候某些比较乱的场景A1还可以入耳,USB DAC MKII则稍显吵噪,齿音上面也相差不大,A1有齿音但是没那么刺耳,声场上面A1纵深感稍强,广度差不多。限于耳机能力和我自己的耳朵,也就只能描述这么多了,总体来说USB DAC MKII推一般的小耳机是绰绰有余了,性价比也不错,不是一个级别能力也就这个样子了,还能奢求什么呢?
而A1给我印象最深的则是它的推力,大动态时不软脚这一点就非常讨好耳朵了,音响这东西你没听过的就永远不知道是个什么样子,听了HD800之流估计2000元级别的耳机都没法听了,我现在那只MDR7506已经丢到一边很久没听过了……

后记
其实这篇文章写这么多也是希望各位坛友能够用心写出一些感想和大家交流,坛子上经常能看到一些不错的作品,但是可惜的是只有几张图。我觉得重要的还是把大家在制作中的感想和经验和大家交流一下更好,这样论坛的氛围才能提升,也更有益于大家水平的提高。

全文完

(责任编辑:admin)
织梦二维码生成器
顶一下
(9)
90%
踩一下
(1)
10%
------分隔线----------------------------
发表评论
请自觉遵守互联网相关的政策法规,严禁发布色情、暴力、反动的言论。
评价:
表情:
用户名: 验证码:点击我更换图片
栏目列表
推荐内容