|
“洞洞诱惑”再次归来,先上图再说话。 之前的“洞洞诱惑”第一篇,洞洞耳放平台在这,未看过的请猛击这里。
![]() 外壳是E3的外壳,板子也和E3一样大,可以直接装到E3的机箱里。
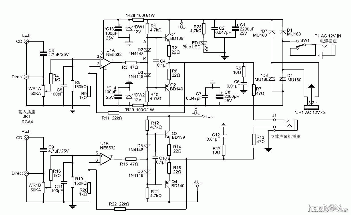
【原理图及LochMaster】 电路图用的是“无线电50周年纪念版耳放”,这张图是在网上找到的。
自己用Protel整理了一下
先用LochMaster预布了一遍,最终焊出来的和这个略有差别
【烧料一览】 烧料很多,不一定都有很大的作用,但是自己做洞洞如果不用好东西实在对不起自己耗的那么多时间。 PTC灌封环牛
|




































