最好的电子音响科技diy制作网站

haoDIY_音响电子电脑科技DIY小制作发明

当前位置: 主页 > 音响DIY > 耳放DIY >

SOLO 耳机放大器耳放的制作

时间:2012-08-26 22:12来源:未知 作者:admin 点击:
SOLO耳放是个非常流行的电路,有不少仿制的产品,这次买了个套件,打算焊出来听听声音怎么样。套件只有线路放大部分,没有电源,210元包邮。 收到了包裹发现PCB没有寄来,补发的PCB收到后就开始焊接,用的是进口无铅焊锡,先从电源部分焊起,电解电容是松下原
 SOLO耳放是个非常流行的电路,有不少仿制的产品,这次买了个套件,打算焊出来听听声音怎么样。套件只有线路放大部分,没有电源,210元包邮。
   收到了包裹发现PCB没有寄来,补发的PCB收到后就开始焊接,用的是进口无铅焊锡,先从电源部分焊起,电解电容是松下原装的,品质还不错。给面板LED供电的限流电阻标注的是47K,电压是24V,算下来电流只有0.5mA,有点不可能,所以改为15K电阻,面板的LED配发的是蓝色,改为黄色的3mmLED,电脑和解码器的电源指示都是蓝色的冷色,耳放的就改为黄色的调整下。    输入部分的1K和0.47UF电阻电容很关键,没有使用配发的零件,改为进口1K1/4W电阻和EVOX-MMK系列1UF薄膜电容,100P的电容自己用了云母电容,拿电容表挑选下,挑了一对安装上去。
    电阻的安装位置很局促,电阻弯脚要紧靠电阻才行,有点小家子气,PCB的铜箔线条也很细,略微宽点也许更好些。
    套件中的晶体管用数字万用表测试了下,337三个的放大系数分别是14,14,15,就把15的那个用到了电源部分。 327两个的放大系数是25,34,差的比较多,好在是有环路反馈,有些失真有反馈可以消除,如果是无反馈电路,晶体管配对就非常重要了,实际试听也没有什么不妥。
    机壳的安装前面板和后面板的螺丝要用不同的工具,幸好手里有组合螺丝刀,否则内六角的螺丝还真是不好安装。机脚正好手里有自粘的小机脚,安装上效果还不错。

    晚上焊完了板子,开始解决电源问题,手里有个17V的牛,加上阻容滤波输出电压是22V,找个二心的电源插头,焊接上导线,中间的是正极,外面的是负极,通电后,黄色电源灯亮了,试听用的是两个森海塞尔的耳机,400和460,都是32欧,试听400的效果比较不错,高低频很均衡。
耳机型号: MX400  缆线长度: 1M,频响范围: 18-20khz,耳机阻抗: 32欧姆,灵敏度: 125db
耳机型号: MX 460 缆线长度: 1.2m,频响范围: 19Hz-20kHz,耳机阻抗: 32欧姆,灵敏度: 100dB

SOLO 耳机放大器耳放的制作

SOLO 耳机放大器耳放的制作

SOLO 耳机放大器耳放的制作

电源部分和耳机

SOLO 耳机放大器耳放的制作

SOLO 耳机放大器耳放的制作

SOLO 耳机放大器耳放的制作


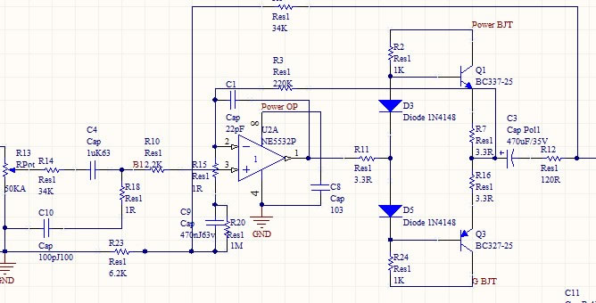
SOLO的电源部分
SOLO 耳机放大器耳放的制作SOLO的电源供应应该分两部分,第一部分外置,使用最简单的78XX系列稳压或开关电源达成24V直流输出,这部分在我之前发表的SOLO电眼拆机图中可以看到。现在只给出机壳内的电源供应部分。可以看到,虽然也使用最基本的78XX系列稳压,但是SOLO的处理非常复杂值得大书特书一番。



SOLO 耳机放大器耳放的制作

SOLO 耳机放大器耳放的制作
仿英国SOLO耳放 耳机放大器功放 pcb板 diy制作套件 散件 音质好
¥16.00

(责任编辑:admin)
织梦二维码生成器
顶一下
(0)
0%
踩一下
(0)
0%
相关文章
------分隔线----------------------------
发表评论
请自觉遵守互联网相关的政策法规,严禁发布色情、暴力、反动的言论。
评价:
表情:
用户名: 验证码:点击我更换图片
栏目列表
推荐内容