|
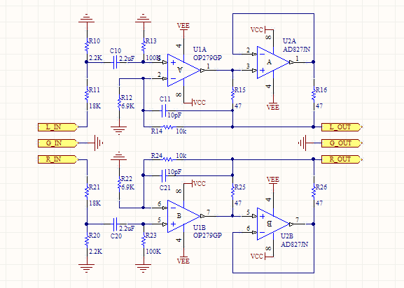
自从入手DT440后,对耳机已经到了痴迷的程度!为了能得到更好的效果,已经DIY了两款耳放:http://bbs.hifidiy.net/viewthrea ... 26amp%3Btypeid%3D55和http://bbs.hifidiy.net/viewthrea ... 26amp%3Btypeid%3D55 这次告别洞洞板自己画板设计,今天PCB回来了,制版还不错,假期抽空就开始焊接了! ![]() ![]() 连夜焊接完毕,在试听中,效果还算满意,无一点本底噪声! ![]() ![]() 30# 总统 5532还是很醇厚的,我比较喜欢,而且我用TL072试了下,也很不错,个人感觉比较适合拜亚或AKG的耳机 32# 离群的狼 其实我一直认为经典电路被大家传诵,一定有它存在的道理,47就是个经典,性能是毋庸怀疑的,我的这个觉得还不错,制作简单可以换不同的运放调声,可玩性很强! ![]() ![]() ![]() ![]() ![]() ![]() (责任编辑:admin) |


































