|
喇叭 ( 揚聲器 ) 除了提供耳朵聽覺官能感受之外,人體皮膚在一定能量的聲壓之下也相應有一定的感覺,正如真實的樂器在近距離演奏,樂器振動空氣產生一種聲波能量,令聽者耳朵和身體皮膚得到兩方面的感受。另外,有部份發燒友或許不自覺地追求音響器材的動態、勁度、爆炸力, 甚至於 褲腳或地板也起振動,人的感覺就更加強烈了,這到底是重播的真實感?就見仁見智了,但至少是一種耳朵和皮膚的壓迫力,無他,所追求的就是痛快;耳朵聽聲音加上皮膚的感受,加強了人對聲音的感覺。
現實生活不是每個發燒友都可隨心所欲地要爆就爆,當你滿足自己有一個熱鬧的家,有妻兒子女,是幸福,但又當你正在發燒重覆 repeat 多次都是某一首歌的小片段時,偶爾可能聽到一些不滿的意見聲音,心情可有跌 volt 呢?又或家有嬌妻要追電視劇集,家中公主或王子正為功課忙於溫書,每遇週日假期,也多是身不由己,一想,本來立志作為, Hi Fi 發燒友,擁有一股高尚情操,每天辛勞工作,生活檢點又顧家,每當下班,定必歸心似箭,就是爭取半小時或一小時發燒的私人空間,現實總是有點殘酷。 另外,得聞一位發燒友為了每日享受 30 至 60 分鐘的時光,寧願中午自駕車回家並吩咐菲傭每天準備午膳,原來這就是家中每天最靜的時刻,我得與此君認識,讚賞其 精神意 志可嘉,在此向他致敬!經過爭取得來的私人時間是寶貴的;但有時或不是人人都有條件,即使多努力地去爭取,祇要環境未許可,也爭取不來。 要享受音樂,領略一下發燒友意志的真蹄,又可享有發燒的私人空間條件之下稍作妥協,考慮潻置多一件器材,就是耳機 headphon e ,當耳機掛在耳上,未開聲時已改變了自我的世界,得到寧靜,音樂完全是你的。近來聽到一則笑話,一位女士叫嚷的聲音:「老公,你個 headphone 好嘈呀!」我立即的反應就是, h a ! headphone 以外的有投訴,那麼閣下的耳朵感受如何呢?聽耳機已經是積極的忍讓行為,犧牲了皮膚對聲音的官能感受 ---- 算「頂得住」癮而已。近來不少發燒友加強了對耳機的重視,轉移一擲數千至數萬元來潻置耳機和設備,或許有時聽耳機 headphone 不一定是妥協或退讓,反而是喇叭以外另一種的享受,況且好聲的耳機種類與品牌有上升的趨勢。膽機發燒友,總記住那股膽味,晶體管或 IC 的耳機放大器就視如雞肋一般食之無味;至於古董膽的耳機放大多出現於專業系統中,絕少有民用產品,一般用者只好將耳機線插在合併機的附設 headphone 輸出座處,通常這類合併機都是推挽式放大,而且在喇叭接線端借助電阻來降低擴音機對耳機的強度,未算真正最好的連接配搭。
設計構思: 圖(1)
圖(2) 圖(3)
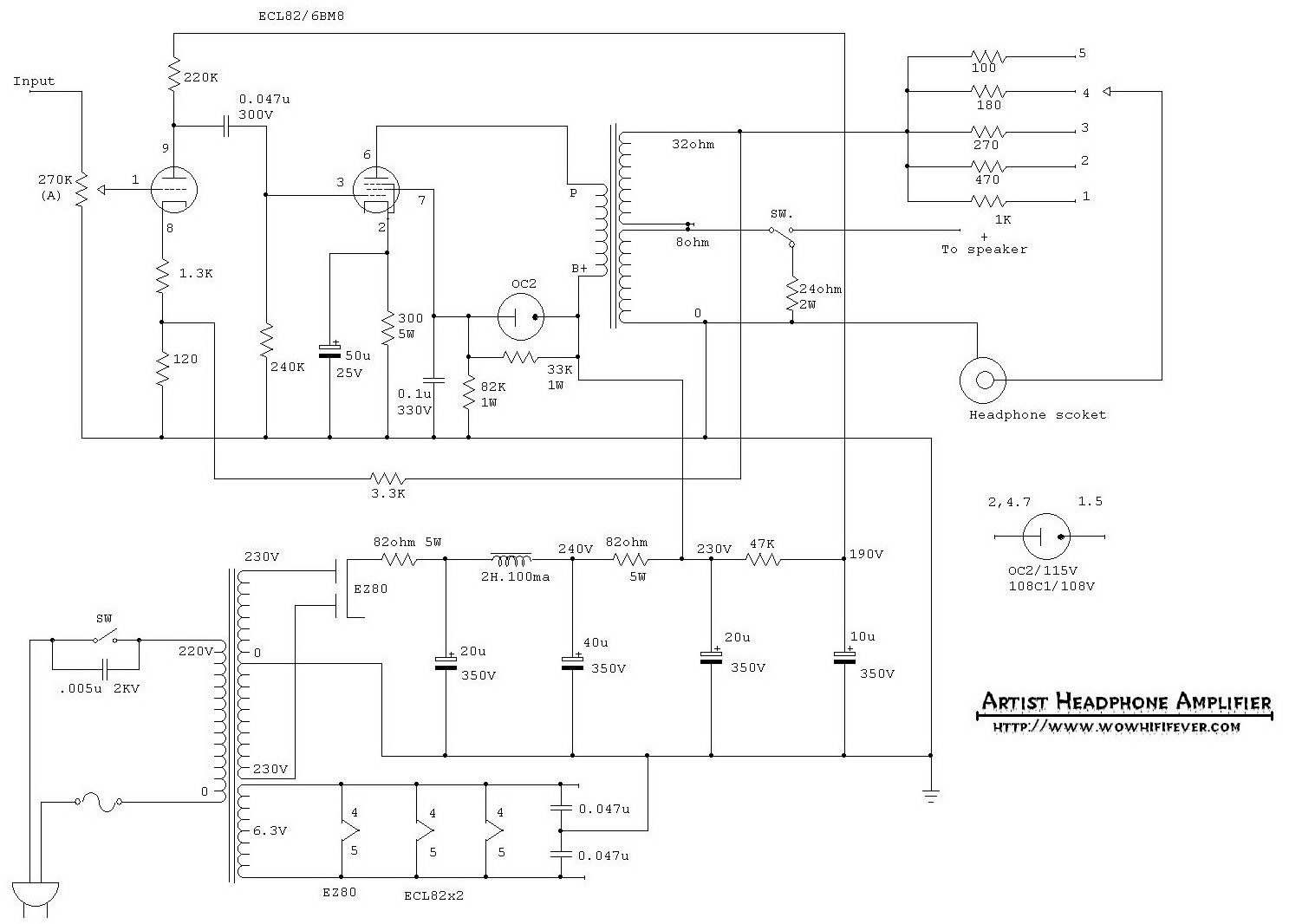
耳機所需的電功率 wat t ,大大低於喇叭,半瓦 0.5 w 已令人震耳欲聾,實質上耳機是一對不折不扣的小型全音喇叭,是最接近耳朵的貼身享受,所要求的放大器必須聲音幼細和頻寬響應闊、失真低、音色靚當然很重要,重新設計一台有輸出牛的小型單端後級就最恰當了,亦同時儘量照顧到市面大多數耳機的阻抗通常由 30 多歐至 600 歐 ---- 種類繁 多, 靜電耳機則除外。線路應簡而精,用料則精而準,製作成本有限,是輕便的巧手製作。還記得與友人談及耳機放大,他靈機一觸,加一點要求,既然是小功率後級,附設可接駁喇叭的輸出接線座,用途和玩味更廣了。 圖 (1) 在約 9 吋× 12 吋細小的花梨木機箱擺設上電源牛、輸出牛、扼流圈、濾波電容、整流管、穩壓管、放大管、音量控制器、輸入和輸出接線座,就明白得到 ECL82/6BM8 這複合管三極加五極的好處了,三極負責訊號放大,五極就是 2w 單端的功率放大,直接推動輸出牛,不少細功率小型擴音機也樂於採用 ECL8 2 ,而且這是好聲的 Hi Fi 管,古董膽品種選擇很多:英國、美國、德國也有不少大牌子的產品,可算是價廉物美。 輸出變壓器: 市面上並沒有大張旗鼓的售賣耳機輸出變壓器 ( 牛 ) ,其實祇要是高質素 2W 或 4W 的單端輸出牛已合條件,最好有 8 Ω、 16 Ω或 32 Ω更為合適,首先環顧的古董產物,繼而調節了焦點就是德國古董牛,取其聲音中性、通透;越早期的變壓器是未經絕緣漆洗禮的,優點: 1/ 是聲音更自然、從容、空氣感強。 2/ 是容易解剖與改造。德國人對於切割和裝堪技術非常準繩是值得我們讚揚的,不倚賴絕緣漆對矽鋼片和銅線的黏附作用,也可令變壓器靜靜地不發出鐵片震動聲。接近大戰期間的前後 20 年間,三大音響工業國家:美、英、德出品的變壓器大多不使用絕緣漆,後來人們為了使變壓器易於滿足電器測試 --- 這考試關,越多了使用絕緣漆,高壓絕緣測試,鐵片因磁場震動的噪聲 --- 等投訴「鑊氣」就越少。由 50~60 年開始英國和美國的變壓器已很普遍使用絕緣漆,德國是最後的「死硬派」堅持者,到 80 年已全面放下堅持,跟大路走了。
若將兩個相同物料和同特性的變壓器,一個經絕緣漆洗禮,另一個仍依然是清白之身,在聲音比較之下兩者聲音有至少 20% 的差別,筆者是以過來人經驗的分享,弟早年於學院進修期內,導 師 教授變壓器浸絕緣漆技術,心中歡喜自己增進了專業的學識,翌日,將寒舍已服役多年的老膽機電源牛拿出來 ( 仍是清白之身的德國牛 ) 帶回學院,要求導師在人情上破例容許我使用學院的焗烤爐和絕緣漆,花了大半日時間,將這變化更新了的「牛牛」帶回家,勿忙叫它引吭高歌,結果是失望非常,亦嘗試給它多天不同熱身機會,結果是無限失望,聲音失去很多細節,氣質和從容度來了一個大改變,後悔莫及! 圖(4)
圖(5)
圖(6)
適合 headphone amp 用的古董德國輸出牛仍未算太「渴市」,在有選擇之餘地之前,當然首選 “ 清白之身 ” 的牛 圖 (2) , 圖 (3) 比較右邊的是有浸絕緣漆的,早已知它的阻抗是 5K Ω: 8 Ω,將這輸出牛解剖很容易,只要抽起第一片矽鋼片,其餘的就一次過整疊抽出,然後將 8 Ω次級線圈慢慢拉出,看手搖繞線機上的讀數是 112 圈,測量漆皮銅線的直徑是 0.81m m ,在不變空間之內額外加上多 112 圈,就祇有將原先有的 112 圈漆銅線改用 0.6m m 的銅線,然再才有空間加繞多一組 112 圈 0.6m m 的銅線。以歐姆定律公式計算 8 Ω再加 8 Ω不是 16 Ω而是 32 Ω,第一組 8 Ω是為推動高效率喇叭之用。 headphone 推動的線圈組是將兩組線圈串聯,以 32 Ω輸出,當然第一組 8 Ω的線圈銅線直徑粗度改細,其電流輸出值稍為降低,內阻反而稍增大,是物理學上的功率能量互換的取捨問題。改造德國古董輸出牛原因有三, 1/ 易拆、易 改、 易裝 圖 (4) 。 2/ 質高價簾 圖 (5) 古老矽鋼片的斷裂口呈寶石般閃爍耀眼, 圖 (6) 年輕的新白鐵片。 3/ 退出來的銅線可留待日後備用 ( 有浸絕緣漆除外 ) 圖 (7) 。
電源變壓器: 圖(7)
圖(8)
圖(9)
電源變壓器的首選仍是德國古董,不過可惜遇到的老牛往往多是不如人意,例如 1/ 電壓值不合你心意。 2/ 古老德國人多喜歡採用橋式硒整流,因此古董電源牛多是單一組次級高壓線圈,看 圖 (8) 這電源牛的一組高壓次級繞組是 230 V ,最面層的 6.3V 燈絲線圈抽出,數算是 24 圈線,直徑 1.27m m ,然後可抽出 230V 的線圈,數算是 881 圈,線徑 0.29m m ,可留待日後備用。如果將這一組 230V 繞線空間,改為繞兩組 230V ,以經驗估計改用 0.2m m 的線徑就可以了,約有 80m a 電流輸出已足夠,最後將原本抽出的 6.3V 線圈拉直順暢後,然後再將它繞在原位置,為了確定所翻繞的線圈不至於超出火牛架的窗框範圍,可插上一件 E 形矽鋼片試試 圖 (9) ,必須一提留意火牛內多組不同電壓的線圈高壓絕緣的問題,最後是安裝回矽鋼片並測試電壓值與其他特性測試。 圖(10)
圖(11)
圖(12)
圖 (10) 筆者對於膽全波整流方式的供電有偏好,因為好玩,還有 EZ80/6V4 可選擇的古董靚聲膽牌子種類多得很,英、美、德、法、荷蘭各音色或高品質玩之不盡,不愁寂寞。 EZ80 在平常工作電流約 90m a ,這 headphone 放大的線路的兩支 ECL82 約 60m a , EZ80 已經很足夠了;如果閣下有信心處理「接地」的話,交流燈絲是最原始而且最好聲,我們用兩只 0.047u 電容將燈絲 6.3V 接地,整流膽和兩只 ECL82 同是共用一組 6.3V 不直接地將 6.3V 接地,原因是減少 EZ80 整流管陰極與燈絲的電位差,理論上是多一點安全的可能性。 每聲道 AF 訊號放大和功率放大同是一只 ECL82/6BM8 ,它是三極加五極的複合管,三極部份等於半只 ECC83/ 12A X 7 ,五極部份相等於 EL95 ,是 EL84 的胞弟,在單端時最高輸出約 2W 圖 (11) 。功率管五極部份的簾柵極,筆者仍建議保留五極管的先天優點,不走方便快捷途徑 ---- 超線性接法又或從電源供電處以電阻引流給簾柵極。我們瞭解得到五極管的簾柵極是提供其工作點,對於電源的質素有一定要求,即是處理得好簾柵極的供電,這五極管有喜出望外好聲的收穫。採用充氣穩壓二極管就最好不過了,亦即是電子管 zener ,這管沒有燈絲,只有屏極和陰極,內部用充注了氣體,因應不同型號就充入不同氣體,因而產生不同的電壓限制,也產生各有不同顏色的光亮,例如氖氣在通電後產生橙色光。 0B2 (133v) 、 0A 2 (185v) 、 0C 2(115v) 這是美國或亞洲所用的型號,歐洲常用的型號分類就更一目了然,直接就以其電壓特性作型號,例如 圖 (11) 這 Valvo 108C 1 ,就即是 108V 電壓特性,約相近於 0C 2 。有趣的是這充氣管不同牌子或不同產地也有不同聲音,較早期製造的音色較為悅耳,各製造廠也有自己品牌慣性聲音,例如: Telefunken 聲音、 Mullard 聲音;同是最簡單的充氣管,竟可各廠都可調校自己的聲音風格,因此,那就更有玩味了。至於電壓等性 0B2 、 0C 2 、或 108C 1 是比較接近,這電路的兼容性較闊,選了自己心頭好牌子的音色,可隨意轉換穩壓管。 (责任编辑:admin) |


































