|
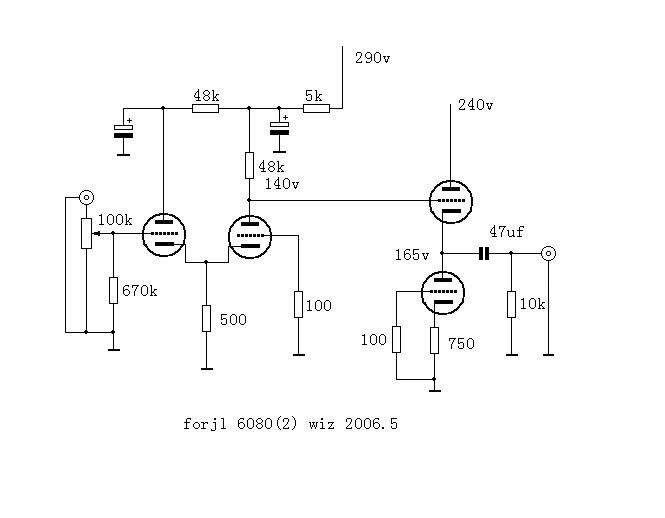
电路模式第一级半只6h8c阴极输出,第二级半只6h8c共栅级放大,第三级6080半只阴极输出,半只恒留源。解析力太好了,把她接在笔记本电脑上,笔记本其他元件对声卡的干扰有多大,只要听得到声音就可以听得到干扰,就象电视里面放的地下党用的电台发出的那种干扰似的。另外动态声场有非常不错密度高音乐性好,胆味方面个人认为足够了,不能太多 把南京的6h8c换上,NEC的6080,效果一下就出来了。 特别是在音乐的密度和颗粒上的改变太明显了 (责任编辑:admin) |
|
电路模式第一级半只6h8c阴极输出,第二级半只6h8c共栅级放大,第三级6080半只阴极输出,半只恒留源。解析力太好了,把她接在笔记本电脑上,笔记本其他元件对声卡的干扰有多大,只要听得到声音就可以听得到干扰,就象电视里面放的地下党用的电台发出的那种干扰似的。另外动态声场有非常不错密度高音乐性好,胆味方面个人认为足够了,不能太多 把南京的6h8c换上,NEC的6080,效果一下就出来了。 特别是在音乐的密度和颗粒上的改变太明显了 (责任编辑:admin) |
一、 唠叨一下 尘封了三年的芯片了吧,大学时期狠下......
首先要咯嗦下:本人酷爱音乐和电子DIY制作的作品很多,本着实用,经济的思想,追求完...
题目说明: aier就是我在论坛上的注册IDA4代表我最近设计的第4款耳放,甲类是因为我设...
用1A2做的单灯耳放,音量很大,感觉音质比2P2好。 2011-12-25 17:09:10 上传 下载附件...
首先来张电路图, 运放opa2132p耳放,耳机放大器,运放耳放,opa2132,...
做了很长时间洞洞板,决定自己开板设计台耳放,但是因为自己还不会protel99,所以PCB...
opa2132 buf634 运放 231两用耳
更新:2012-08-27
刚做完的47耳放
更新:2015-06-14
麻雀虽小,五脏俱全!史上最简单
更新:2017-06-16
【参赛】废旧利用,普通的CD光驱
更新:2017-08-10