|
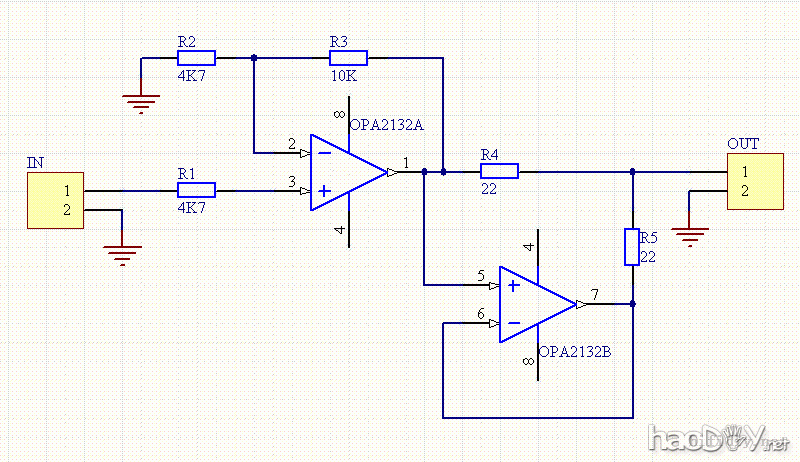
看原理图:OP并扩流,非OP叠罗汉 OP我在这里选择OPA2132,主要是因为其偏压小,输出零点稳定,而且据说是OPA2604的升级版本,值得一用。 其实应该来说,双运放都可以,实在不行就用NE5532也可暂时解渴哦。 去掉各种耦合电容,省得左选也不是,右选也不是,HI-FI对电阻的要求没这么严,容易玩。
PCB还是用我喜欢的单面板,简易靓声,有一根跳线跳得也很雅观。 热转印制板一次性成功,尺寸3*5 cm。
提供下载(Protel DXP SP2):
看安装后的图,还算不难看
换个POSE,写真
看背面,照片反光,相机不太好,技术也有限
小合影,看着蛮整齐,呵呵
大合影,躺着看起来有点淫
来个特写:大头帖
|




























