最好的电子音响科技diy制作网站

haoDIY_音响电子电脑科技DIY小制作发明

当前位置: 主页 > 音响DIY > 耳放DIY >

仿Pass老头的ZEN甲类耳放

时间:2013-02-23 11:29来源:www.ndiy.cn 作者:6sn7 点击:
小学时候,本菜鸟搞些tda2030a和小集成成品板来带拆机的喇叭来玩玩,听喇叭发出声音都觉得非常有成就感(其实搞破坏的比较多,其中拆了老姐的一套音质不错的爱华牌音箱、老爸的卡带收音机和黑白电视等等,呵呵)。大学修读工程的,课程比较多,无暇顾及电子D
 小学时候,本菜鸟搞些tda2030a和小集成成品板来带拆机的喇叭来玩玩,听喇叭发出声音都觉得非常有成就感(其实搞破坏的比较多,其中拆了老姐的一套音质不错的爱华牌音箱、老爸的卡带收音机和黑白电视等等,呵呵)。大学修读工程的,课程比较多,无暇顾及电子DIY。现在适逢论坛举办第一届DIY大赛,也把自己焊接的Pass ZEN耳放过程拍成照片,“无耻”地参赛啦!(其实本菜鸟无踏实电子基础,纯属拿来主义。电路老外的,pcb网上下载的!)如果有地方弄得不好,恳请大伙狠狠地拍砖并指正!
     器材介绍:音源DIY  USB  DAC;耳机飞利浦SHP8500。
1.        整机外观图
     机箱在本地JS实体店购得,尺寸:280mm*200mm*55mm。前面板电位器、耳机孔和电源开关孔是本人手钻开的。电源指示灯与保护板的LED共用,音量旋钮45mm,用1mm钻个小孔,安装一个蓝色LED,工作时本菜鸟觉得挺YY!哈哈!
仿Pass老头的ZEN甲类耳放 
仿Pass老头的ZEN甲类耳放 
2.        电路和PCB制作、组装过程
     电路图和PCB文件均网上找的(拿来主义)。制作过程:将PCB用单位激光打印机打印到热转印纸上,熨斗最高温熨啊熨啊(晕啊晕啊!),三氯化铁侍候,最后上一层锡(防氧化,本菜鸟购买的覆铜板实在太次了)。因为本菜鸟一个人过日子,详细的制作过程没有拍到(主要没有学到陈老师的技术哇,你懂的!),请各位看官多多体谅!
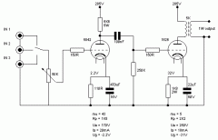
(1)        主放大电路及PCB
    原电路Q3为英国的小管,拆那(China)很难买得到,本次制作我用2SC1815代替,只要管脚对齐是没问题的。网上的大神说Q3上并电容有利于高频(本菜鸟不懂,哇哈哈)。
仿Pass老头的ZEN甲类耳放 
仿Pass老头的ZEN甲类耳放  (责任编辑:admin)
织梦二维码生成器
顶一下
(1)
25%
踩一下
(3)
75%
------分隔线----------------------------
发表评论
请自觉遵守互联网相关的政策法规,严禁发布色情、暴力、反动的言论。
评价:
表情:
用户名: 验证码:点击我更换图片
栏目列表
推荐内容