最好的电子音响科技diy制作网站

haoDIY_音响电子电脑科技DIY小制作发明

当前位置: 主页 > 音响DIY > 耳放DIY >

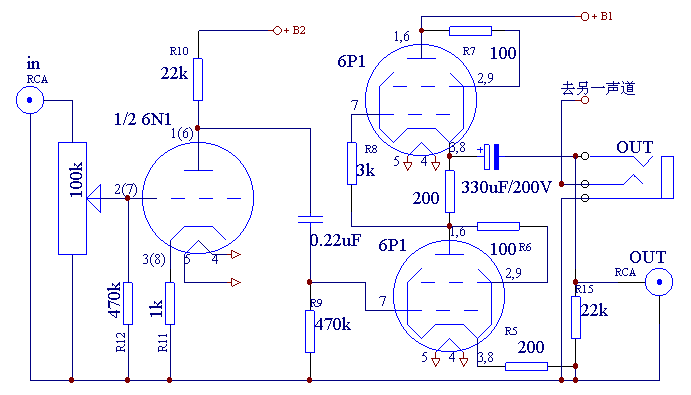
6N1+6p1电子管胆机耳放耳机放大器 电路图

时间:2012-08-27 09:25来源:未知 作者:admin 点击:
在音响发烧友喜爱的器材中,耳机以独到的魅力越来越受到大家的喜爱。要想完美的发挥出耳机出类拔萃的性能,为其配置一台耳机放大器是最佳的方案。国内日前可供选择的成品耳机放大器不多,您可以根据自己的眼光进行选购。如果您有电子基础,自己动手制做一台是
在音响发烧友喜爱的器材中,耳机以独到的魅力越来越受到大家的喜爱。要想完美的发挥出耳机出类拔萃的性能,为其配置一台耳机放大器是最佳的方案。国内日前可供选择的成品耳机放大器不多,您可以根据自己的眼光进行选购。如果您有电子基础,自己动手制做一台是个很好的方案。不但非富了业余生活,也能体会小有成功给您带来的喜悦!还能节省大把的银子。耳机放大器一般由电压放大级、与耳机阻抗匹配的电流输出级组成。与音频功放一样,耳机放大器也有晶体管、胆管、胆石混血线路之分。各种电子报刊及相关网站都有很多优秀线路介绍,选择您可心的方案动手制作
6N1+6p1电子管胆机耳放耳机放大器 电路图
采用6N1电压放大(可以用管脚排列一样的6N11、6DJ8……升级),6P1 SRPP输出的耳机放大电路。适用于240欧以上的耳机


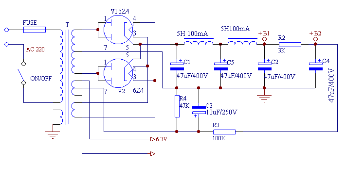
为了整体美观,没有用大八脚管整流。选用了6z4双管全波整流。灯丝与阴极存在二极管效应:高温的灯丝类似二极管的阴极发射电子,而阴极类似二极管的阳极,吸收的电子形成50Hz的整流脉动电流,混进放大电路造成交流声干扰。如果阴极的电位比灯丝高,形成一个正向的加速电场,二极管效应就更显著。因此在这台耳机放大电路的设计中,应用了阴极电位比灯丝负的技术(图中R3、R4、C3组成的线路),制造一个负电场封锁,消除由灯丝引发的交流声。
6N1+6p1电子管胆机耳放耳机放大器 电路图
(责任编辑:admin)
织梦二维码生成器
顶一下
(2)
100%
踩一下
(0)
0%
------分隔线----------------------------
发表评论
请自觉遵守互联网相关的政策法规,严禁发布色情、暴力、反动的言论。
评价:
表情:
用户名: 验证码:点击我更换图片
栏目列表
推荐内容