最好的电子音响科技diy制作网站

haoDIY创好电子音响电脑科技DIY小制作发明

当前位置: 主页 > 电子DIY > 工具仪表 > 仪器仪表 >

再做高频信号发生器兼扫频仪

时间:2022-05-18 14:01来源:www.crystalradio.cn 作者:HQPOS 点击:
最近又做了一个信号发生器兼扫频仪,高频振荡部份几个月前做过,最初是在本坛看见的: http://www.crystalradio.cn/bbs/v ... 5%B7%A2%C9%FA%C6%F7 这个电路有很多的优点,它几乎不需要调整任何零件参数,波形自然就很好,振幅的一致性也比较好;所使用的振
最近又做了一个信号发生器兼扫频仪,高频振荡部份几个月前做过,最初是在本坛看见的:
http://www.crystalradio.cn/bbs/v ... 5%B7%A2%C9%FA%C6%F7
       这个电路有很多的优点,它几乎不需要调整任何零件参数,波形自然就很好,振幅的一致性也比较好;所使用的振荡线圈很容易得到,甚至只用色码电感就可以了;
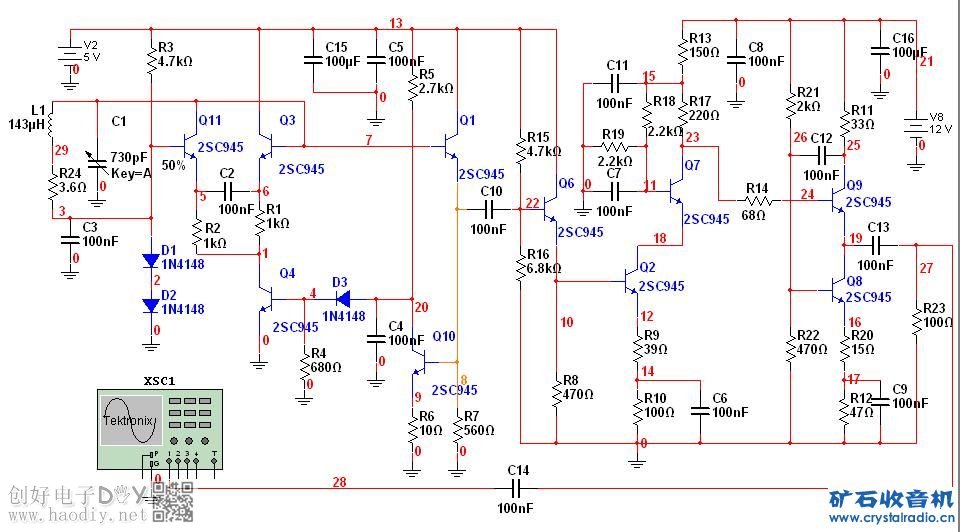
       这次制作,晶体管没有采用以前采用过的9018,而是全部采用一个CRT显示器的拆机件H945P(可能是2SC945),其余零件,如电容、电阻和二极管等大多也都来自CRT显示器的拆机件。这个电路的后半部份可以将振荡信号放大到2V以上(用示波器测量),在中波和短波范围内推动胜利VC9808+数字表的频率档完全没有问题。
       15伏电源与12伏之间用了一个7812稳压块;12伏和5伏之间使用了一个78L05稳压块。实际安装时,图中电阻R24可能需要适当调整,它影响波形和输出幅度的均匀性。中波振荡线圈用的是CRT显示器的拆机电感,标称135μH;短波振荡线圈是一个老式电子管收音机的短波振荡线圈(6-18MHz);因为机箱体积小以及波段开关档位限制,仪器只设两个波段,另外设了一个外接线圈档,可随时根据需要外接线圈;仪器的机箱使用一个PC机电源外壳。
CRT显示器, 二极管, 发生器, 晶体管
 

10管信号发生器原图.jpg (53.39 KB, 下载次数: 258)

 

再做高频信号发生器兼扫频仪
 

10管信号发生器.JPG (90.04 KB, 下载次数: 308)

 

再做高频信号发生器兼扫频仪
 

锯齿波振荡器.JPG (63.05 KB, 下载次数: 262)

 

再做高频信号发生器兼扫频仪
 

15V电源.JPG (25.3 KB, 下载次数: 136)

 

再做高频信号发生器兼扫频仪
 

512kHz波形.jpg (30.92 KB, 下载次数: 53)

 

再做高频信号发生器兼扫频仪
 

19.12MHz波形.jpg (29.68 KB, 下载次数: 53)

 

再做高频信号发生器兼扫频仪
 

仪器外观.jpg (51.03 KB, 下载次数: 54)

 

再做高频信号发生器兼扫频仪

(责任编辑:admin)
织梦二维码生成器
顶一下
(0)
0%
踩一下
(0)
0%
------分隔线----------------------------
发表评论
请自觉遵守互联网相关的政策法规,严禁发布色情、暴力、反动的言论。
评价:
表情:
用户名: 验证码:点击我更换图片
栏目列表
广告位API接口通信错误,查看德得广告获取帮助
推荐内容
广告位API接口通信错误,查看德得广告获取帮助