最好的电子音响科技diy制作网站

haoDIY_音响电子电脑科技DIY小制作发明

当前位置: 主页 > 音响DIY > 胆机DIY > 后级DIY >

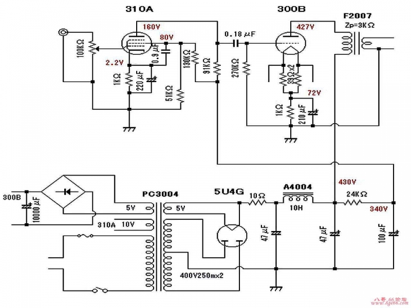
蓝世荣兄的分体301a推300b单端胆机

时间:2012-08-30 11:16来源:未知 作者:admin 点击:
全铝合金机壳,使用了日本的输出牛。电路是仿西电的310a推300b,
全铝合金机壳,使用了日本的输出牛。电路是仿西电的310a推300b,

蓝世荣兄的分体301a推300b单端胆机


蓝世荣兄的分体301a推300b单端胆机


蓝世荣兄的分体301a推300b单端胆机


蓝世荣兄的分体301a推300b单端胆机

蓝世荣兄的分体301a推300b单端胆机



蓝世荣兄的分体301a推300b单端胆机

蓝世荣兄的分体301a推300b单端胆机



 
(责任编辑:admin)
织梦二维码生成器
顶一下
(2)
100%
踩一下
(0)
0%
------分隔线----------------------------
发表评论
请自觉遵守互联网相关的政策法规,严禁发布色情、暴力、反动的言论。
评价:
表情:
用户名: 验证码:点击我更换图片
栏目列表
推荐内容