|
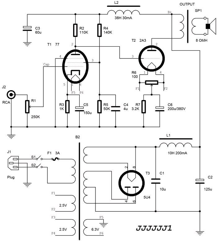
西电古董扼流圈显得太旧了,不过要是重新喷漆就更不伦不类 看看下面 秀一下内部 露点特写 上电路图。B+为400V-430V,使用300B的电源牛刚好 77 或 VT-77 可能是目前为止最接近WE310的古董胆。 1、管脚管帽完全相同;除77 跨导略小外,参数接近;外围电路兼容; 2、不同点为77灯丝为6.3V,而310是10V。 (责任编辑:admin) |
|
西电古董扼流圈显得太旧了,不过要是重新喷漆就更不伦不类 看看下面 秀一下内部 露点特写 上电路图。B+为400V-430V,使用300B的电源牛刚好 77 或 VT-77 可能是目前为止最接近WE310的古董胆。 1、管脚管帽完全相同;除77 跨导略小外,参数接近;外围电路兼容; 2、不同点为77灯丝为6.3V,而310是10V。 (责任编辑:admin) |
用2毫米厚铝板自己动手制作了小机壳,沙金片输出牛装了一台小单端,声音感觉还不错...
首先感谢白居不易老师!再谢谢直热胆老师还有sun26210老师!他们的指导和帮助!!! ...
很久很久以前~~~那时候喜欢音乐 喜欢单机甜美醇厚通透的音色,所以自己做啦一个,当时...
灯丝电压0-15V可调,两个317并联可达4A.B+现用变压器加调压0-450V,准备改用开关电源,电...
以前做了个6P1,但摆在那里总觉得不爽,于是就把它推倒重来。这台机全是用旧物品作,...
两年多以前,我无意间闯入了本坛,恰巧这时我弟弟给了我两对配好对的6L6和2只用C型铁...
845电子管单端放大器制作-机箱
更新:2012-08-29
12at7+6AQ5单端胆机 三極管接法
更新:2012-09-15
Diy收音机和功放常用电子管测试
更新:2013-05-19
齐齐哈尔的6sj7+2A3电子管单端胆
更新:2012-08-28