最好的电子音响科技diy制作网站

haoDIY_音响电子电脑科技DIY小制作发明

当前位置: 主页 > 音响DIY > 胆机DIY > 后级DIY >

前段时间diy制作6sn7+6sl7+6l6(6p3p)电子管推挽胆机

时间:2013-01-21 12:05来源:未知 作者:admin 点击:
时间diy制作6sn7+6sl7+6l6(6p3p)电子管推挽胆机 前段时间给客户定做了一台 6P3P 推挽机,这些日子先是生病后是忙工作,一直没有时间上来,现在发图给大家看看。电路很简单,看图纸就知道了(图上所注工作点为实测值),机器最大 输出 15W,主要指标见下 输出
时间diy制作6sn7+6sl7+6l6(6p3p)电子管推挽胆机

前段时间给客户定做了一台6P3P推挽机,这些日子先是生病后是忙工作,一直没有时间上来,现在发图给大家看看。电路很简单,看图纸就知道了(图上所注工作点为实测值),机器最大输出15W,主要指标见下
输出功率:最大15W
频率响应:1W输出时 20Hz~20kHz -0.1dB;10Hz~100kHz以上 -1dB(HP3562A最大分析上限到100kHz)
            10W输出时 20Hz~20kHz -0.3dB;8.5Hz~77kHz -3dB
谐波失真:10W输出时
              1kHz THD=1.55%,其中二次谐波1.51%、三次谐波0.09%、四次谐波0.1%、五次谐波0.08%
              110Hz THD=2.0%
              10kHz THD=2.13%
残余噪声:1mV(不计权)
信噪比:不低于80dB(不计权)
输入灵敏度:350mVrms
残余噪声主要成分100Hz电源纹波,这个电路收费不多,为控制成本,电源极其简单,主滤波只使用1只220uF的电解,如果增大一些电源的投入,噪声会进一步降低。这台机器底盘采用1.2mm冷轧钢板钣金喷银粉塑,面板是铝合金拉丝氧化的,面板和不锈钢标牌上的字全部是激光烧刻。输出牛76×40的铁心,电源变压器96的铁心,叠厚55(好像,记不清了),整体外观效果还比较满意。由于客户是要使用这台机器听小曲的,所以在设计制作时有意提高一些二次谐波失真,这样听感会好一些。考虑到管子的寿命,输出功率也设计得比较保守。从上面的测试数据中可以看出总谐波失真中绝大部分是二次谐波失真,这基本达到了设计初衷。由于总谐波失真并不是很大,频响又有保证,实际试听在25平米的客厅推动90dB的扬声器时播放交响乐也从容不迫,控制力非常好,低频弹性、解析力,高频延伸、通透度都很好。200B不习惯在主观评价方面用过多形容词,有兴趣的朋友自己仿制一下就知道了。由于工期较紧(一个月左右),电路、结构设计使用了不到两天时间,制作用了不到两天,调试使用了5天左右,大部分时间耽误在了等待外协上,电路实际还有改进的空间,如果让200B自己打分,也就是80分,呵呵!机器交到客户手上,客户很满意,但200B却有些失落,有点把自己的孩子卖掉的感觉,呵呵!这次做机还要感谢忘记咪咪和guchai两位的大力协助,咪咪的牛不用多说,guchai制作的面板还真是漂亮,价格也公道。废话不多说了,大家看图吧(点击图片看大图)。

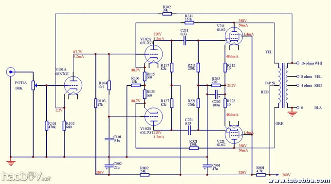
电路原理图:
前段时间diy制作6sn7+6sl7+6l6(6p3p)电子管推挽胆机

机器正面
前段时间diy制作6sn7+6sl7+6l6(6p3p)电子管推挽胆机

标牌、开关,激光刻字就是漂亮
前段时间diy制作6sn7+6sl7+6l6(6p3p)电子管推挽胆机

旋钮
前段时间diy制作6sn7+6sl7+6l6(6p3p)电子管推挽胆机

机器屁股
前段时间diy制作6sn7+6sl7+6l6(6p3p)电子管推挽胆机

输入
前段时间diy制作6sn7+6sl7+6l6(6p3p)电子管推挽胆机

电源
前段时间diy制作6sn7+6sl7+6l6(6p3p)电子管推挽胆机

机内布线
前段时间diy制作6sn7+6sl7+6l6(6p3p)电子管推挽胆机

10W输出时的频响曲线
前段时间diy制作6sn7+6sl7+6l6(6p3p)电子管推挽胆机

合个影,留个纪念
前段时间diy制作6sn7+6sl7+6l6(6p3p)电子管推挽胆机 (责任编辑:admin)
织梦二维码生成器
顶一下
(10)
83.3%
踩一下
(2)
16.7%
------分隔线----------------------------
发表评论
请自觉遵守互联网相关的政策法规,严禁发布色情、暴力、反动的言论。
评价:
表情:
用户名: 验证码:点击我更换图片
栏目列表
推荐内容