6n2电子管制作靓声胆前级(2)
时间:2012-08-28 19:58来源:未知 作者:admin 点击:
次
2)计算方法 由于无负反馈时,Ri=△Ua/△Ia;有负反馈时屏流为△Ia/(1+SRK)。所以,上管的内阻 Ri=△Ua/[△Ia/(1+SRK)]=Ra+RK 这个Ri即为下管的负载,它在交流时等效并联于下管的屏极,故电压放大倍数 KV=SRa(
2)计算方法
由于无负反馈时,Ri=△Ua/△Ia;有负反馈时屏流为△Ia/(1+S RK)。所以,上管的内阻
Ri=△Ua/[△Ia/(1+S RK)]= Ra+μRK
这个Ri即为下管的负载,它在交流时等效并联于下管的屏极,故电压放大倍数
KV=SRa(Ra+μRK)/(Ra+ Ra+μRK)
=μ(Ra+μRK)/(2Ra+μRK)
考虑到负载接入时,放大倍数会有所降低,这时
KV=μ(Ra+μRK)/(Ra+RK)(Ra+RL+1)(Ra+μRK)
电路的输出阻抗等Ro等于输出电压的变化量△Uo与上管、下管的总电流变化量△I1、下管产生的电流变化量△I2之和的比值。即:
Ro=△Uo/(△I1+△I2)
经过一系列推导,可得:
Ro=Ra(Ra+RK)/[2Ra+(1+μ)RK]
其他参数的计算可参考三极管电压放大电路的计算方法进行。
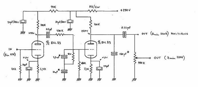
★本次设计制作所参考的电路:
B) SRPP电压放大电路




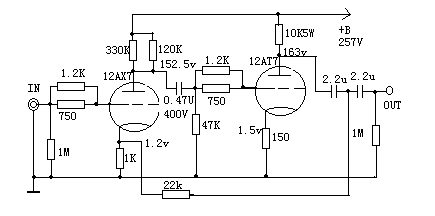
三,线路结构和元件选型。 1)线路结构的确定: 电子管的失真因子是cos3/2ωt,展开后的谐波次数是2、4、6、8……,电子管前级的音质具有以IC为主的前级和分立元件前级所没有的优点,音色温暖、柔和,与高解析的数码音源相配合,其声音既有类似于LP柔、华又保持了其高分析力的纤透。同时,电子管前级简单易制,一般只需两级纯类放大便可满足要求。因为电子管一般用单端甲类电路,对共模抑制很差,一点交流纹波都可造成哼声,所以电源的纯净度必须达到很高的水平。布线也一定要合理,一般合理的布线原则是小信号线要用屏蔽线并远离电源线和大信号线。接地一般采用星形接地,并且要注意滤波电容不可过大,因为容量太大,电容的充放电流在地线上引起很大的干扰,并因其高频内阻大而对音质产生不良影响。 现在流行的线路已经不少,烧友们竟相仿制,如Matisse的Reference与Atom、marantz7、c22、和田茂等等不一而足。相对来说,笔者还是喜欢较为简洁的东西,但“简洁”并非意味着“粗糙”,它应建立在复杂而完善的基础之上,既所谓“大者,无也”。捻熟了各种线路及对应用器件的把握之后,归本求源似的又回到了传统而又简单的二级共阴极放大电路。
本放大电路参考了前文的三款电路,终采用双三极管6N2构成的两级共阴放大,开环电压增益较高(等于两级放大倍数的乘积),两级负反馈。电路的电压放大倍数几乎与开环放大倍数K无关,仅取决于反馈系数F,其表达式为:
KF=K/(1+FK)
式中,F=UF/Usc
即等于反馈电压与输出电压之比;1+FK称为负反馈量(K为开环放大倍数)。若1+FK》1时,上式可简化为:
KF=K/FK=1/F
详细计算请参阅前述

6N2构成的共阴极放大板

6N2放大板的电源板
下面着重谈一下应用器件的选型与效声 2)应用器件的选型: 电子管,常见的电子管级别有M级(民用)、J级(军用)和T级(特级),要制作一部好的机器,至少要用J级品,对于提高整机的性能有重要作用。制作校声时采用了“上海”牌6N2、“曙光”牌6N2、“北京”牌6N2,并与12AX7(ECC83)、12AT7做校声比较。结合以往的经验选用了较低的工作电压,第一级高压仅为96V,灯丝5.4~5.7v!(似乎有孛常理) 打样时顺手插上了M级(民用)的81年“上海”牌6N2 部分校声结果后述。
电源部分的高压用6Z4。灯丝电压由ST的7806和晶体扩流组成。 电阻,由于电阻内的电子随热能而产生不规则运动造成的热骚动产生的噪声是与电阻的绝对温度成正比,因此,电阻值越大,温度上升越高,产生的噪声就越大。因此要抑制热噪声就必须抑制温度的上升。
温度的上升包括自身温度和外部环境温度两种。自身温度升高与加在电阻两端的电压有关:
U电压=W功率×R
在R电阻值不变状况下,电阻值额定功率的大小与允许加在它两端的最高电压U成正比关系。因此,在一定工作电压下,W值越大,流入电阻的电流最高允许值就越大。电阻本身固有的热骚动引起的噪声就越小。因此,采用比原电路要求多二倍以上功率的电阻更利于降低其本身产生的热噪声。
金属膜型电阻比碳膜电阻噪声低。本线路全部选用了国产的2W大红袍金膜电阻,取其中低频特性曲线的平衡。电容,一个电容相当于同时拥有电感和极间绝缘电阻和引线电感。从理论上讲,电容器的阻抗为1/ωC=1/2πfc一般认为容量越大,频率越高,阻抗就越小,但作为滤波电容及耦合电容时并非这样,大容量的电容器常常存在明显的电感,在高频时它的阻抗较大。为了改善高频性能应该并联一个小容量的电容。这方面又有两种观点:一是应采用同一品牌、同一批次的不同容量的电容并联;一是用不同品牌的电容并联以利校声。另外,一般电容器的额定电压值是规定在常温下使用的电压,这个工作温度不会超过40℃,在高温下使用时,应适当降低工作电压。特别是电解电容,要使工作电压尽量低于额定电压,并安装在远离发热元件和胆管的地方。
在音频放大电路中总有少量的耦合电容等元器件,它在电路中势必产生电抗作用,放大器的增益即随着频率的变化而产生较为复杂的各种频率失真和相位失真。放大器的增益从零频率起到较高频率之间,因为有电抗作用的存在,即出现不同程度的斜率。当增益与频率之间成正比变化时其值为正,斜率上升;反之为负,斜率下降。变化的斜率为正值时,对相对应的频率响应起到提升作用;反之,起到衰减作用。
由此可见,功放电路中的耦合电容器的导电特性与该放大器的频率响应特特和相位特性有着密切的关系。目前国内外音响专用电容器品种很多,如德国的WIMA、ERO;法国的SOLEN;澳洲的RIFA等等。这些电容器大都具有较高的电荷转换速率与较低的损耗。有关电容的详细分析见另文《廉价靓声的国产电容--SPIRIT》。本次经校声在放大线路的不同位置分别选用了SPIRIT、WIMA、RIFA。电源部分为EEITE、NIPPON、SPIRIT等。
(责任编辑:admin) |
织梦二维码生成器
------分隔线----------------------------