|
干了两天, 早几天已到手的马兰士7LP线路底版终於今天完成了, 效果超越我的想像。这个工作过程应该不需要这么久的, 但在动手前我需考虑两个问题 :
(一)是想利用我原有的唱放箱子装进此M7唱放, 但想保留原有之”C”型电源牛及”低躁音”之12.6V供电部份(原有另厂之所谓MC及MM两用唱放线路底版完成後不知是什么原因, 效果一直不好,不能用; 经果多次摩改後, 效果仍不好, 故决定将之放弃)
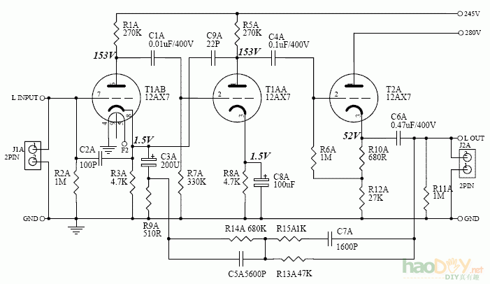
(二)在细心观察及弄清楚此M7线路之实际走向时, 发觉是”串连”灯丝供电的, 不是普通的6.3V或12.6V, 故化了一阵子时间在如何将此M7底版改动, 以配合我原有之”低躁音” 12.6V供电部份。结果是将底版上两处之印刷线路铜片截断, 然後再焊上两条幼线就搞定
完成後一出声,此M7唱放之效果超越我的想像, 一直听了自己喜爱的黑胶数小时才罢休。
马兰士前级不愧是经典之作, 经过40多年後仍为音响发烧友所钟爱;在现时, 一部状态过得去的原庄M7都需要3万多, 如果那些老板买了而不用来听黑胶, 真是一种浪费。

我虽然多年内曾造了很多部不同线路的胆唱放(当然亦包括马兰士7唱放), 有”搭棚”及印刷线路底版的, 但以这部马兰士7LP之燥音为最最低(现时用了旧庄之5751黑屏胆), 只比其他晶体唱放略高, 为我素来拥有多部胆唱放中(包括厂机及DIY)之最低者, 整体音效表现亦以此M7唱放为最佳。

我做唱放经验之谈:
1. 电阻只要采用低误差的就可以(1%当然最好), 种类及产地不重要
2. 上面放大线路图中所显示之所有低数值之电容(22p, 100p, 1600p及5600p)最好采用银膜或云母片的
3. 所需要的100μ及200μ之电容最好采用日产之ELNA ”Cerafine”音响专用电容(红色外皮是普及型, 黑色的是较高档)
4. 图中之RIAA还原线路上之电容及电阻之数值一定要配准, 这就是图中最下方之5个原件, 1K,680K及47K电阻与1600p及5600p电容;如数值偏差太大时, 重播LP时会跟原来的刻录音频有严重偏差
5. 供电部份要肯定”低躁音”, 否則整体输出之燥音会很高
6. 所有部件最好全部都藏在铁制的机箱内, 以减小外来干扰
7. 地线接法要正确
马兰士7LP唱放只能使用动磁(MM)唱头重播LP, 如使用动圈(MC)唱头重播LP时, 在马兰士7LP唱放前还需加上一”前前级”(Pre-Preamp)或MC唱头专用之"升压牛”(Step-Up Transformer)。
用胆造的”前前级”不易自制, 就连国内外之厂家亦望而却步, 原因很简单, 就是解决不了整体输出时之胆燥音问题;因动圈(MC)唱头之输出电压极低, 通常只在0.5mV之内(二千份之1.0V), 而普通前级之需要输入平均标准电压是2V, 这就是说整体放大倍数之需要是在4千倍以上。所以我只能跟大多数人一样, 用晶体唱放或"升压牛”作”前前级”。

我聆听马兰士7LP唱放时之配置:
唱盘 – Linn LP12连Linn Ittok LVII
唱臂唱头 - Bent Micro Gold
MC 前前级 –松下(Technics) SU300MC(晶体唱放)
前级 - DIY马兰士7
功放 – 加利40W分体功放(Cary CAD 40M Signature Edition (1x6SL7 & 2xKT88))
扬声器 – ATC SCM10
原装机:

原版线路图:

(责任编辑:admin) |