最好的电子音响科技diy制作网站

haoDIY_音响电子电脑科技DIY小制作发明

当前位置: 主页 > 音响DIY > 功放DIY > 后级DIY >

LM3886 BTL功放电路图- 功率放大

时间:2012-08-23 16:02来源:未知 作者:admin 点击:
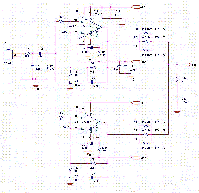
LM3886T/TF功率放大器应用线路图 最高工作电源电压94V 输出功率35V8时50W 28V4时68W 典型工作电源电压28V 正常工作电压20-84V 最大静态电流50mA 谐波失真0.03% 正常工作电压就是指在这个范围内都可正常工作 LM3886典型的应用电路 由两只LM3886构成的100W功率
LM3886T/TF功率放大器应用线路图

最高工作电源电压±94V    输出功率±35V8Ω时50W ±28V4Ω时68W    

典型工作电源电压±28V    正常工作电压±20-84V


最大静态电流50mA
谐波失真0.03%
正常工作电压就是指在这个范围内都可正常工作

 

LM3886 BTL功放电路图- 功率放大

                                                         LM3886典型的应用电路

LM3886 BTL功放电路图- 功率放大

                                                        由两只LM3886构成的100W功率放大器

LM3886 BTL功放电路图- 功率放大

                                                                  100W功率放大器线路板

LM3886 BTL功放电路图- 功率放大

LM3886电气参数:

 

LM3886 BTL功放电路图- 功率放大

LM3886 BTL功放电路图- 功率放大
(责任编辑:admin)
织梦二维码生成器
顶一下
(1)
100%
踩一下
(0)
0%
------分隔线----------------------------
发表评论
请自觉遵守互联网相关的政策法规,严禁发布色情、暴力、反动的言论。
评价:
表情:
用户名: 验证码:点击我更换图片
栏目列表
推荐内容