|
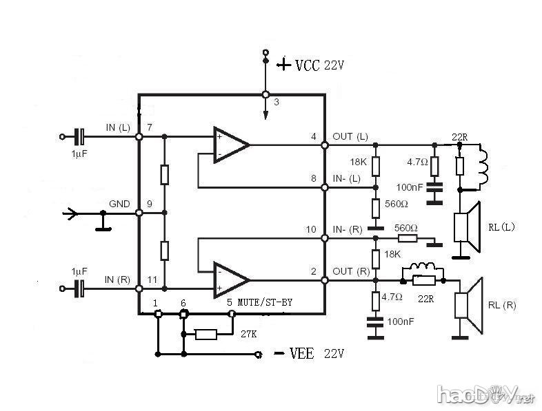
门面电脑的音响用旧了,越听越没劲,近来想给它升级升级,主要是更换功放,极度hifi就没有必要, 简单想了想,就是要体积小,声音干净,功率不能够太小(10w x 2以上),而且因为在路边灰尘太多, 机子最好是没有散热孔的。哟...这下倒不好办了,体积小,还要密封,并且兼顾散热,这不是给自己出难题吗?? 想了想手头的东西,分立元件不可行,lm3886装了给人没有了,不仅要两块,电路也复杂点,而且好像功率大过头, 平常的ic就3-5w,难搞......diy还是旧物尽量利用比较好,想了几天也没有定论,就搁下了。 早段时候捣弄东西的时候无意间发现了合用的元件,淘宝买的TDA7265立体声板子。功率不小,一块ic就有25w x 2, 线路简单元件也不多。再找其他看看,变压器有了,环牛100w 16v x 2,散热器就头痛了,大大小小的虽然不少, 做个紧凑漂亮合用又密封的壳子可是个老大难的问题哦,想了许多方案也没有觉得合适,看来用平常散热器难以达到简单而且密封的要求。 一定要另辟蹊径才得......一天看了在高丘电子那里买的圆柱散热器突发奇想,这个做顶,找个圆筒在下面,做个水塔的形状, 不就是个绝好的密封小机壳吗?找什么做筒子?想了想,最好当然是电容了!找了我自己有的最大的电容,16000uf75v ,直径有6.5厘米, 高度8厘米。比了比,太巧了,散热器直径一头6.5厘米 一头7.5厘米 高度3.8厘米。竖起电容后,散热器小的向上放电容顶,就像个火箭头, 小的向下刚好和电容一样大,这样就像个飞机瞭望台,这个外观构思肯定不错。 当即拿刀片把电容皮剥了,用钻打开封口,拿出电容内芯,里面居然有层沥青,好不容易才清理干净。看了看手头的元件,ic有了,壳子有了, 差个主要构件--电路板。因为这个放大器装进电容筒子里面,还有电源滤波等等,不能够搭棚了,自己用锯片刀刻电路板太落后, 热转印腐蚀做不来,怎么办?这时候想到了中国音响diy坛子的洞洞板,尺寸10 x 8 厘米,镀金厚板,保证好用。 这样这个功放的主体结构就出来了:顶--散热器,下--电容筒,内--双层板子,放大器和电源分开。这样外露的散热器 既可以保证散热效果,又可以使灰尘进入减到最少,功放扣在电脑桌的接线孔上面,这样就看不见接线, 而且别人光看外表绝对猜不出这个是什么东西,呵呵,有创意吧。 剥皮拆骨的电容 ![]() ![]() ![]() 说做就做,马上去搞它一叠板子来用,当即联系坛子的钱版,汇款.....等了4天,钱版发的板子才到了。打开一看,不错, 板子做得挺漂亮,金光闪闪的双面板,2毫米厚实硬邦邦,好!看了下电容内空,板子最大可以做成直径5.5厘米,结果比了一下, 洞洞板子不够切割两块直径5.5厘米的园板,再稍稍小点就可以了,一块洞洞板可以切出两块直径5.2厘米的板子。先拿两个205轴承 (外径就是5.2厘米)在洞洞板子上对角放置,画出两块板子的外形,斜着锯开洞洞板以后,用大斜口钳剪出个大概形状, 接着上砂轮机慢慢磨成圆形,两块板子就ok了。接着把电容筒顶部中间用钻开了个放ic的长孔,用锉子打磨光滑,两边打两个固定孔。 再拿来散热器,对应开3个m3的螺丝孔,攻丝拿的是进口梅花头螺丝钉,虽然是标准的m3牙,牙却不是标准圆形,而是略呈三角形, 有点像丝攻,直接使劲扭进去就攻好了牙。一个孔固定ic,另外两个固定铝筒子,散热器和圆筒的加工就完成了,简单吧。 接着处理ic引脚,再仔细对比,找到板子放在圆筒中间位置的ic脚位。从底下插入ic,根据电路图,慢慢布局元件和跳线线路, 避开钻孔,ic位置,还有下面的固定钉子。底下功放板子的元件全部选择卧装,其实总共就9个元件,电路基本就是这个ic标准的功放电路了, 特点就是线路很简单,元件不多,而且功率大。18k和560R电阻决定功放的增益,4.7R电阻和0.1uf电容构成巴特沃滤波器消除震荡, 与pdf资料不同的是我见淘宝的板子有输出电感,就加了两个电感,再在电感上并个22R电阻做成补偿网络(用22R电阻的原因是 因为用这个电阻的脚做了跳线)。原来5脚可以控制电路静音和待机,板子太小了,做个延时什么的太复杂,就接个27k电阻到负电源, 让它随时正常工作好了。电源也简单,变压器双16v ,RS402L桥一个用来整流,电容筒子里面空间小, 所以选用直径小些的2200uf35v philips 电解4个做滤波。 ![]() ![]() 安排好元件就开始照电路布置跳线,到了这个时候才发现洞洞板子好像也不容易做,原来以为照电路放好元件, 跳线一搭就可以了,结果发现跳线太多,而且长度大为讲究,电路布局全部人脑,不是电脑,挺费神。 布置到顶上的电源板时候问题更加多,发现原来为了美观和方便,设想做成两层线路板,这样才紧凑美观, 接线都在上层。布线到这时候发现因为分层导致跳线很多,有正负电源, 地线4条, 输入输出4条 , ![]() 跳线孔多数是不对正的,慢慢对电路,接线,还要对孔,搞得很慢,接线弄了两天(每天几个小时)搞得腰都挺累, 汗......在不停的仔细检查中终于接完了跳线和所有元件,可以焊接了,一个个点慢慢接完,ic还不敢焊,再次检查确认无误后才焊了ic。 最后钮螺丝钉前两块板子要对好6-7根跳线才装得上,上好螺丝钉,接好中间的所有跳线。又认真用万用表核对所有接线和焊点, 最后才焊接上电源和输入输出线,这下子总算完工了。
电源和输出电感
另一边
功放板
黑色的是输入线
电源
接线
完成
试机中
桌面功放
(责任编辑:admin) |





































