最好的电子音响科技diy制作网站

haoDIY_音响电子电脑科技DIY小制作发明

当前位置: 主页 > 音响DIY > 功放DIY > 后级DIY >

仿CELLO做200WX2...50WX2...50WX8后级(2)

时间:2012-09-28 10:04来源:hifidiy.net论坛 作者:zjf001 点击:
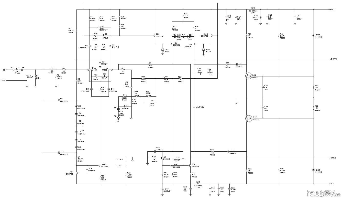
下载 (59.42 KB) 2011-11-4 15:10 下载 (48.44 KB) 2011-11-4 15:10 下载 (43.58 KB) 2011-11-4 15:10 50W的 下载 (59.8 KB) 2011-11-4 15:13 下载 (54.9 KB) 2011-11-4 15:13 下载 (54.64 KB) 2011-11-4 15:13 下
下载 (59.42 KB)
2011-11-4 15:10


仿CELLO做200WX2...50WX2...50WX8后级

仿CELLO做200WX2...50WX2...50WX8后级




50W的



仿CELLO做200WX2...50WX2...50WX8后级


仿CELLO做200WX2...50WX2...50WX8后级


仿CELLO做200WX2...50WX2...50WX8后级 仿CELLO做200WX2...50WX2...50WX8后级 仿CELLO做200WX2...50WX2...50WX8后级


仿CELLO做200WX2...50WX2...50WX8后级


仿CELLO做200WX2...50WX2...50WX8后级

50W用分体稳压电源来玩
织梦二维码生成器
顶一下
(3)
75%
踩一下
(1)
25%
相关文章
------分隔线----------------------------
发表评论
请自觉遵守互联网相关的政策法规,严禁发布色情、暴力、反动的言论。
评价:
表情:
用户名: 验证码:点击我更换图片
栏目列表
推荐内容