最好的电子音响科技diy制作网站

haoDIY_音响电子电脑科技DIY小制作发明

当前位置: 主页 > 音响DIY > 功放DIY > 后级DIY >

纯锂电池供电后级的制作

时间:2014-06-22 21:50来源:www.hifime.net 作者:汕头轩阁 点击:
纯锂电池供电后级的制作 功放是音箱声电转换前的最后一环,由于音箱负载复杂多变,功放通常要应对音箱声电转换过程中存在的不足问题,所以要制作出一台好功放说来并不是一件容易的事情。因此对功放在驱动能力和重负载失真方面提出了更高的设计和制作要求。这
纯锂电池供电后级的制作纯锂电池供电后级的制作纯锂电池供电后级的制作


纯锂电池供电后级的制作
纯锂电池供电后级的制作

纯锂电池供电后级的制作

纯锂电池供电后级的制作
纯锂电池供电后级的制作


纯锂电池供电后级的制作
纯锂电池供电后级的制作
纯锂电池供电后级的制作

纯锂电池供电后级的制作

  功放是音箱声电转换前的最后一环,由于音箱负载复杂多变,功放通常要应对音箱声电转换过程中存在的不足问题,所以要制作出一台好功放说来并不是一件容易的事情。因此对功放在驱动能力和重负载失真方面提出了更高的设计和制作要求。这也一直是我追求的目标和动力。在机缘巧合下,跟一位发烧友在茶余饭后闲聊中提及,电池供电的低纹波和低底噪的问题,我听了很是心动。于是,心动不如行动经过半年多的努力,终于如愿的设计制造出这台纯锂电供电的后级功放
设计思路:
1功放部分
在选用功放类型时,由于甲类天生具有更好的线性和不存在交越失真和开关失真,一直难以割舍对它的钟爱,但是由于本机使用的是电池供电如果用甲类的话续航力有限而且也很浪费电能,特别是大热天需要开着空调再开这台电烤箱听歌,着实让人觉得有点可笑!假如能让机器工作在一个既有甲类优点又有乙类有点的的工作状态那该多好啊,于是甲乙类意蕴而生。甲乙类(Class-AB)放大器在低电平驱动时,放大器为甲类工作,当提高驱动电平时,转为乙类工作。甲乙类放大器的长处在于它比甲类提高了小信号输入时的效率,随着输出功率的增大,效率也增高,虽然失真比甲类大,然而至今仍是应用最广泛的晶体管功率放大器程式,趋向是越来越多的采用高偏流的甲乙类,以减少低电平信号的失真。同时希望这台功放能够驱接低阻抗并具有足够的阻尼系数,并尽可能降低影响听感的交越失真和开关失真,于是最终决定选用结构简单成熟,稳定性高,线性好的三重结构LIN电路和采用两对功率输出管并联。
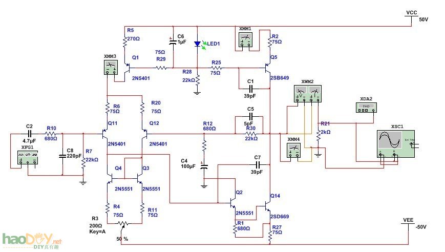
  功放电路结构分析:此电路是通过英国Douglas Self 设计师改进提升,发表于《音频功率放大器设计手册》,这款电路对我来说非常具有魅力,它不但结构简单,负载能力强,而且在稳定性方面也非出色,电路的设计思路是在保证每一级最优化线性的前提下,再尽可能利用大环路负反馈电路进行优化,最终得到非常令人骄傲的性能,本人也通过学到的一些小技巧,再对此电路加以修改优化,最终定型,见仿真图:
电路最终决定采用双48V直流供电设计,电源由两节12ah的锂电池组提供,甲乙类四声道模式时8Ω最大输出120w,并联模式下8Ω最大输出225W,桥接全平衡模式下8Ω最大输出300w。 (责任编辑:admin)
织梦二维码生成器
顶一下
(1)
16.7%
踩一下
(5)
83.3%
------分隔线----------------------------
发表评论
请自觉遵守互联网相关的政策法规,严禁发布色情、暴力、反动的言论。
评价:
表情:
用户名: 验证码:点击我更换图片
栏目列表
推荐内容