|
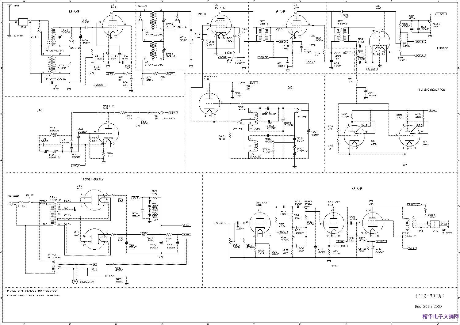
这几天累个臭死,终于鼓捣了一个电子管超外差的FM机器。交作业了!先看看我把办公室折腾成什么样了: 由于是实验用,所以随便找了个海燕D321的尸体,把双连换成空气四连,大容量的连没用着。采用6F2高放并且变频,6J1中放,6J2乘积型相位鉴频,6N2低放,6P1功放。由于担心灯丝电流和耐压问题,把6Z4换成了1N4007。由于地方不够大,所以在上面加了一个铝片,把高频头(实际就一个灯 )放倒了。没仔细做天线,就接了根电线,受台不多,但是噪音不大,可以多加一级中放。机器的鉴频很简单,得益于电子管的特性,多极电子管天生就是乘法器呀,我还费劲想怎么做电子管的差分对呢。下面是粗略的性能测试,不过由于中频太低,通频带不能做宽,和增益的矛盾比较大,所以S曲线的线性段不够宽,不过这个改进起来不难。电子管一个管子随便一接就能达到这样的结果: 扫起来拉 宽扫 窄扫 下一步打算做的好看点,布个板子,增加AFC和立体声解码,全电子管,不搀和一点晶体管。鉴频的线形范围还不够,打算改成电感耦合的相位鉴频器,自己绕线圈太麻烦了,今天用的电子管Q表,不知道还准不准,哪位大侠出个简单的办法,校正Q表? 还有最近打算做的是这个: 11灯的机器,带短波和中波,调谐高放,独立本振,带简单的拍频,图纸画了两周,请大家多拍砖。 朋友送给我一个D322的瓤子,我看装这个机器正合适 多谢昔日重来前辈提供的电路图,多谢6C2C,6P14等等朋友帮助! (责任编辑:admin) |


)放倒了。没仔细做天线,就接了根电线,受台不多,但是噪音不大,可以多加一级中放。






















