|
很久以来一直对采用俄国产小型管制作一台调频收音机有着浓厚的兴趣,大约一年前才真正开始着手制作。可惜通常只能抽点周末的时间来做。高频头应包括两个部分,而且还要尽量降低费用。因为市场上很难买到调频专用可变电容,所以决定不用可变电容器。 阳极电压自定为65V(67.5V)。由此便得出如下初步方案: 高频头采用调感调谐式,混频级采用简单的自激变频电路,高放级为普通五极管电路。 自激混频级也曾试用过三极管,然而三极管的内阻太低。难以与振荡回路耦合,并且确定其最佳圈数也颇为费事。(相应电路若为35圈时,对应的接收回路竟然差不多为零)。 因此决定仍然采用五极管电路。 曾制作两台调谐器,效果都差不多,用两端相距约50cm的导线放在桌上作天线,可以收到12个电台。
后制作的一台高频头见下图所示。图中的蓝色线圈管内可以看到铝制调谐芯。
高频头印板及元件装配布局图:
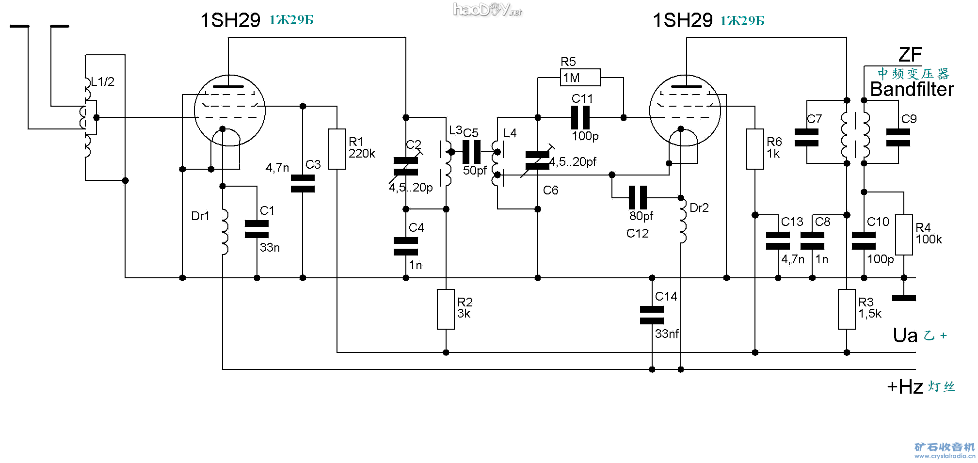
高频头采用铝制外壳,易于钻孔,在其侧面用抽心铆钉(俗称拉钉——译者注)进行连接。连接时须注意接触良好。 调谐铝芯的拉线应尽量短,同时应注意避免铝芯在线圈管内振动。(可以使用 Modulor 公司的丙烯酸管产品,但最少订货量为40国际标准集装箱。因而本机采用旧圆珠笔。) 输入谐振回路经多次实验后确定,效果显著。电路中最担心的是灵敏度不够高,停振或其它毛病。谐振回路有两个同向线圈绕组固定于耦合线圈中部,电感量为两部分之和再加上互感。 L1:2圈;L2:2×2圈;线圈管直径:8mm;线圈长度:约14mm;铁氧体磁心(本机磁心取材于旧10.7MHz中周),线径:1mm(不含漆层) L3:5圈;线圈管直径:10mm;线圈长度:15mm;线径:1.5mm(不含漆层) L4:4圈;线圈管直径:10mm;线圈长度:15mm;线径:1.5mm(不含漆层) 还可能会依次调整高放级及振荡回路线圈。 铝制调节芯长15mm,细端直径为5mm,粗端直径为8mm,斜面长10mm,呈圆锥状,并有直径4mm的孔,内装弹簧以保证拉线张力。采用锥状造型是为了频率指示线性化。
L3及L4间毋须屏蔽。 该电路在一个宽电压范围内可保持者频率稳定,实测时70~48V范围内变化时所调谐的电台无漂移。 灯丝回路的扼流圈要求不严格,在铁氧体磁芯上绕13圈左右即可(可选用 Pollin 磁芯)。而电容器应采用金属膜型。本机在制作时,曾采用陶瓷电容器,带来不少麻烦。 由于缺乏测试混频器振荡的仪器,只好使用简单的袖珍式FM收音机。 该机高频头部分还曾试用过1Ж17Б,结果发现振荡电压下降,且频率漂移。最后只得折除,仍旧使用1Ж29Б。 为了调试的方便,装上一个同轴接口,便可方便地对高放级和本振级回路进行调试。调试中需改变电感量时,不可改变线圈的长度(用压紧或拉松的方法)。
用1Ж17Б装置的中放级图片 需注意的是,铝芯的电感变化与铁氧体芯的差别,以及对调谐的作用。其它与我们所熟悉的三点统调差不多。 耦合到变频管回路的位置是在L4上距阴极抽头约2圈处。L3与L4间的耦合从图片中可以看得很清楚。测试发现这种耦合可能是紧耦合。 尽量不要为本机的中放部分加上“罐头”盒。每级的输入与输出部分尽量远离,并且通过大面积接地线使各级彼此隔离,以避免级间耦合。因此,将电子管卧式安装。管脚引线虽有些散乱,但避免了级间耦合。 需要强调的是,帘栅级电容应该使用金属膜电容,本机所使用的是MKS型电容。若使用陶瓷电容,则可能会发生自激。 两种中放的帘栅压特性是有所不同的。用1Ж18Б的电路中,较为平滑,达到临界位置呈“柔”性。帘栅极电压的变化与控制栅相反,从而部分抵消了控制栅的影响。在1Ж17Б的电路中,帘栅压达到临界位置呈“刚”性,立即而充分。所需电压也要低一些。
|









(责任编辑:admin)



















