最好的电子音响科技diy制作网站

haoDIY_音响电子电脑科技DIY小制作发明

再生式三灯电子管收音机

时间:2013-05-05 08:50来源:未知 作者:admin 点击:
一、预备工作 (一)架设天线,一根效果好的天线至关重要,有条件最好架设一根好天线,在阳台两端伸出一截竹竿,架上10米左右的电线效果就很好了,实在不行的话也可以将电线从窗口甩出去当天线,经试验用几米长的窗口天线,效果也还不错。地线可以不接,但是

一、预备工作

(一)架设天线,一根效果好的天线至关重要,有条件最好架设一根好天线,在阳台两端伸出一截竹竿,架上10米左右的电线效果就很好了,实在不行的话也可以将电线从窗口甩出去当天线,经试验用几米长的窗口天线,效果也还不错。地线可以不接,但是接了更好,。


(二)清点元件是否齐全
收到套件之后,对照元器件清单, 检查元件是否齐全。


(三)仔细阅读安装说明。

二、安装

再生式三灯电子管收音机


(一)安装管座:套件的电子管管座已经安装在机壳上,您只需要做的只是将螺丝拧紧,管座的每一个紧固螺丝上都装了个焊片,凡是接地的元件都可以就近焊在焊片上,焊接的时候将焊片稍稍扳起来一点,让其离开不锈钢外壳,或是折成直角。因为机壳散热的关系,紧贴机壳不太好焊。


电子管管脚的排列:在管座反面(即焊片朝上),从插孔的最大一个间隔左边一插孔开始,按顺时针方向开始数①②③④....

再生式三灯电子管收音机

 

 

再生式三灯电子管收音机


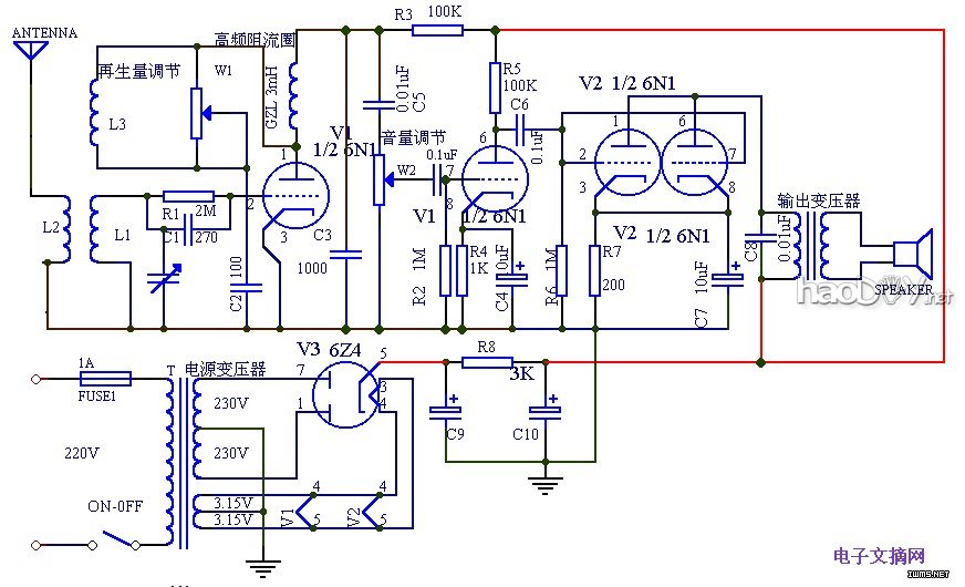
本机用了三只电子管,两个6N1,1只6Z4。6N1的玻壳里面封装了两只三极管, 6N1第⑨脚是管内分隔两个三极管的隔离片,安装时必须将其接地,这个在电路图上通常不标出来。

(二)安装电位器:将电位器、调谐钮安装孔附近的保护膜撕掉,安装电位器和拉线轴,保护膜其余部分最好保留,在机器彻底完工后才撕去,以防在施工过程中划伤机壳,影响美观。拉线轴装中间,再生电位器(W1)装左边,音量电位器(W2)在右边(以机壳的正面为基准)。
接下来就是安装电位器旋钮、调谐旋钮,旋钮尽可能地贴着机壳安装,装好后旋一旋,看运转是否灵活。若调谐旋钮的铝质"帽沿"过低,会刮到机壳,可以用剪刀或锉刀修整一下,让其和底部的塑料面持平。


(三)可变电容的安装:套件里有一长方形铁片,将铁片弯成按图示的形状, 将双面胶贴剪成合适的尺寸,把可变电容用双面胶贴固定在支架上

再生式三灯电子管收音机

 

再生式三灯电子管收音机


  可变电容上下方的双面胶贴不但能起紧固作用,还能防止高频机振。接下来的工作就是把可变电容连同支架安装在机壳内,在电子管V1和音量电位器之间靠近侧壁的位置,稍微离V1的管座远一点。确定位置时必须在可变电容轴上装拉线盘!!!这一点很重要,万不可疏忽,拉线盘和机壳侧壁留一点距离,有个5毫米就足够了,拉线盘的外沿离V1的管座1cm左右,也不能太远。确定位置之后,用AB胶将可变电容支架粘在机壳内,请按照AB胶的使用说明仔细清洁粘合面。再次提醒,粘可变电容的时候要装拉线盘,以免出现不够位置装拉线盘的窘境。

 

再生式三灯电子管收音机

 

 



(四)线圈的绕制:AB胶的固化需要一定时间,这个时候不能碰机壳,凡涉及机壳的施工项目暂停,干点别的,绕线圈吧。套件提供了线圈骨架和0.8mm的漆包线。L1绕10圈,L2 绕三圈,距离L1约15mm左右。再生线圈的圈数绕1-2圈,做成可滑动的套环,因为其安装位置要在调试的时候确定


(五)焊接元件
  等粘可变电容的胶彻底固化之后,就可以开始焊接工程了,焊接之前取下拉线盘(记得要将螺丝拧回轴上去哦,回头找不见可就麻烦了),装好接线柱、电源开关和变压器,变压器的固定螺丝同样也要装接地焊片。将接线架用双面胶贴粘在机壳内部,然后焊接电源部分,即各管的灯丝以及电子管V3周围的元件。必须注意的是连接灯丝的电线一定要绞在一起,紧贴底板走线,以防产生交流哼声。


  滤波电解电容用尼龙绑带捆好,负极相连接地,然后用双面胶贴粘在电源开关和接线架之间的底板上(调试完毕后方用AB胶固定在侧壁上)。


  电源变压器有九根引线,一边6根,一边3根(2根红1根黑),这三根中的两根红色引线是变压器初级绕组,接220V电源;另一边的六个头中的一对红色线是次级的250V绕组,分别接V3的①、⑦脚,兰色线是6.3V的灯丝线圈,接V3的③、④脚,剩下的三个线头分别是高压绕组、灯丝绕组的中心抽头以及变压器静电屏蔽层的引线,都是接地的,焊在底板的焊片上即可,没必要去搞清楚哪根对哪根。
本机的电路比较简单,只要焊接正确就能成功,但有几点必须注意:线圈必须最后安装,R1C1和音量电位器的屏蔽线安装有讲究。


R1 C1的安装


将电阻R1的引脚弯成图示形状,电阻紧贴机壳,引线在与可变电容定片齐高处弯一个小圈,套在定片上,电容C1亦穿过小圈,焊在一起,而R1 C1的另一端则穿进V1管座的②脚焊牢。此时的R1实际成了支撑可变电容定片的支架。

(责任编辑:admin)
织梦二维码生成器
顶一下
(0)
0%
踩一下
(0)
0%
------分隔线----------------------------
发表评论
请自觉遵守互联网相关的政策法规,严禁发布色情、暴力、反动的言论。
评价:
表情:
用户名: 验证码:点击我更换图片
栏目列表
推荐内容