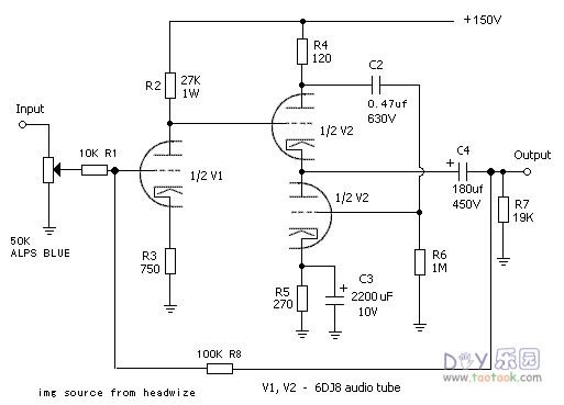
采用 6DJ8(6n11,6922)电子管耳 采用6DJ8电子管 ![]() ![]() (责任编辑:admin) |
一、 唠叨一下 尘封了三年的芯片了吧,大学时期狠下......
首先要咯嗦下:本人酷爱音乐和电子DIY制作的作品很多,本着实用,经济的思想,追求完...
题目说明: aier就是我在论坛上的注册IDA4代表我最近设计的第4款耳放,甲类是因为我设...
用1A2做的单灯耳放,音量很大,感觉音质比2P2好。 2011-12-25 17:09:10 上传 下载附件...
首先来张电路图, 运放opa2132p耳放,耳机放大器,运放耳放,opa2132,...
做了很长时间洞洞板,决定自己开板设计台耳放,但是因为自己还不会protel99,所以PCB...
关于胆耳放耳机放大器用电子管的
更新:2012-08-27
tda2822 制作diy 超重低音耳机放
更新:2012-12-29
新做的 6922(6n11)电子管推4458
更新:2012-08-27
志峰工艺圈铁发烧HIFI级公模定制
更新:2017-10-27