最好的电子音响科技diy制作网站

haoDIY_音响电子电脑科技DIY小制作发明

当前位置: 主页 > 音响DIY > 耳放DIY >

JLH耳放终于大功告成

时间:2012-08-27 08:19来源:未知 作者:admin 点击:
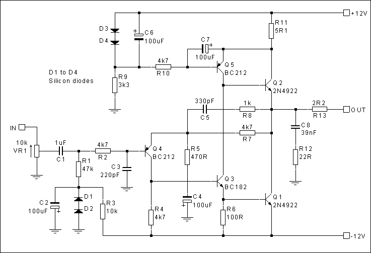
感谢小不才兄慷慨赠板,历经三个月,终于把电路、机箱等部分一一安装调通,并做了一些客观指标测量,在这贴出,还望各位多多砸砖~ 电路就是这样的,贴过多次,我就不在罗索了,值得一说的是,板子是超级APC兄设计的大作,在布接地线上很费了一些功夫,佩服
感谢小不才兄慷慨赠板,历经三个月,终于把电路、机箱等部分一一安装调通,并做了一些客观指标测量,在这贴出,还望各位多多砸砖~ 
电路就是这样的,贴过多次,我就不在罗索了,值得一说的是,板子是超级APC兄设计的大作,在布接地线上很费了一些功夫,佩服一下。 


JLH耳放终于大功告成
 

制作基本是按原电路来的,只是在选管和偏置部分作了改动: 
选管:管子选的是2N2222/2N2907/TIP41C 。前两者B值在200左右,TIP41C是大管,我用的是B值80。 
偏置:R11改为3.9,R1/R10用100K、10K的微调,装在背面。 
另外,板子还有独立的电源,用的LM1086IT(没办法,我的传统,呵呵),调整端加了小的钽电容。 
小心调R10,至每声道电流150mA,可输出有1V的直流,调R1有用,但不能归零。与不才兄交流,才知小不才兄也碰到这个问题。改动了R1、R2、R4,控制在25mV/ 18mV,可以接受。 
下面是完工的电路板: 


JLH耳放终于大功告成
 

电位器本想用ALPS的,但不奈实测双声道误差达到5%,还不如手头看起来一般的台产货,因此,就用了那个台湾货~机内接线全部用一种双屏蔽的特富龙线,解析力较高,正好与功放电路特性互补。机箱左后侧安装的是保护电路,右侧电源是用的40w的环牛,电源开关后置,避免强电在机箱内的过长走线。 


JLH耳放终于大功告成

JLH耳放终于大功告成 

 
完工后的二房见下两图: 

JLH耳放终于大功告成

JLH耳放终于大功告成 

 

简单用失真仪、信号源、示波器等设备对二房做了一下测试,由于相机存储有限,只拣最拉风的示波器来张照片,这物带宽3GHZ,六路输入,其价不菲,足够买3只大奥还有余~ 

JLH耳放终于大功告成

JLH耳放终于大功告成 

 

1K和10K的方波响应如下, 


JLH耳放终于大功告成

JLH耳放终于大功告成 


1K正弦波及频谱,在这情况下,谐波失真几近-70DB,换算失真约0.03%,当然,这是频率单纯简单的情况,实际失真要大些~
JLH耳放终于大功告成 

然后给出测得的几个技术指标: 
(100欧姆电阻负载) 
静态电流: 240mA(DC±18V/AC dual 15v) 
频响: 8Hz—120kHz (+0db,-3db) 
信噪比: >92 db 
转换速率: >35 V/us 
谐波失真: 不大于0.16 %(10Hz—50kHz) 

现在用的山灵CD-S100 HDCD播放机驳接JLH耳放推501。感觉整个电路在各频带上比较均衡的,没有特别强调的部分。解析力适中,没有出现不才兄说得声音粗的问题。只是声底相对我的sxt-1se二房(换了些电容,运放换为OPA627SM/883QS)温暖一点,可能是单端甲类的二次谐波的作用吧(虽然观察到的二次谐波分量也还是很少)。由于此前还未装箱时已对电路板进行了连续100小时的堡机,应当说上面听感基本反映了这个二房的声音取向。 
由于完成时间较短,还没有对这个二房太了解,还要抽空多玩玩~ 
到此为止,请各位砸砖(能够开个楼盘就再好不过了)~
 
(责任编辑:admin)
织梦二维码生成器
顶一下
(0)
0%
踩一下
(0)
0%
相关文章
------分隔线----------------------------
发表评论
请自觉遵守互联网相关的政策法规,严禁发布色情、暴力、反动的言论。
评价:
表情:
用户名: 验证码:点击我更换图片
栏目列表
推荐内容