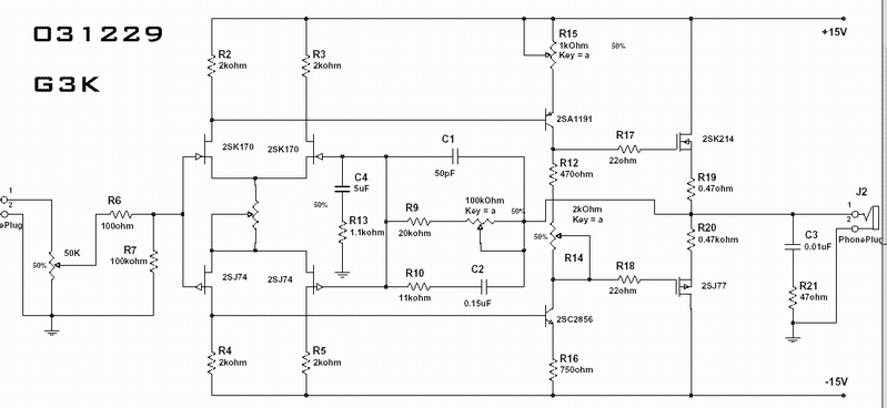
这是我现在正在使用的耳放电路,是一个很老的电路了,但是音质还不错,也不难做,试试 ,K214,J77场效应管输出耳放
(责任编辑:admin) |
一、 唠叨一下 尘封了三年的芯片了吧,大学时期狠下......
首先要咯嗦下:本人酷爱音乐和电子DIY制作的作品很多,本着实用,经济的思想,追求完...
题目说明: aier就是我在论坛上的注册IDA4代表我最近设计的第4款耳放,甲类是因为我设...
用1A2做的单灯耳放,音量很大,感觉音质比2P2好。 2011-12-25 17:09:10 上传 下载附件...
首先来张电路图, 运放opa2132p耳放,耳机放大器,运放耳放,opa2132,...
做了很长时间洞洞板,决定自己开板设计台耳放,但是因为自己还不会protel99,所以PCB...
我的6款耳放实验 胆石耳放 电子
更新:2017-05-12
DIY迷你小玩具,打火机耳放!!
更新:2013-02-28
专为烟盒设计的小耳放,多图,小
更新:2012-09-28
我对制作耳放耳机放大器的心得
更新:2012-08-26