|
0.7V左右。这样一个桥堆的监测下限也被提高到1V以上。其次二极管整流出来是正像的电压信号,不能直接给前面Q5信号控制继电器。再次,二极管的恢复速度相对较慢所以对信号检测速度造成影响。于是,我遍采用了另一种检测电路。
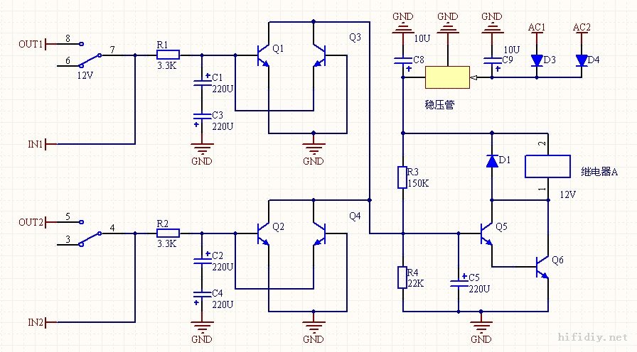
增加一个声道中点检测的电路
如图

用两个三极管对电压进行检测。三极管开启电压较低通常只有0.5V,而且速度较快。
当没有直流输入或直流在正负0.5V之间时,Q2、Q4 均不导通,不影响继电器吸和。
当输入大于0.5V正电压直流时,三极管Q2导通。将Q5基极下拉至地,保护启动,继电器断开。
当输入小于-0.5V负电压直流时,三极管Q4导通。将Q5基极下拉至负电压,保护启动,继电器断开。
检测端前面带有RC滤波电路用于隔离交流。毕竟给耳机的信号是交流信号,如果不进行隔离会影响正常使用。由于信号是正负信号,信号滤波用的电容应该选用无极性电容,但是由于该电容容值比较大所以选用两个电解电容对接的方案使用,效果等同于无极性电容。
两个声道完整的保护电路画完,并标上参数之后

信号输入滤波电容用两个220U对接串联实际参数为110U。前面加3.3K电阻,保证在有效值为4V的交流电在20HZ以上时不会保护。这样一来便可以保证300欧高阻耳机在输出50MW功率以下时不会被保护。不然声音开大之后会被认为是直流进行保护的 。
这里要特殊说明一下,整个保护电路参数对于高阻耳机是绝对安全的。以300欧阻抗耳机为例,即使在出现刚好输出0.5V直流并没有起保护的情况,此时耳机因为直流所产生的功率为0.8MW,这点发热并不会对耳机造成影响。但是同样的电压换成32欧阻抗的耳机就不一样了。同样是0.5V电压产生的功率为8MW。虽然有些32欧低阻耳机的极限功率有200MW只高但不排除一些极限功率仅有30MW耳机的存在。虽然不足以致命但还是比较危险的。所以这个保护电路应用于第阻抗耳机是会有存在危险的可能。
说有危险的情况,但并不代表电路不能保护耳机的安全。一款成熟的电路调试好之后一般输出电压都会在10MV以内。而使用中出现输出直流的概率也是非常低的,即使输出直流大部分情况也是在电路损坏的情况下输出电源电压的直流。这种情况保护电路会立即检测并且启动保护。所以,使用这个电路基本上是不会出现问题的。但是对于这一点概率极低的可能性还是要特殊说明一下。
电源部分使用7812稳压管与后面12V继电器相匹配。前后各用10U电解电容滤波,这两个滤波电容不能太大,不然会影响瞬断速度。下面R3、R4两个分压电阻分别用150K 和22K 静态时Q5基极电压约为1.5V左右,保证三极管导通又不会使BE间电压过高而导致击穿。C5用220U 此时开机延时约为5秒,如果需要更长时间增加C5即可。整个电路所用的三极管均为NPN管,除Q6需要电流较大之外其他管子都可以用9014这类小电流管子。为了方便安装全部管子我都用的大电流的SS8050 。
保护参数确定下来之后又给保户板增加了闪烁指示灯,
电路

新添加的部分是由R5、R6、R7、R8、C6、C7、Q7、Q8 组成的多谐振荡器。给振荡器供电时 Q7、Q8 两个三极管交替导通,在R8上面串联发光二极管可以达到二极管闪烁的效果。将Q7集电极通过一个二极管接到Q6集电极上,当继电器接通时由于Q6导通,会将Q7集电极一端下拉至地,发光二极管停止闪烁改为常亮 。这样在保护电路工作时候 LED是常亮的,而在延时启动和出现中点问题导致继电器断开的时候LED闪烁。这个LED也可以直接用于耳放的电源指示灯
电路做到这里基本上算是完工了,剩下的就是做出PCB来进行实际测试。
由于当初总觉得保护器是一个开关的作用对布线的要求不高,于是再布线上没有下很大功夫,但是后来悲剧了。关于悲剧的问题后面说,先发一个我最开始设计的PCB样品照片。


整套耳放是定位在台式机上设计的,所以耳机插座直接做在了板子上,这样可以直接拧在机箱上进行固定。继电器用比较小型的双联继电器,整体设计使元件尽量紧凑。
安装过程比较格式化,无非插零件、焊接,装好后,上图。


准备通电测试电路,电源依然使用之前用过的双14V进行测试。其实用12~18V
(责任编辑:admin) |