最好的电子音响科技diy制作网站

haoDIY_音响电子电脑科技DIY小制作发明

当前位置: 主页 > 音响DIY > 功放DIY > 前级DIY >

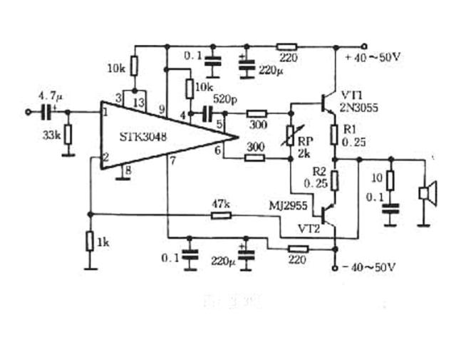
STK3048A音响前级前置电压放大器厚膜电路

时间:2012-08-23 16:22来源:未知 作者:admin 点击:
STK3048A内部包含两组独立的前置激励运放,具有极低的失真和足够的推动功率,每组运放的输入端均有正、反向钳位保护二极管。 下面是 [ STK3048A和两块高保真功放集成电路STK6153及外围元器件组成 的2100W功放电路 ]的电路图 2100W双声道功率放大器,该电路采
STK3048A内部包含两组独立的前置激励运放,具有极低的失真和足够的推动功率,每组运放的输入端均有正、反向钳位保护二极管。

STK3048A音响前级前置电压放大器厚膜电路


下面是[STK3048A和两块高保真功放集成电路STK6153及外围元器件组成的2×100W功放电路]的电路图

STK3048A音响前级前置电压放大器厚膜电路

 2×100W双声道功率放大器,该电路采用了一块双声道高保真前置放大集成电路
STK3048A和两块高保真功放集成电路STK6153及外围元器件组成。STK3048A内部包含两组独立的前置激励运放,具有极低的失真和足够的推动功率,每组运放的输入端均有正、反向钳位保护二极管。STK6153内部电路采用互补全对称结构,具有高速率、高精度、大功率、低噪声的优良特性。用STK3048A和STK6153组成的2×100W功放,具有动态范围大、瞬态响应快、音质纯净有力、失真和噪音极低、输出内阻更小、功率余量更大的特点。电路输入阻抗50k,输入灵敏度280mV,总电压增益40dB,频率响应10Hz-100kHz,失真≤O.008%,电源电压范围±(30~50)v。VT1、VDl及VT2、VD6分别构成正、负电源有源滤波器。为前置电路STK3048A供电。VD2、VD3和VD4、VD5分别是两块STK6153的保护二极管。L1(或L2)可用φ1.5mm漆包线在φ10mm骨架上平绕15圈后脱胎而成。STK3048A和STK6153的外露散热片已与内电路电气绝缘。制作中STK6153应另加足够的散热片,STK3048A不必另加散热片。由于该电路输出功率较大,应注意电源部分要有足够的容量


 

 

STK3048A音响前级前置电压放大器厚膜电路

STK3048A音响前级前置电压放大器厚膜电路

(责任编辑:admin)
织梦二维码生成器
顶一下
(1)
100%
踩一下
(0)
0%
相关文章
------分隔线----------------------------
发表评论
请自觉遵守互联网相关的政策法规,严禁发布色情、暴力、反动的言论。
评价:
表情:
用户名: 验证码:点击我更换图片
栏目列表
推荐内容