最好的电子音响科技diy制作网站

haoDIY_音响电子电脑科技DIY小制作发明

当前位置: 主页 > 音响DIY > 功放DIY > 前级DIY >

平衡甲类前级的制作

时间:2012-09-17 22:16来源:未知 作者:fsxinsk@126 点击:
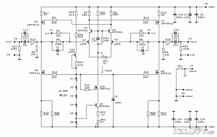
线路图 PCB板布局 Q1,Q2为输入级。Q5,Q6.Q7,Q8输出级。Q11,D1--D6,Q10,Q9为恒流源。 下面是一组恒流电路的测试,比较能发现,LED组成的恒流电路效果非常好 电源使用+-36V。对于大动态正面提升是不言而喻的。 输出使用电容,会否影响音质?PASS X2都是这样用

线路图

平衡甲类前级的制作

 PCB板布局

平衡甲类前级的制作
Q1,Q2为输入级。Q5,Q6.Q7,Q8输出级。Q11,D1--D6,Q10,Q9为恒流源。
下面是一组恒流电路的测试,比较能发现,LED组成的恒流电路效果非常好
 
平衡甲类前级的制作
电源使用+-36V。对于大动态正面提升是不言而喻的。
输出使用电容,会否影响音质?PASS X2都是这样用的,你能接受吗?
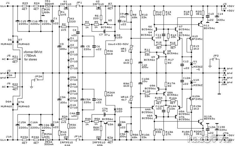
电源部分
平衡甲类前级的制作
 pcb
平衡甲类前级的制作
  电源为两级稳压。经RC滤波后进入由Q1.D1-----D5组成的第一级稳压。经跳线JP1到第二级并联式稳压输出36V。调整WR1可调整输出电压。输出电流~140mA(0.65/R7)
平衡甲类前级的制作
平衡甲类前级的制作
 
 
 
平衡甲类前级的制作
平衡甲类前级的制作
 


 
 
平衡甲类前级的制作
 
平衡甲类前级的制作
 
平衡甲类前级的制作
 
平衡甲类前级的制作
 
 
 
 
 
 
 
 
 
 
 
平衡甲类前级的制作
 
平衡甲类前级的制作
(责任编辑:admin)
织梦二维码生成器
顶一下
(0)
0%
踩一下
(0)
0%
------分隔线----------------------------
发表评论
请自觉遵守互联网相关的政策法规,严禁发布色情、暴力、反动的言论。
评价:
表情:
用户名: 验证码:点击我更换图片
栏目列表
推荐内容