最好的电子音响科技diy制作网站

haoDIY_音响电子电脑科技DIY小制作发明

当前位置: 主页 > 音响DIY > 功放DIY > 前级DIY >

完成一部传说中的前级

时间:2012-09-19 11:33来源:hifidiy.net论坛 作者:阿四 点击:
它有一个美丽的名字,叫鹤顶红,英文名KAP。线路及PCB板源自论坛上的卖油翁。 或许,经过时间的沉淀,此前级已经过了热闹的争论期。 去其糟粕,留下的是精华。 且看我如何将传说留下: 。。。。。。。。。。。。。。。。。。。。。。。。。。 首先看看此前级
它有一个美丽的名字,叫鹤顶红,英文名KAP。线路及PCB板源自论坛上的卖油翁。
或许,经过时间的沉淀,此前级已经过了热闹的争论期。
去其糟粕,留下的是精华。
且看我如何将传说留下:
。。。。。。。。。。。。。。。。。。。。。。。。。。
首先看看此前级的全

完成一部传说中的前级

完成一部传说中的前级

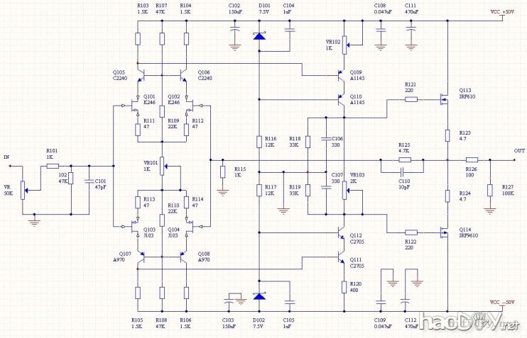
这是电路图
完成一部传说中的前级

完成一部传说中的前级

接下来,就是它的制作之旅了:
按习惯,先焊电阻



完成一部传说中的前级
这次买到的是六色环的飞利浦电阻,质量和外观都OK
完成一部传说中的前级

焊接时,焊盘两面都上锡,既牢固又实用。但前提必须核准阻值再上板,否则错了再改是相当困难的
完成一部传说中的前级

完成一部传说中的前级

完成一部传说中的前级

下面是中功率管。
前几年收藏的几对IRF610/9610现在派上了用场


完成一部传说中的前级

完成一部传说中的前级

完成一部传说中的前级

完成一部传说中的前级

完成一部传说中的前级

完成一部传说中的前级

热稳定后,三级管子的电流分别是1.7mA,4.2mA,23.5mA.
接近油翁的推荐值。(按油翁的推荐1.5MA,4mA,20mA是调不出来的

最后以两个性感的旋钮作结

完成一部传说中的前级





(责任编辑:admin)
织梦二维码生成器
顶一下
(3)
75%
踩一下
(1)
25%
------分隔线----------------------------
发表评论
请自觉遵守互联网相关的政策法规,严禁发布色情、暴力、反动的言论。
评价:
表情:
用户名: 验证码:点击我更换图片
栏目列表
推荐内容