最好的电子音响科技diy制作网站

haoDIY_音响电子电脑科技DIY小制作发明

当前位置: 主页 > 音响DIY > 功放DIY > 前级DIY >

PASS ALEPH P1.7全平衡前级开始动工!

时间:2012-10-31 22:22来源:hifidiy.net论坛 作者:coolzyp 点击:
下午去电子市场拿到了做好的PCB,兴奋ING。。。[em11][em11] 又买了一些零件,赶紧回家准备开工!先把零件整理出来,只等OK完晚饭就开始焊[em11][em11] 先把料给大家汇报一下[em06] 一部分零件,本来想都用DALE的,可是凑不全啊,之后是一部分DALE,一部分1/2
下午去电子市场拿到了做好的PCB,兴奋ING。。。[em11][em11] 又买了一些零件,赶紧回家准备开工!先把零件整理出来,只等OK完晚饭就开始焊[em11][em11]
       先把料给大家汇报一下[em06]
     一部分零件,本来想都用DALE的,可是凑不全啊,之后是一部分DALE,一部分1/2W的金属膜,蓝色的大电容是RIFA PHE420 10U/160V做耦合的,卧式的几个电容分别是PHLIPS 1000U/100V ,RIFA PEG124 220U/100V ,卧式的电容买不到新的,实在没办法只好用了拆机货,要是哪位同学知道有新的卧式PHLIPS 1000U/100V 卖,告诉我一声啊。红色的DIP开关旁边是松下超小型TX2  12V信号继电器,下午找了好久才买到,还都是拆机货,我要2个,卖拆机货得JS牛得很要5元一个,还了半天才砍到4元,TNND,什么世道,卖拆机货还这么牛!

PASS ALEPH P1.7全平衡前级开始动工!



        下面8个3脚的管子不是610,是刚买的肖特基双阳半桥,打算用4个做桥式整流,是不是很奢侈啊:)
        

       一大堆610的管子,配对配得我头昏眼花,快崩溃了![em10]
PASS ALEPH P1.7全平衡前级开始动工!



       专门给这个前级定做的牛,50W的,52V*2 (0.6A) ,12V*2(0.2A),加了双层屏蔽,内层是铜皮,外层是硅钢片,还加灌了环氧树脂密封,质量是不错,就是价格高了点。
PASS ALEPH P1.7全平衡前级开始动工!



      PCB,先只到手了10片,先装起来看看有没有错误
PASS ALEPH P1.7全平衡前级开始动工!


电容都出完了,我现在的A5上也没电容了,只有2个江海的电容,还差6个呢,机器也没法开了,呵呵。就等钳子们的评价了,希望能快点,如果好用的话再去买6个,不好的话就麻烦了,搞不好得上RS去高价买RIFA了[em11] 我的A5散热器是元音的AR998的散热器,太小了所以用了风扇,你可以找找我的装机报告,上面有照片。

我板子设计的有没有缺陷,没问题只让厂家再加工一些,大家再定吧。这几片已经被几个朋友要走了。
     交易区的帖子已经没了,到时候测试OK了,我再去交易区发帖子,这里是技术区,兄弟们就别跟帖说要板子了,尊重论坛的规矩[em11][em11]
      欢迎大家一起讨论一些技术上的问题[em11]

上来先透口气!上个照片先
PASS ALEPH P1.7全平衡前级开始动工!

延时静音部分调试OK了,刚把电源部分都焊好了,准备通电试一下电源是否正常先。刚搞的4个红色的卧式电容,据说是用在音响上巨好,有哪位同学认识?'


先上初步完成的照片
PASS ALEPH P1.7全平衡前级开始动工!

近些 [em11]
PASS ALEPH P1.7全平衡前级开始动工!


什么,还要再近啊,来个TOPVIEW吧 [em11][em11]
PASS ALEPH P1.7全平衡前级开始动工!

长度是35MM的铜柱支撑。把2块板子叠起来,买来的散热器还是太高了,有6CM高,自己锯了3片,留下3CM的高度用上,测了一下,总共高度可以在8CM左右,这样可以很方便的放进我手头的元音AV21的小箱子(宽22CM深38CM高度9CM)。 调试的时候走了点弯路,费了点劲,稍后整理一下,跟大家探讨。 先上几张测试的照片调试的照片 PASS ALEPH P1.7全平衡前级开始动工! 用DIY牌信号发生器+二手牌进口示波器进行了测试,波形非常优秀,所以只上几张20KHZ测试的输出信号波形,低的频率波形更完美,就不上图了。调节VR可以控制增益,最大不失真输出可达到30Vp-p以上,折合成有效值是10Vrms,这与PASS大师的 SERVICE MANUAL里面的UNBAL方式是一致的,我的实际信号发生器已经到最大了,再高就测不了了。条件所限没有测试平衡信号输入方式,按SERVICE MANUAL所述,平衡方式应该有20VRMS,也就是60Vp-p的最大值。 20KHZ的正弦波信号 PASS ALEPH P1.7全平衡前级开始动工!

20KHZ的三角波信号
PASS ALEPH P1.7全平衡前级开始动工!

把电路图再上一下,以便和大家一起探讨。 ALEPH P1.7主电路部分电路:

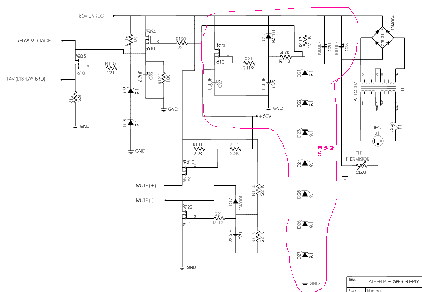
PASS ALEPH P1.7全平衡前级开始动工! 这个是电源部分,实际上只用了红线圈起来的部分,其他的电路是PASS成品机里面给控制电路等用的。这个电路的稳压效果还可以,电源是缓缓加上的,稳压管上的压降我实测是62.5V左右,经过MOS管后稳定后的实际电压是59V左右。

PASS ALEPH P1.7全平衡前级开始动工! 这个是PASS网站上下的AP1.7的SERVICE MANUAL,由于压缩后也超过了200K的论坛限制,只好给个链接了http://www.passlabs.com/downloads.htm 这个是主电路部分,我用MULTISIM2001模拟的图

PASS ALEPH P1.7全平衡前级开始动工!

特兴奋,回到吃完饭马上就开始焊,先把静音部分给装上了,通电一试OK,再接着把电源部分也给装完了,通电一测电压,正常!59V,于是就连夜开始焊接主电路部分,由于10U的RIFA电容体积太大,所以最后再焊,把元件抓上一个一个仔细的焊好了,配完的MOS管也装在散热片上,焊好!眼看着一件艺术品就要诞生了!激动啊。。。。[em11][em11]
        由于先要检查机器的静态状况,所以那8个RIFA的电容先不装,通电!迅速的关电,没有冒烟,应该就成功了一半了,于是放心的通电了,先测试稳压输出的电压,59V没问题,说明应该电路也没有短路的地方了,下一步要测试各个部分的直流电位是否正常。从DZ上看到的资料是应该在上面2个恒流源22欧的电阻R44 R59上的压降应该为0.65V,这样0.65/22约为30MA左右的电流,下面2个恒流源33欧的电阻R55 R70也是0.65V,电流是20MA左右,
       收到!于是我用我颤抖的手拿着表笔开始量电压,
R59       0.66V
R70      0.67V
R44        0.66V
R55  ~~~0.12V。。。。。。


      
      [em00][em00][em00]

于是怀疑自己是不是焊零件太心急有地方焊错,拿了一块板子,再一个一个零件仔细对照,由于安装的时候注意把元件的数值面朝上所以还比较好认,仔仔细细地查了一遍,并且用放大镜挨个焊点查,看看有没有短路的,发现没有错啊,零件在焊到板子上之前又都是经过再一次测试的应该没有问题啊,电阻什么的也不会这么容易会坏,唯一的可能性就是MOS管是容易在焊接的时候坏的,心一下子就凉了半截!
       于是准备开始换MOS管了,实在是背!没想到的是我无意中测了一下地线与MOS管之间的电阻,突然表叫了!说明管子与地线短路了啊,精神马上来的,仔细查了一下,发现是Q15 与Q16的D脚与地线是直通的,无疑管子是坏了,于是开始拆管子了,刚把固定Q15的螺丝拧下,我多了个心眼,又测了一下,发现现在居然不短路了,看来是散热器没装好,找到原因就好了,把云母片又正了正再次固定好,测了一下,没短路,再用点力气把螺丝拧紧,再测,又叫了!唉怎么搞的,又拆,仔细检查了螺丝和绝缘粒,我用放大镜检查绝缘粒的时候发现问题了,绝缘粒上面居然有一丝极其细微的金属丝的,正是它作怪!松的时候没有和散热片接触(为了更好的电气性能我的散热器也是一端螺丝接地的),用力拧的时候塑料被压缩,于是金属丝露了出来,跟散热片接触了!
       真倒霉!就是这个东东搞了我整整将近2个晚上!真是害人不浅啊!
    找出问题了,心里别提多高兴了,一种成功的快乐
[em11][em11]
        再次通电,这次测试4个电阻上压降,这下正常了,都是上面2个是0.66V,下面两个是0.67V。我因为找不到PASS用的ZTX450 550管子,所以只好先用了0.12元一个的便宜货,2N5551 2N5401手上一大堆,价格便宜量又足,呵呵。
         由于管子的不同实际上的压降也是略有出入的。后面我用MULTISIM模拟的情况也是显示不同的压降,如果能搞到PASS用的ZTX450 ZTX550就好了(虽说理论上用差不多的PNP NPN管都行,不过根据经验还是最好用他要求的管子,这里还是有点微妙的,包括管子有些细微的参数上的区别,对于电路的稳定性方面有一定的关系。)



下一步该测试一下2个差分管Q16 Q19 D极的对地电压,从DZ上学来的应该是29V左右,再次通电测试又再次晕倒!
      我的测量结果是2个管子都是41V!实在茫然了,难道又是我的MOS管的关系,难道PASS对这对管子的开启电压什么的都有要求?实在是不解!

      静下心来仔细想想,看来我还是得对电路再研究一下,先来个仿真试试情况吧,于是很块就搭完了电路,开始仿真!
       仿真的结果按PASS的用料,应该也是30V,换成我的2N5551 2N5401这些管子也是差不多30V左右。 (责任编辑:admin)
织梦二维码生成器
顶一下
(4)
80%
踩一下
(1)
20%
------分隔线----------------------------
发表评论
请自觉遵守互联网相关的政策法规,严禁发布色情、暴力、反动的言论。
评价:
表情:
用户名: 验证码:点击我更换图片
栏目列表
推荐内容