最好的电子音响科技diy制作网站

haoDIY_音响电子电脑科技DIY小制作发明

当前位置: 主页 > 音响DIY > 功放DIY > 前级DIY >

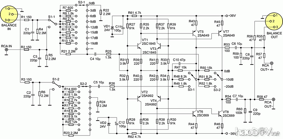
一款钻石差分步进音量控制的可控增益平衡前级电路

时间:2012-09-25 22:23来源:hifidiy.net论坛 作者:lj-b 点击:
钻石差分动态大,转换速率高,而且是全平衡 试着仿真了一下,第一次玩仿真,找不到相同管子,就拿其他管子代替了,呵呵 又仿真试了下,换了管子为2sc1815/2sa1015,换了输入接法,其他参数未变,失真大幅度下降了,只接15K反馈电阻时大约有13倍的放大,失真

一款钻石差分步进音量控制的可控增益平衡前级电路

钻石差分动态大,转换速率高,而且是全平衡

试着仿真了一下,第一次玩仿真,找不到相同管子,就拿其他管子代替了,呵呵








一款钻石差分步进音量控制的可控增益平衡前级电路

又仿真试了下,换了管子为2sc1815/2sa1015,换了输入接法,其他参数未变,失真大幅度下降了,只接15K反馈电阻时大约有13倍的放大,失真为0.015%

一款钻石差分步进音量控制的可控增益平衡前级电路

不会找稳压管,偏置部分用了一个电压源来代替稳压源,在15k反馈电阻上并接8.2电阻后,反馈加深,放大倍数只有大约5倍,失真为0.001%

一款钻石差分步进音量控制的可控增益平衡前级电路

这是15k并接1.8k时,放大倍数仅有1.5倍,深反馈使得失真测不出来了

一款钻石差分步进音量控制的可控增益平衡前级电路


(责任编辑:admin)
织梦二维码生成器
顶一下
(0)
0%
踩一下
(0)
0%
------分隔线----------------------------
发表评论
请自觉遵守互联网相关的政策法规,严禁发布色情、暴力、反动的言论。
评价:
表情:
用户名: 验证码:点击我更换图片
栏目列表
推荐内容