最好的电子音响科技diy制作网站

haoDIY_音响电子电脑科技DIY小制作发明

当前位置: 主页 > 音响DIY > 功放DIY > 前级DIY >

LM4610音调前级控制板

时间:2012-08-23 16:15来源:未知 作者:admin 点击:
LM4610是美国NS公司继LM1036后推出的又一款HI-FI级前置,是LM1036的理想替代产品,它也是利用直流电压来调节两个声道音量,高音,低音,平衡。该IC还在LM1036的基础上增加3D声场展宽调节,它还带有一个等响度开关,用以补偿在小音量时的人耳特性曲线。 LM4610
LM4610是美国NS公司继LM1036后推出的又一款HI-FI级前置,是LM1036的理想替代产品,它也是利用直流电压来调节两个声道音量,高音,低音,平衡。该IC还在LM1036的基础上增加3D声场展宽调节,它还带有一个等响度开关,用以补偿在小音量时的人耳特性曲线。

    LM4610主要特点:
    (1)工作电压:9~16V
    (2)高音调节范围:±16DB(16KHZ时)
    (3)低音调节范围:±15DB(40KHZ时)
    (4)平衡调节范围:1∽20DB
    (5)音量调节范围:75DB
    (6)信噪比:80DB
    (7)频率响应:250KHZ
    (8)总谐波失真:0.0003

    电路原理:
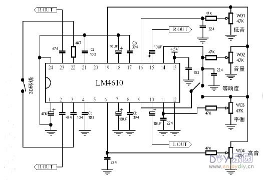
    LM4610的典型应用电路如下图所示,LM4610的第19脚输出5.4V的基准电压,通过4个47K的电位器来调整各控制脚的电压,使之在0→5.4V之间变化,从而来对音量,音调,平衡进行控制。开关S1为3D音效开关,S2为等响度开关。
    LM4610的音调控制与高音电容Ct,低音电容Cb有关。当高音电容Ct=0.01uF,低音电容Cb=0.39uF时,在40HZ-60HZ,±15dB范围内的提升量与衰减量。改变高音电容Ct,低音电容Cb的取值,可以获得不同的提升和衰减特性。  
 
LM4610音调前级控制板 (责任编辑:admin)
织梦二维码生成器
顶一下
(0)
0%
踩一下
(3)
100%
------分隔线----------------------------
发表评论
请自觉遵守互联网相关的政策法规,严禁发布色情、暴力、反动的言论。
评价:
表情:
用户名: 验证码:点击我更换图片
栏目列表
推荐内容