最好的电子音响科技diy制作网站

haoDIY_音响电子电脑科技DIY小制作发明

当前位置: 主页 > 音响DIY > 功放DIY > 前级DIY >

简化版MBL6010(AD797)前级调试

时间:2012-09-13 16:04来源:未知 作者:admin 点击:
原机大家都知是用317/337做稳压,我就选用了洼田(个人觉得它好,成本就多十几块) 先是电源.jpg (81.11 KB) 下载次数:12 2010-8-23 23:38
原机大家都知是用317/337做稳压,我就选用了洼田(个人觉得它好,成本就多十几块)
 

先是电源.jpg (81.11 KB)

 

简化版MBL6010(AD797)前级调试



我调在16V,稳压图就不上了,反正小数点后两位不难做到
 

洼田正常工作 了.jpg (35.2 KB)

 

简化版MBL6010(AD797)前级调试


1)放大级的AD797先不装,装输出级的AD797,
   在放大级尾端并个10UF的电解,等于短接.
   用万用表测一下输出端电位,调零一下.


第一步,用两个10UF的电解并在放大级输出端
简化版MBL6010(AD797)前级调试


就是这里
简化版MBL6010(AD797)前级调试


2)焊走两个10UF电解,把10UF电解并到输入端,输出级的AD797不装,音量电位器开最大,
   测第一步并电解的电位,调零一下.
3)上两步做完,就全上AD797了,再测输出电位,调试就差不多完成了,理论值应为0V,
   不过实际总是有0.0几的偏差的,再调调后级的电位将它0V吧(完美了)


输入并10UF电解

简化版MBL6010(AD797)前级调试


最后上机听歌

简化版MBL6010(AD797)前级调试


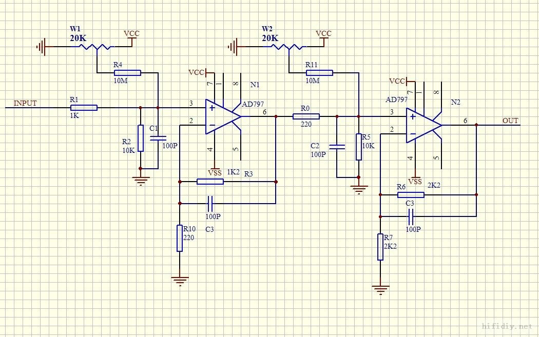
mbl6010前级线路(ad797)

简化版MBL6010(AD797)前级调试

简化版MBL6010(AD797)前级调试


(采用 ne5534版本)
简化版MBL6010(AD797)前级调试

 
(责任编辑:admin)
织梦二维码生成器
顶一下
(2)
66.7%
踩一下
(1)
33.3%
------分隔线----------------------------
发表评论
请自觉遵守互联网相关的政策法规,严禁发布色情、暴力、反动的言论。
评价:
表情:
用户名: 验证码:点击我更换图片
栏目列表
推荐内容