|
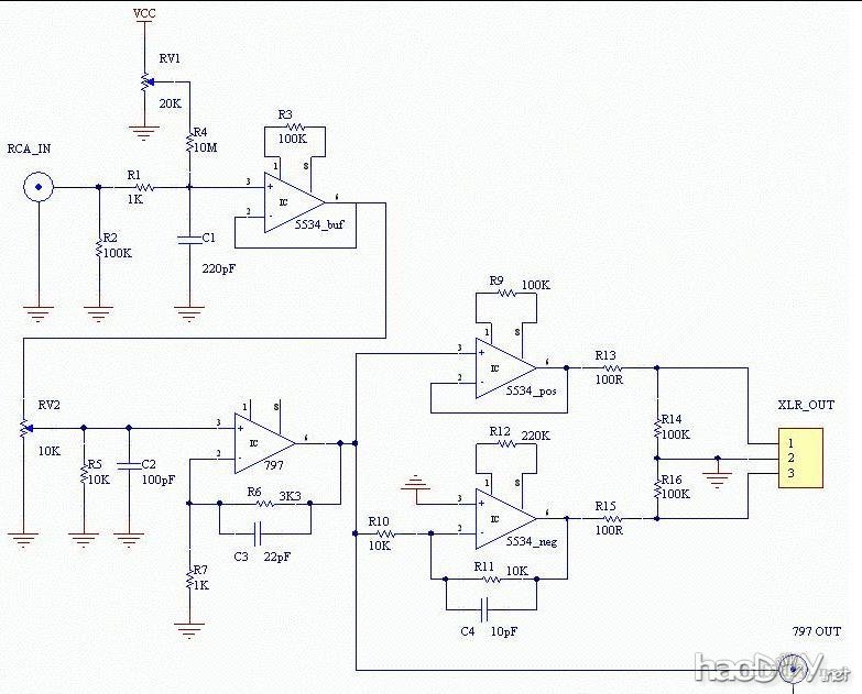
仿德国MBL6010平衡前级 中国建国59周年版 采用大部分发烧元件制作 电路采用德国MBL6010平衡前级电路 纯手工制作 两声道完全独立 两路非平衡输入 两路非平衡输出 两路平衡输出 视觉上的艺术品 唯独不足的是跳线太多了 电路图 ![]() ![]() ![]() PCB ![]() 半成品 ![]() 声音真实 有力 但是音量可控有点难 看图片啦 这是我用的电源 双可调电源 ![]() (责任编辑:admin) |
|
仿德国MBL6010平衡前级 中国建国59周年版 采用大部分发烧元件制作 电路采用德国MBL6010平衡前级电路 纯手工制作 两声道完全独立 两路非平衡输入 两路非平衡输出 两路平衡输出 视觉上的艺术品 唯独不足的是跳线太多了 电路图 ![]() ![]() ![]() PCB ![]() 半成品 ![]() 声音真实 有力 但是音量可控有点难 看图片啦 这是我用的电源 双可调电源 ![]() (责任编辑:admin) |
交换(阶梯式)衰减器无源音量控制 所以我一直想尝试,这些阶梯式的加强了,而现在的...
前一时期,坛友们对MBL 6010的讨论很多,经过投票,论坛响应坛友们的呼声,决定开发MB...
最近发现做前级的朋友多不胜数,一时心血来潮,自己也搭了一个,话说合并机做过很多,...
闲来无聊,仿隔壁JINLIZHPC大侠的电路制一台3DG8分立元件前级,原电路三极管用的是3DG...
简介:自制了一款洞洞板高压分立前级,正负50V甲类并联稳压电源供电,经过几位HI友试...
凭着执着与自信,为自己的锁定的目标而折腾,一路颠簸的走来,从平庸到超越,最终愿望...
单运放10倍前级放大电路
更新:2012-08-23
国庆饼干盒的MBL6010(ne5534)前
更新:2012-10-04
【参赛】巧改天龙AVR-6010功放多
更新:2017-05-29
伺服稳压 + 前置放大 + 负反馈音
更新:2012-09-29